mp-23996/BeH8SO8/harm

Harmonic properties

../../_images/fig_bandos_pr12593.png

(a) Phonon dispersion with participation ratio and DOS

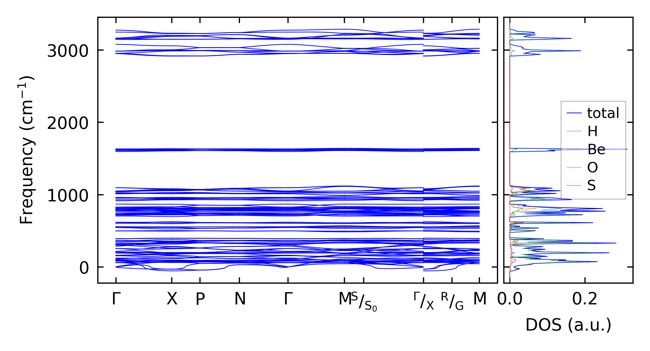
../../_images/fig_bandos16944.png

(b) Phonon dispersion and DOS

../../_images/fig_thermo12593.png

(c) Thermodynamic properties

Force constants

../../_images/fig_fc212291.png

(a) Force constants w.r.t atomic distance

Summary

../../_images/fig_times21395.png

(a) Computation time