mp-23944-2/BaH6Cl2O11/harm

Harmonic properties

../../_images/fig_bandos_pr12566.png

(a) Phonon dispersion with participation ratio and DOS

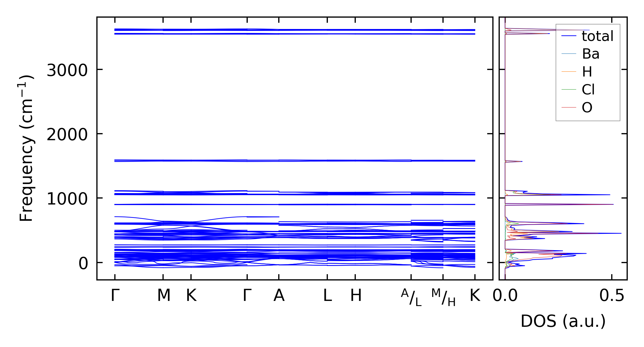
../../_images/fig_bandos16913.png

(b) Phonon dispersion and DOS

../../_images/fig_thermo12566.png

(c) Thermodynamic properties

Force constants

../../_images/fig_fc212264.png

(a) Force constants w.r.t atomic distance

Summary

../../_images/fig_times21359.png

(a) Computation time