mp-23729-2/NaBeH3/anharm

Equation of state

../../_images/fig_bm6192.png

(a) Equation of state

Harmonic properties

../../_images/fig_bandos_pr12475.png

(a) Phonon dispersion with participation ratio and DOS

../../_images/fig_bandos16786.png

(b) Phonon dispersion and DOS

../../_images/fig_thermo12475.png

(c) Thermodynamic properties

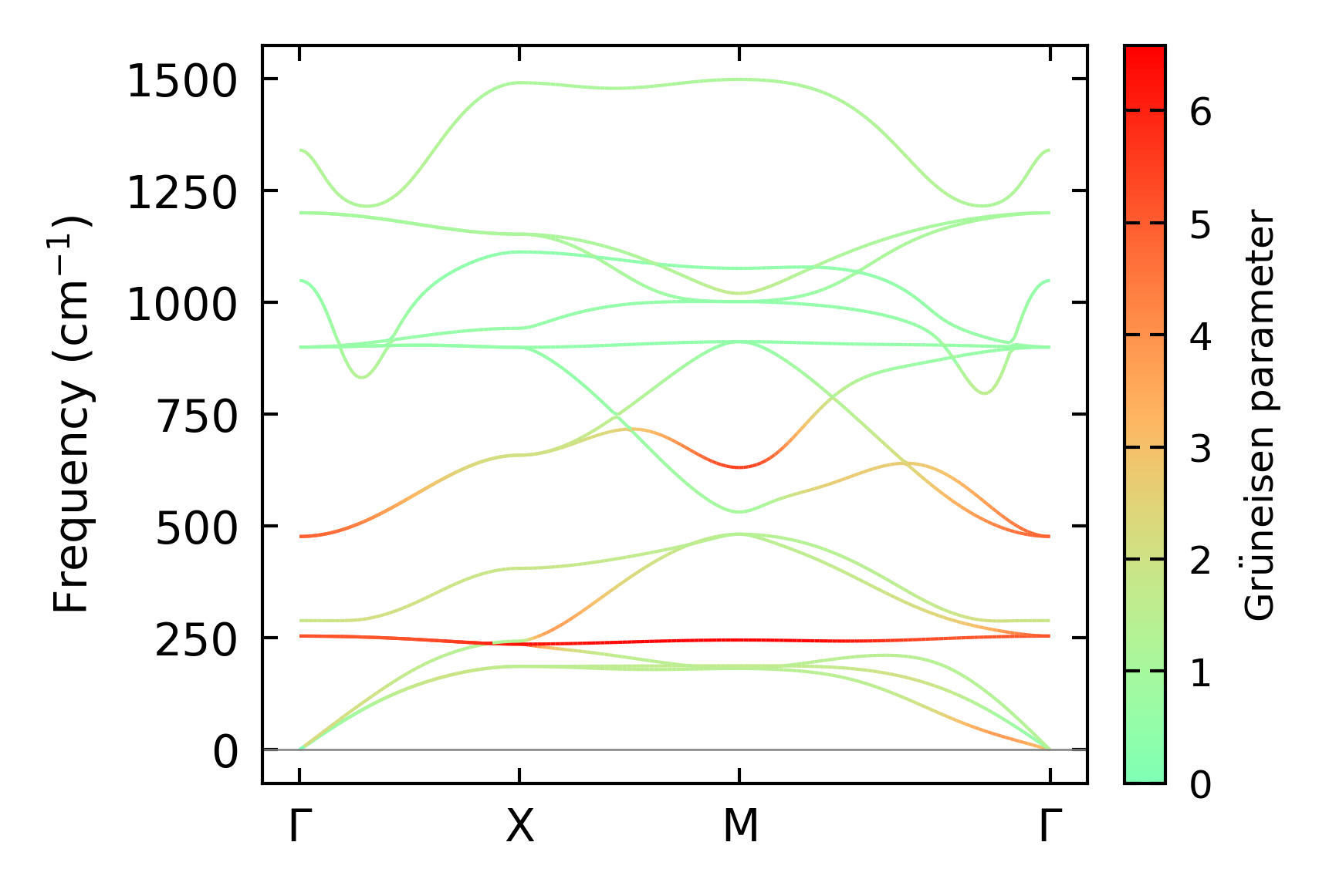
Grüneisen parameters

../../_images/fig_gru_all5176.png

(a) Grüneisen parameters

../../_images/fig_gruneisen5176.png

(b) Phonon dispersion with Grüneisen parameters

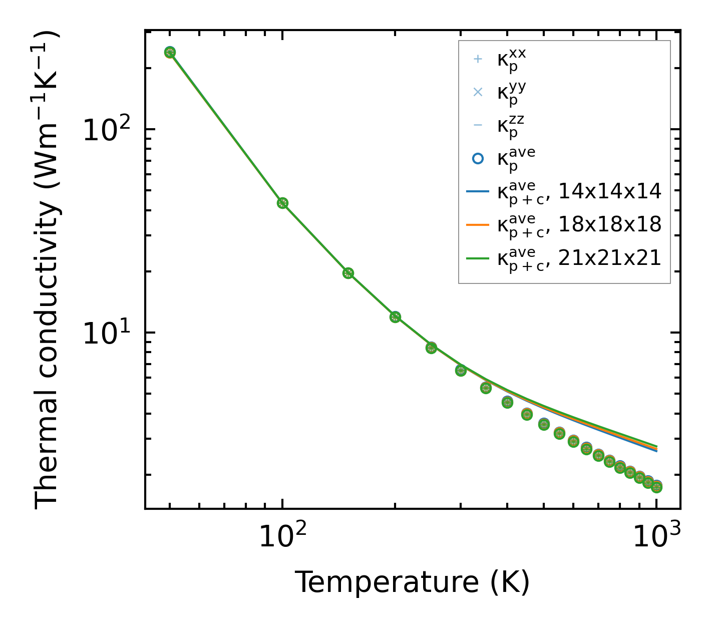
Thermal conductivity

3-phonon (LASSO) — q-mesh: 21x21x21, supercell: 3x3x3

../../_images/fig_kappa9737.png

(a) Temperature-dependent lattice thermal conductivity

../../_images/fig_kappa_vs_grain_size5237.png

(b) Peierls lattice thermal conductivity w.r.t grain size

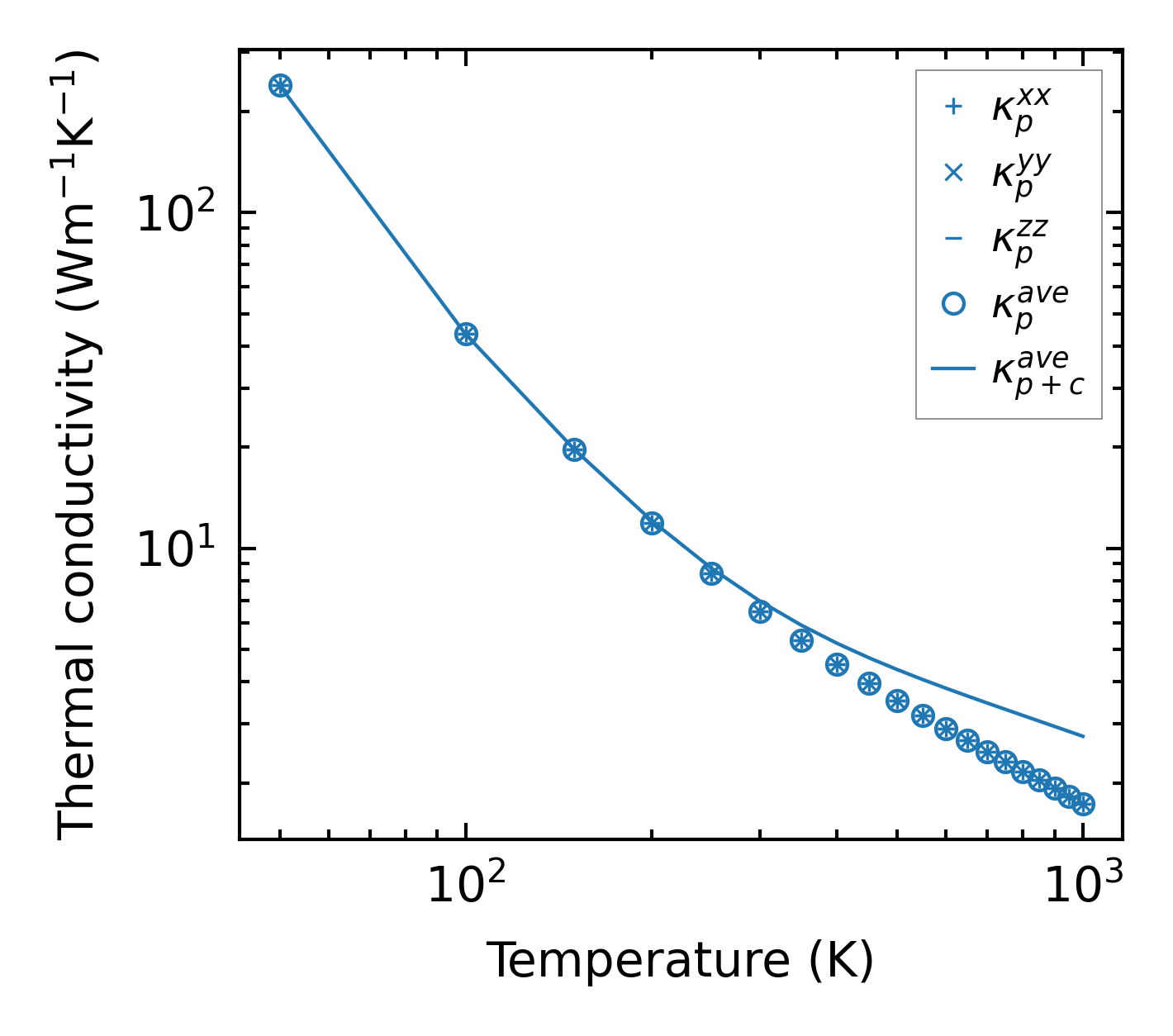
3-phonon (LASSO), supercell 4x4x4 — q-mesh: 21x21x21, supercell: 4x4x4

../../_images/fig_kappa9738.png

(a) Temperature-dependent lattice thermal conductivity

../../_images/fig_kappa_vs_grain_size5238.png

(b) Peierls lattice thermal conductivity w.r.t grain size

Phonon lifetime and scattering rates

../../_images/fig_lifetime5125.png

(a) Phonon lifetime due to phonon-phonon scattering

../../_images/fig_scat_rates5124.png

(b) Phonon scattering rates

Cumulative and spectral thermal conductivity

../../_images/fig_cumu_frequency5125.png

(a) Spectral and cumulative thermal conductivity w.r.t frequency

../../_images/fig_cumu_mfp5124.png

(b) Spectral and cumulative thermal conductivity w.r.t MFP

Force constants

../../_images/fig_fc212174.png

(a) Force constants w.r.t atomic distance

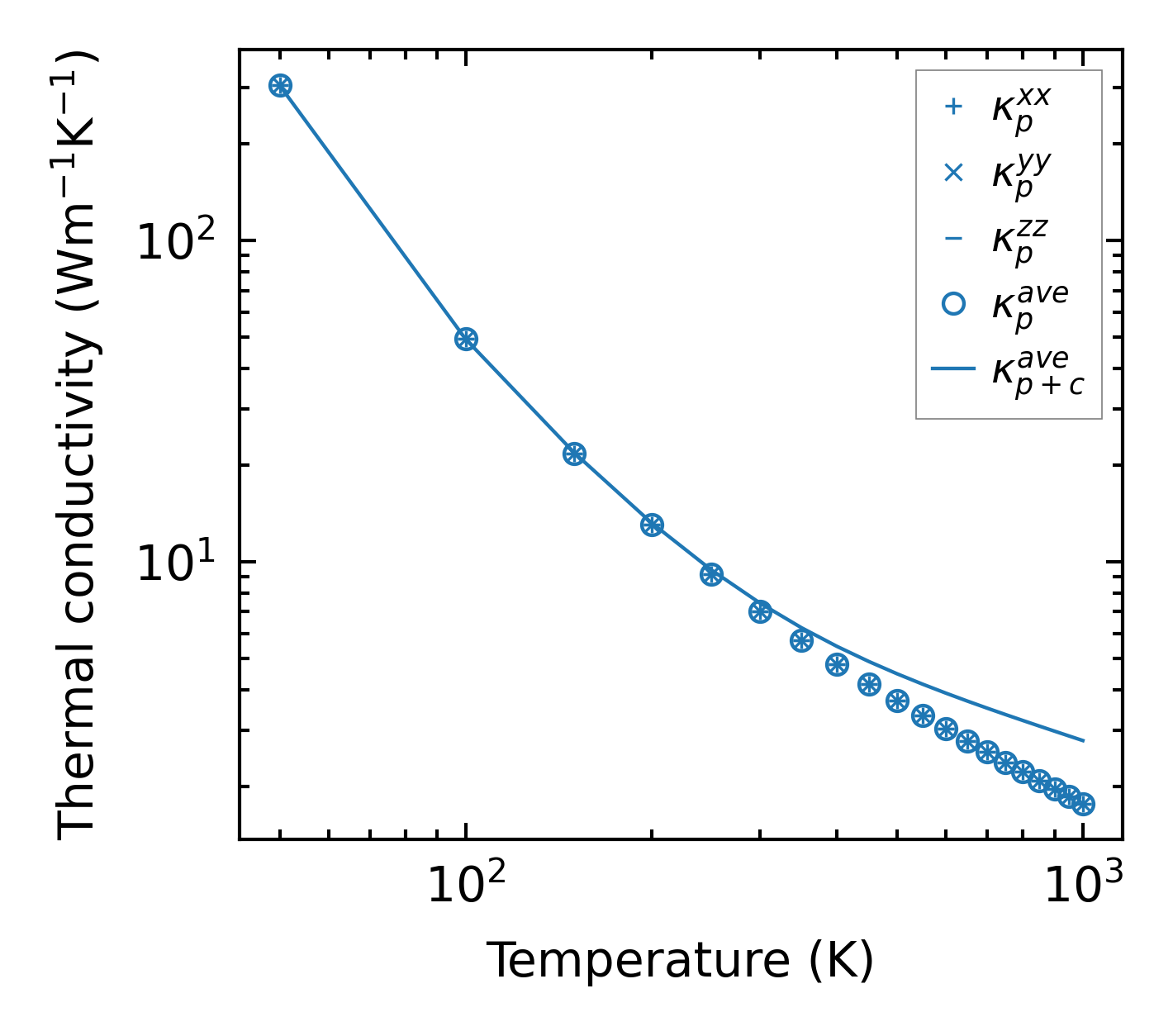
Summary

../../_images/fig_kappa9739.png

(a) Temperature-dependent lattice thermal conductivity

../../_images/fig_times21202.png

(b) Computation time