mp-23011/RbClO3/harm

Harmonic properties

../../_images/fig_bandos_pr12819.png

(a) Phonon dispersion with participation ratio and DOS

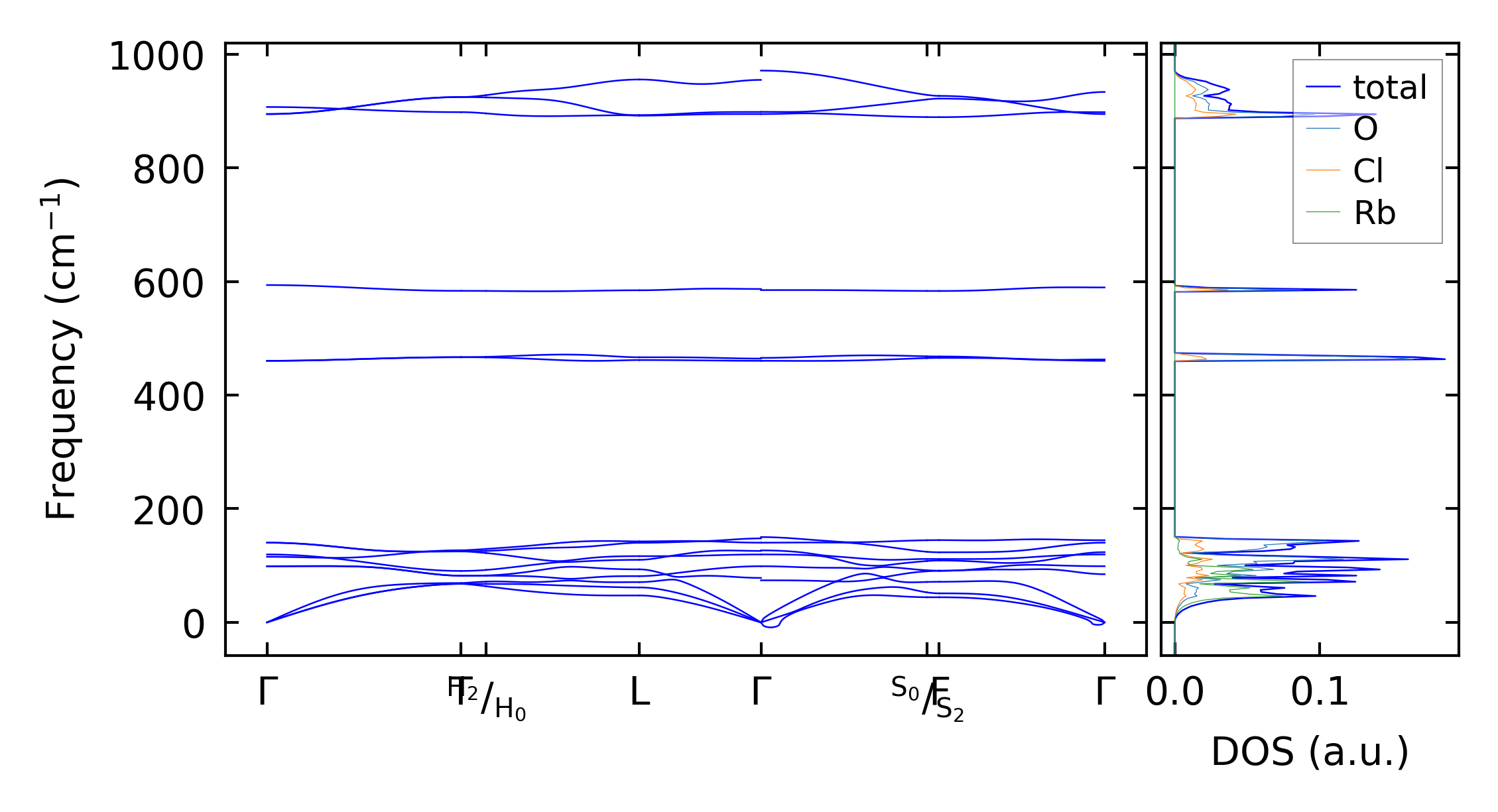
../../_images/fig_bandos17210.png

(b) Phonon dispersion and DOS

../../_images/fig_thermo12819.png

(c) Thermodynamic properties

Force constants

../../_images/fig_fc212515.png

(a) Force constants w.r.t atomic distance

Summary

../../_images/fig_times21731.png

(a) Computation time