mp-23330/NaClO3/harm

Harmonic properties

../../_images/fig_bandos_pr12998.png

(a) Phonon dispersion with participation ratio and DOS

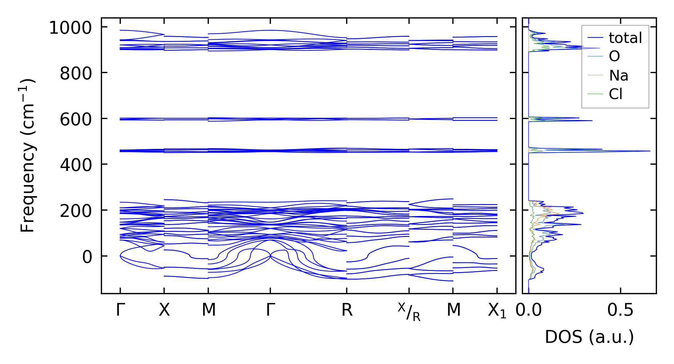
../../_images/fig_bandos17382.png

(b) Phonon dispersion and DOS

../../_images/fig_thermo12998.png

(c) Thermodynamic properties

Force constants

../../_images/fig_fc212679.png

(a) Force constants w.r.t atomic distance

Summary

../../_images/fig_times21977.png

(a) Computation time