mp-23818/BaLiH3/anharm

Harmonic properties

../../_images/fig_bandos_pr12508.png

(a) Phonon dispersion with participation ratio and DOS

../../_images/fig_thermo12508.png

(b) Thermodynamic properties

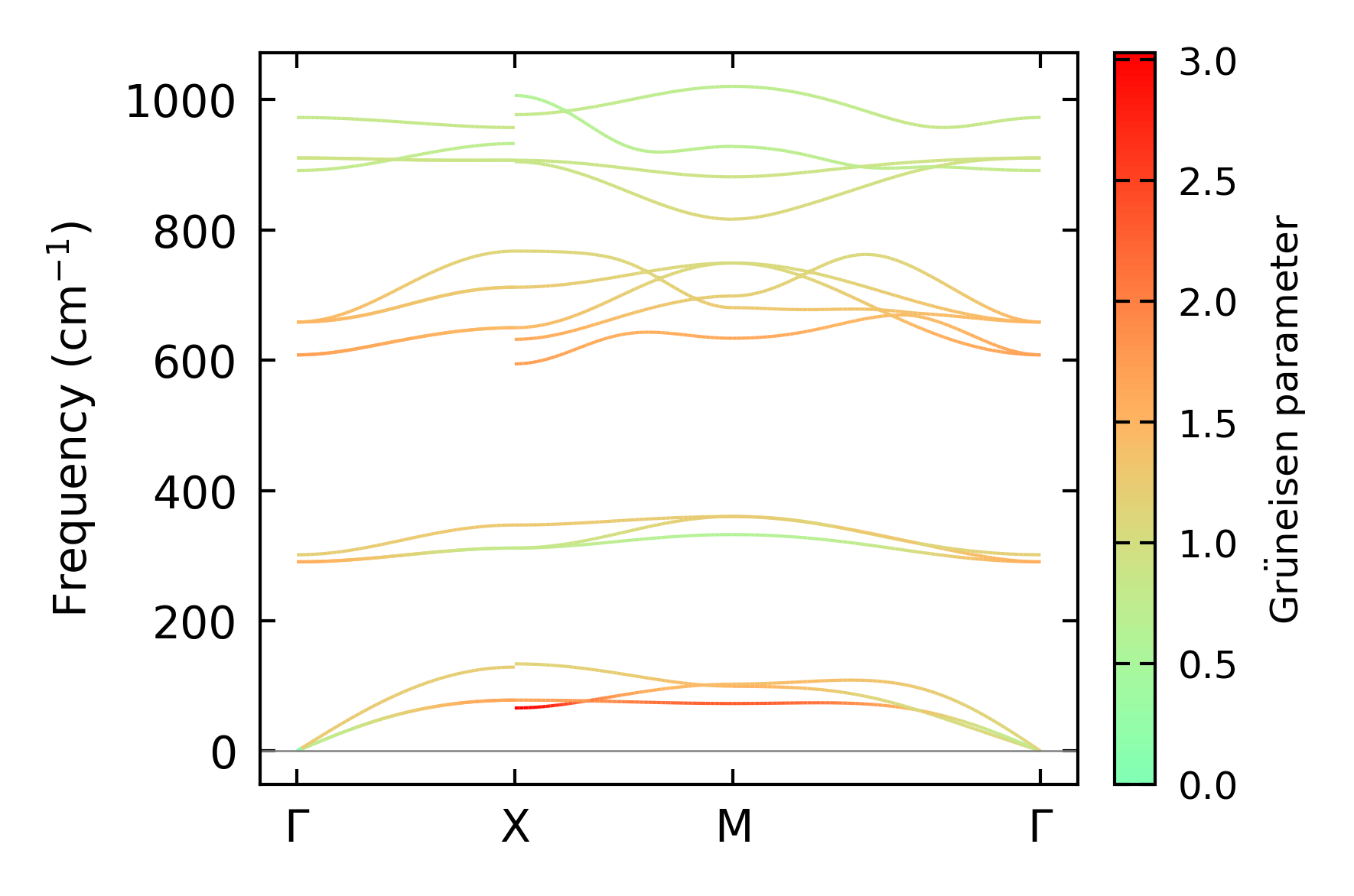
Grüneisen parameters

../../_images/fig_gru_all5195.png

(a) Grüneisen parameters

../../_images/fig_gruneisen5195.png

(b) Phonon dispersion with Grüneisen parameters

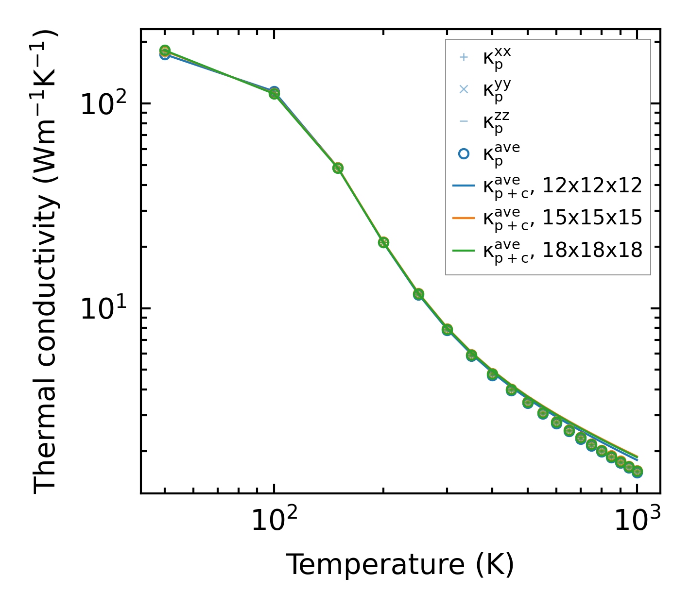
Thermal conductivity

3-phonon (LASSO) — q-mesh: 18x18x18, supercell: 3x3x3

../../_images/fig_kappa9771.png

(a) Temperature-dependent lattice thermal conductivity

../../_images/fig_kappa_vs_grain_size5257.png

(b) Peierls lattice thermal conductivity w.r.t grain size

Phonon lifetime and scattering rates

../../_images/fig_lifetime5144.png

(a) Phonon lifetime due to phonon-phonon scattering

../../_images/fig_scat_rates5143.png

(b) Phonon scattering rates

Cumulative and spectral thermal conductivity

../../_images/fig_cumu_frequency5144.png

(a) Spectral and cumulative thermal conductivity w.r.t frequency

../../_images/fig_cumu_mfp5143.png

(b) Spectral and cumulative thermal conductivity w.r.t MFP

Force constants

../../_images/fig_fc212207.png

(a) Force constants w.r.t atomic distance

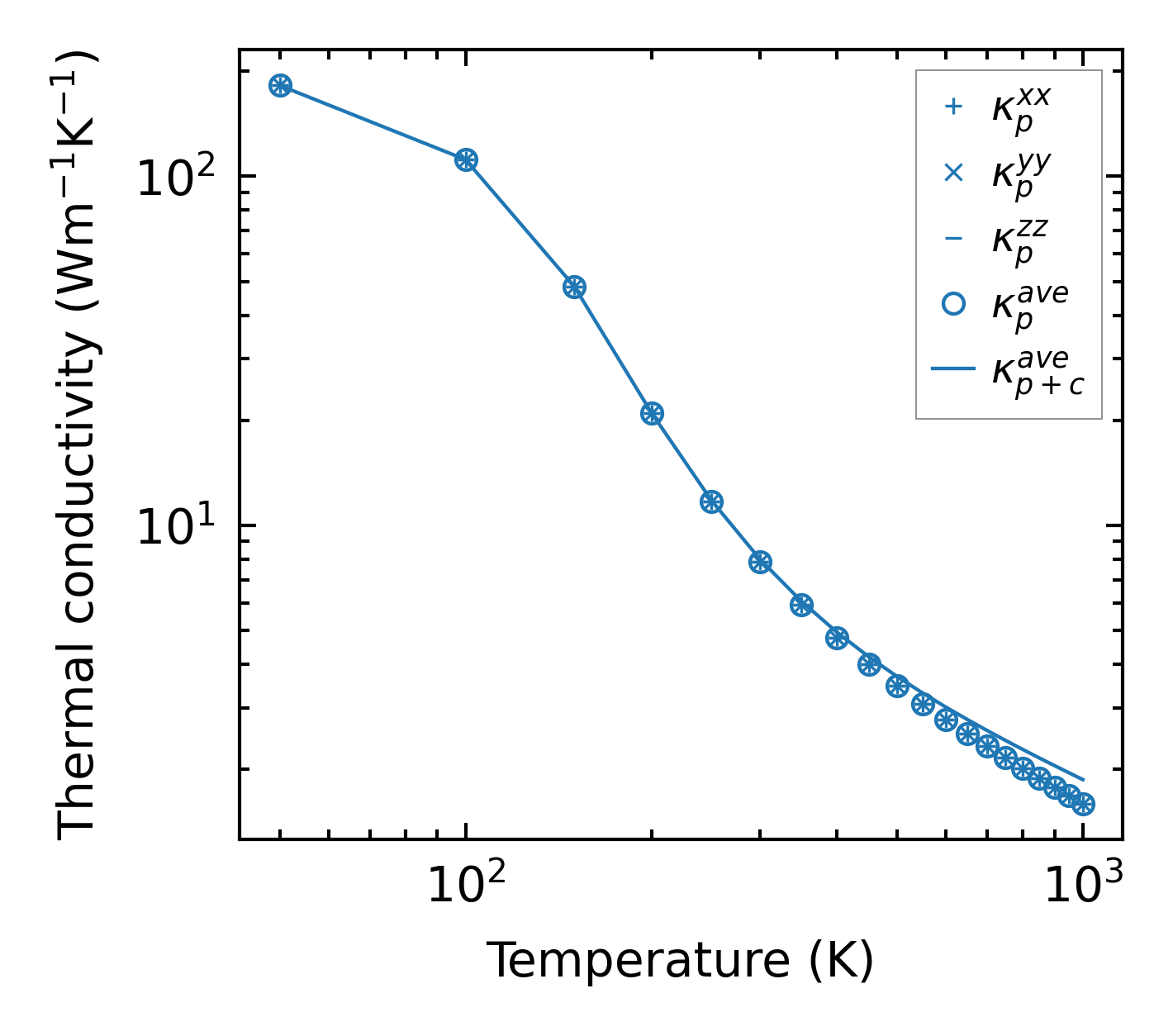
Summary

../../_images/fig_kappa9772.png

(a) Temperature-dependent lattice thermal conductivity

../../_images/fig_times21268.png

(b) Computation time