mp-23067/K2PdCl6/harm

Harmonic properties

../../_images/fig_bandos_pr12860.png

(a) Phonon dispersion with participation ratio and DOS

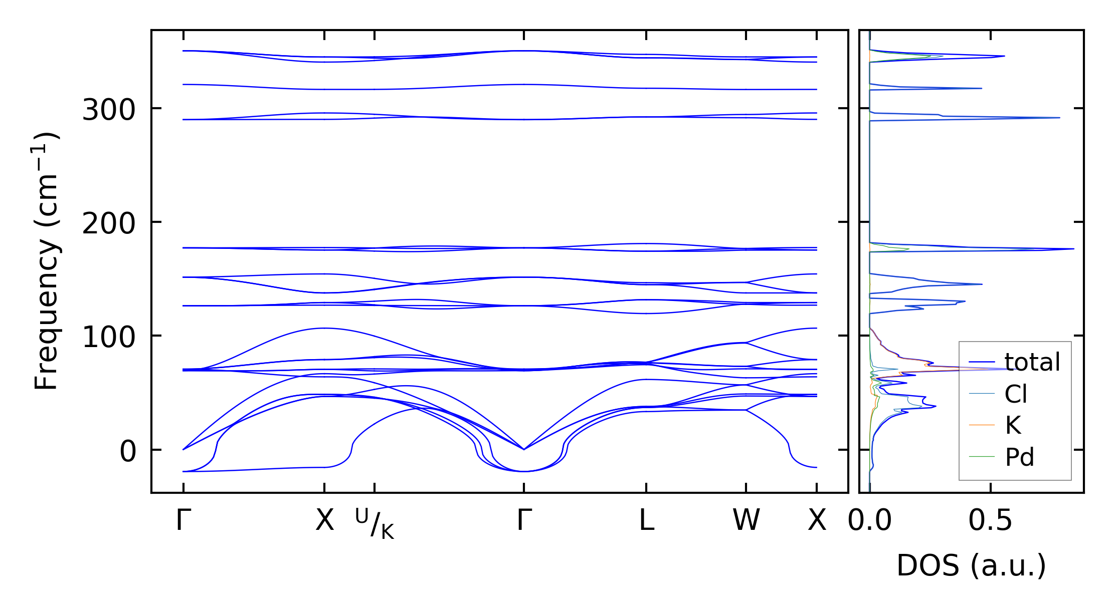
../../_images/fig_bandos17246.png

(b) Phonon dispersion and DOS

../../_images/fig_thermo12860.png

(c) Thermodynamic properties

Force constants

../../_images/fig_fc212556.png

(a) Force constants w.r.t atomic distance

Summary

../../_images/fig_times21781.png

(a) Computation time