mp-23354-2/Hg2BrN/harm

Harmonic properties

../../_images/fig_bandos_pr12638.png

(a) Phonon dispersion with participation ratio and DOS

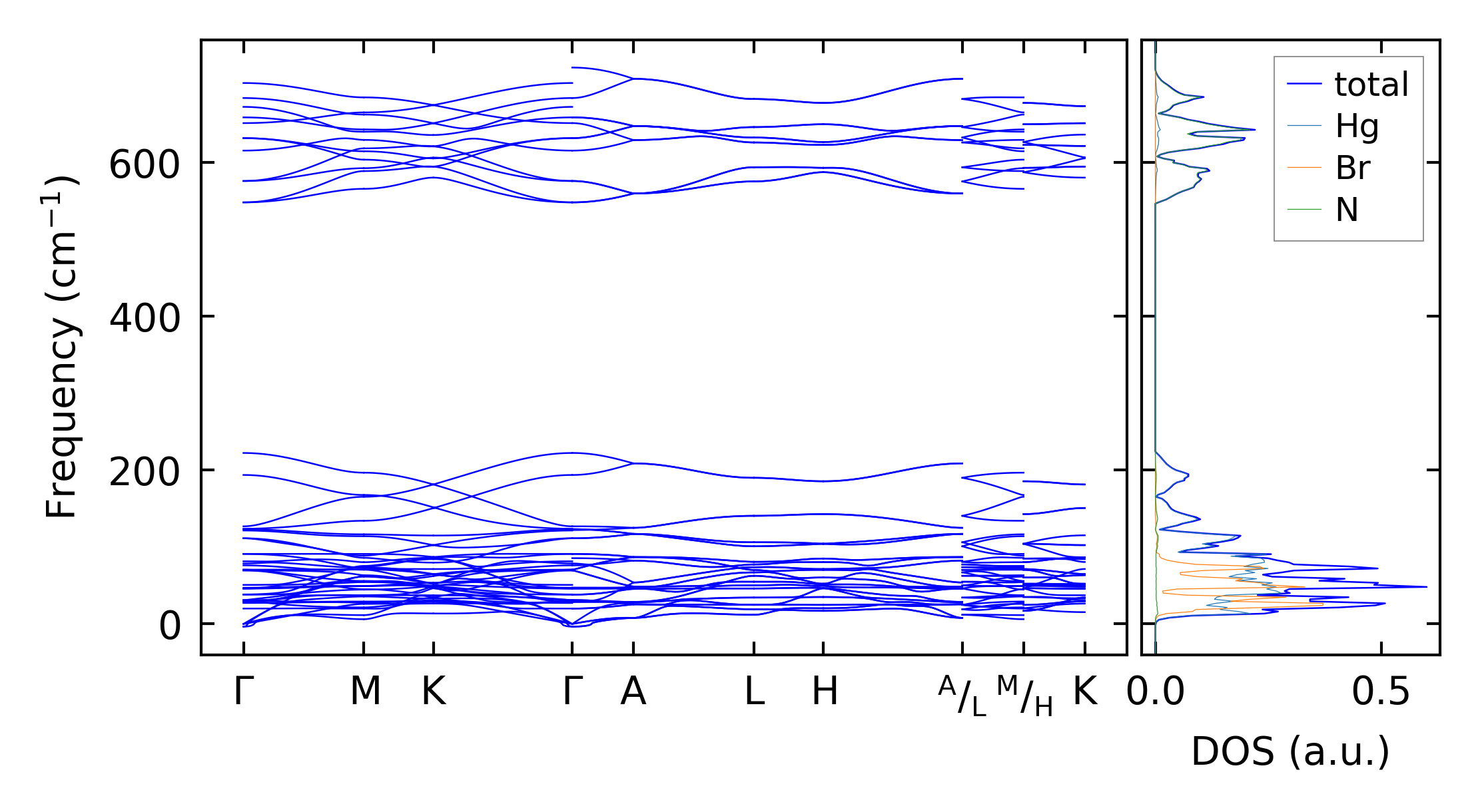
../../_images/fig_bandos17008.png

(b) Phonon dispersion and DOS

../../_images/fig_thermo12638.png

(c) Thermodynamic properties

Force constants

../../_images/fig_fc212335.png

(a) Force constants w.r.t atomic distance

Summary

../../_images/fig_times21466.png

(a) Computation time