mp-23184/BCl3/harm

Equation of state

../../_images/fig_bm6464.png

(a) Equation of state

Harmonic properties

../../_images/fig_bandos_pr12936.png

(a) Phonon dispersion with participation ratio and DOS

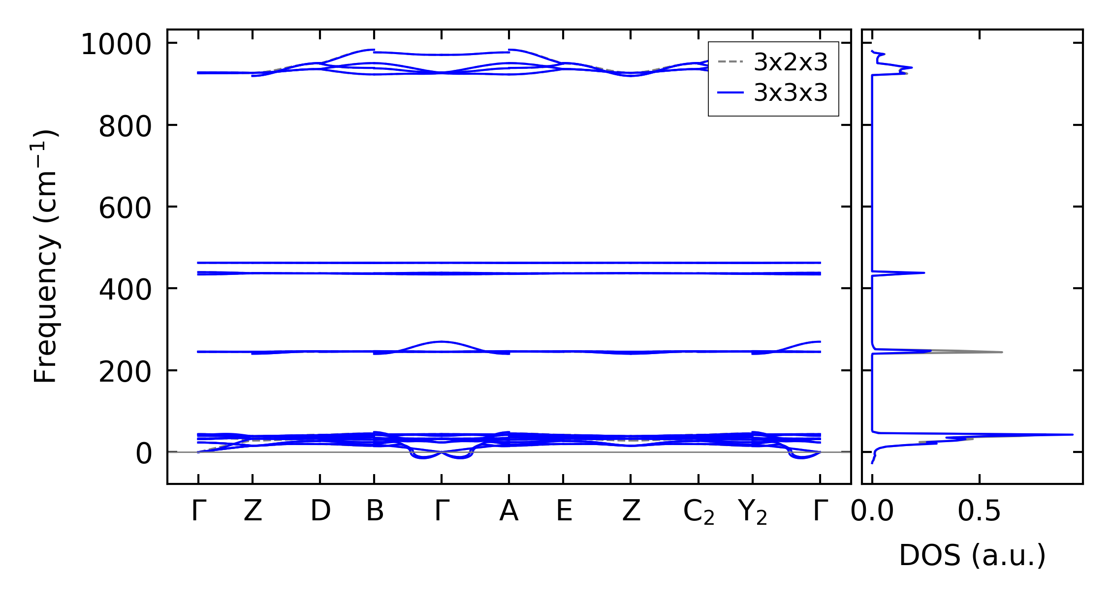
../../_images/fig_bandos17327.png

(b) Phonon dispersion and DOS

../../_images/fig_thermo12936.png

(c) Thermodynamic properties

Force constants

../../_images/fig_fc212629.png

(a) Force constants w.r.t atomic distance

Summary

../../_images/fig_times21889.png

(a) Computation time