mp-23339/NaBrO3/harm

Harmonic properties

../../_images/fig_bandos_pr13008.png

(a) Phonon dispersion with participation ratio and DOS

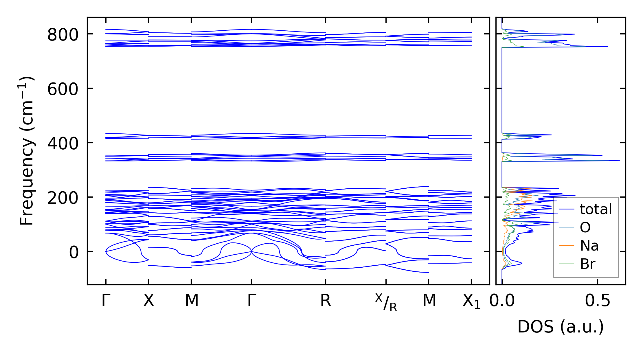
../../_images/fig_bandos17389.png

(b) Phonon dispersion and DOS

../../_images/fig_thermo13008.png

(c) Thermodynamic properties

Force constants

../../_images/fig_fc212689.png

(a) Force constants w.r.t atomic distance

Summary

../../_images/fig_times21987.png

(a) Computation time