mp-23383/Rb2TeBr6/harm

Harmonic properties

../../_images/fig_bandos_pr12652.png

(a) Phonon dispersion with participation ratio and DOS

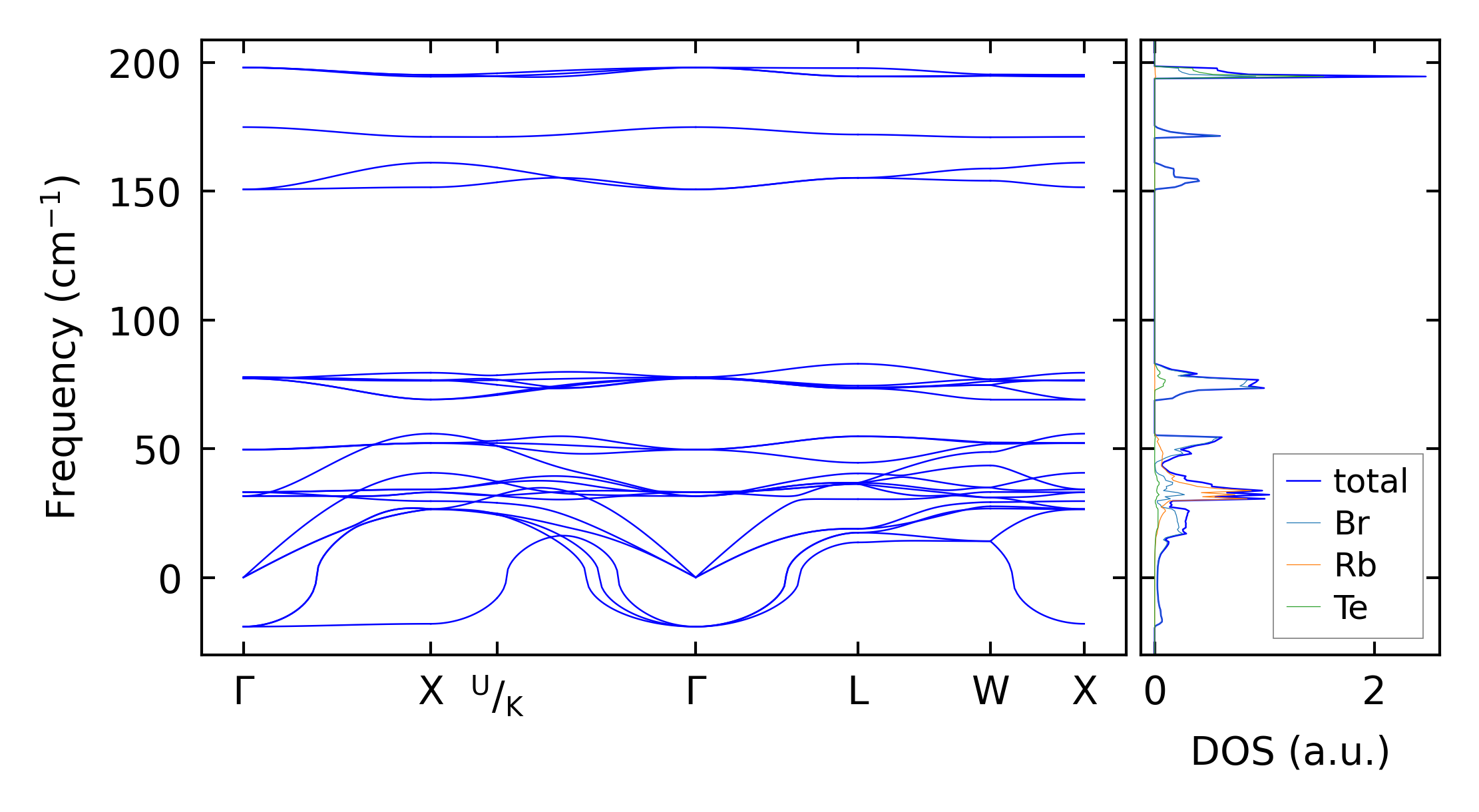
../../_images/fig_bandos17026.png

(b) Phonon dispersion and DOS

../../_images/fig_thermo12652.png

(c) Thermodynamic properties

Force constants

../../_images/fig_fc212349.png

(a) Force constants w.r.t atomic distance

Summary

../../_images/fig_times21487.png

(a) Computation time