mp-23966/MgH2SeO5/harm

Harmonic properties

../../_images/fig_bandos_pr12582.png

(a) Phonon dispersion with participation ratio and DOS

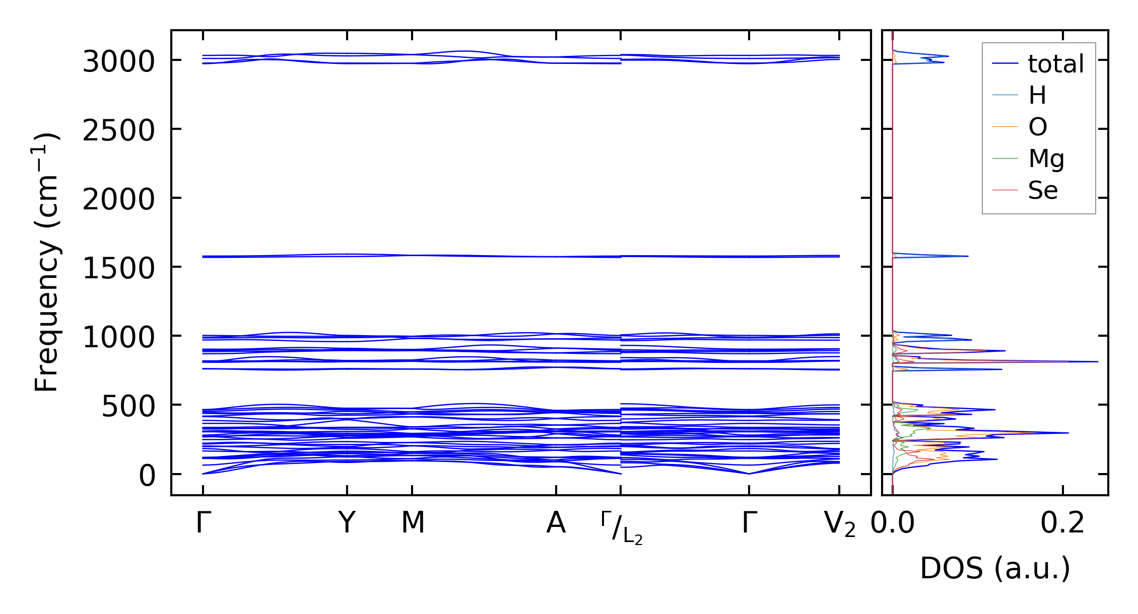
../../_images/fig_bandos16927.png

(b) Phonon dispersion and DOS

../../_images/fig_thermo12582.png

(c) Thermodynamic properties

Force constants

../../_images/fig_fc212280.png

(a) Force constants w.r.t atomic distance

Summary

../../_images/fig_times21377.png

(a) Computation time