mp-23969/ZnH2SeO5/harm

Harmonic properties

../../_images/fig_bandos_pr12584.png

(a) Phonon dispersion with participation ratio and DOS

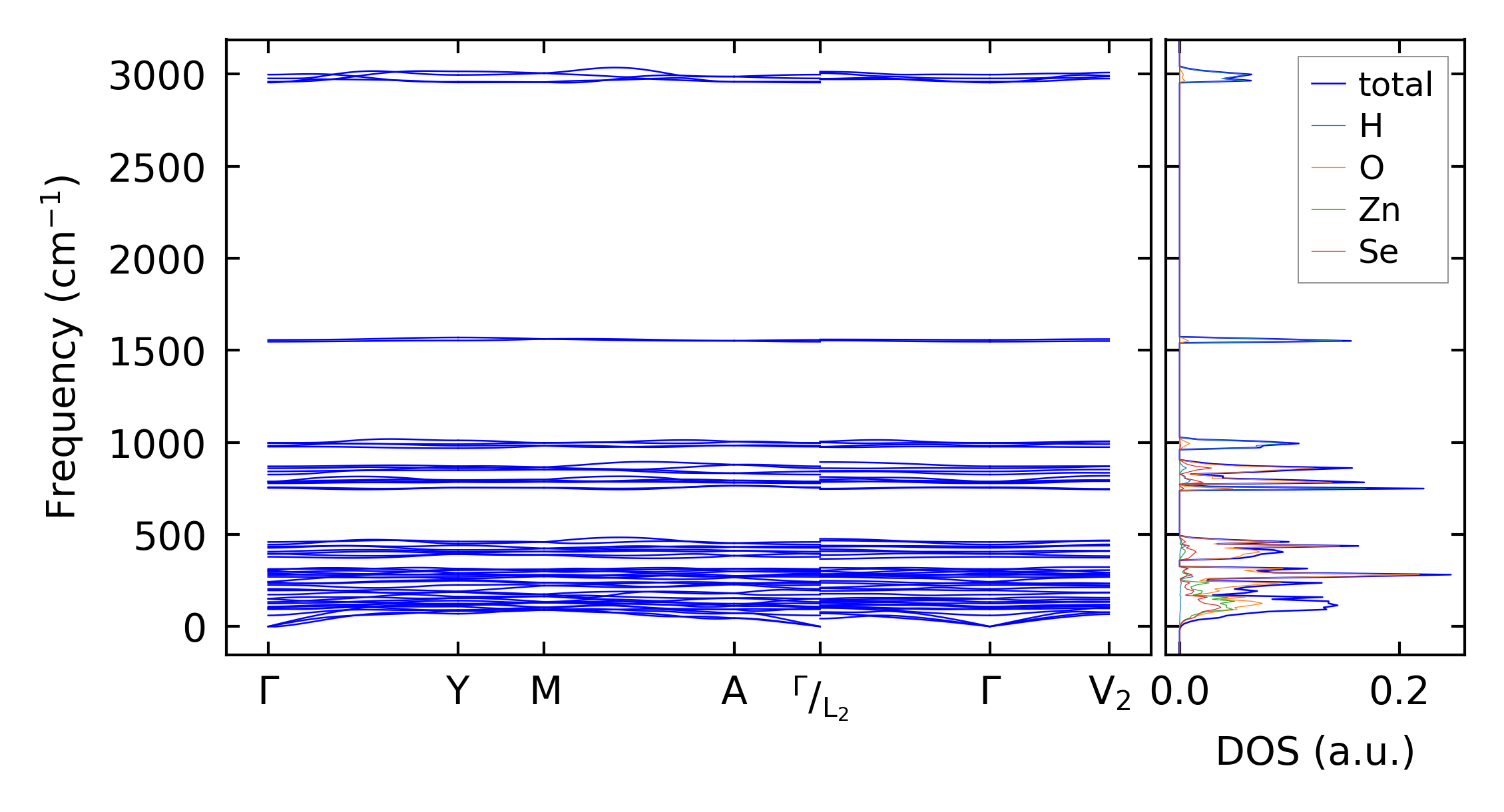
../../_images/fig_bandos16929.png

(b) Phonon dispersion and DOS

../../_images/fig_thermo12584.png

(c) Thermodynamic properties

Force constants

../../_images/fig_fc212282.png

(a) Force constants w.r.t atomic distance

Summary

../../_images/fig_times21379.png

(a) Computation time