mp-23980/Cs3HSe2O8/harm

Harmonic properties

../../_images/fig_bandos_pr12588.png

(a) Phonon dispersion with participation ratio and DOS

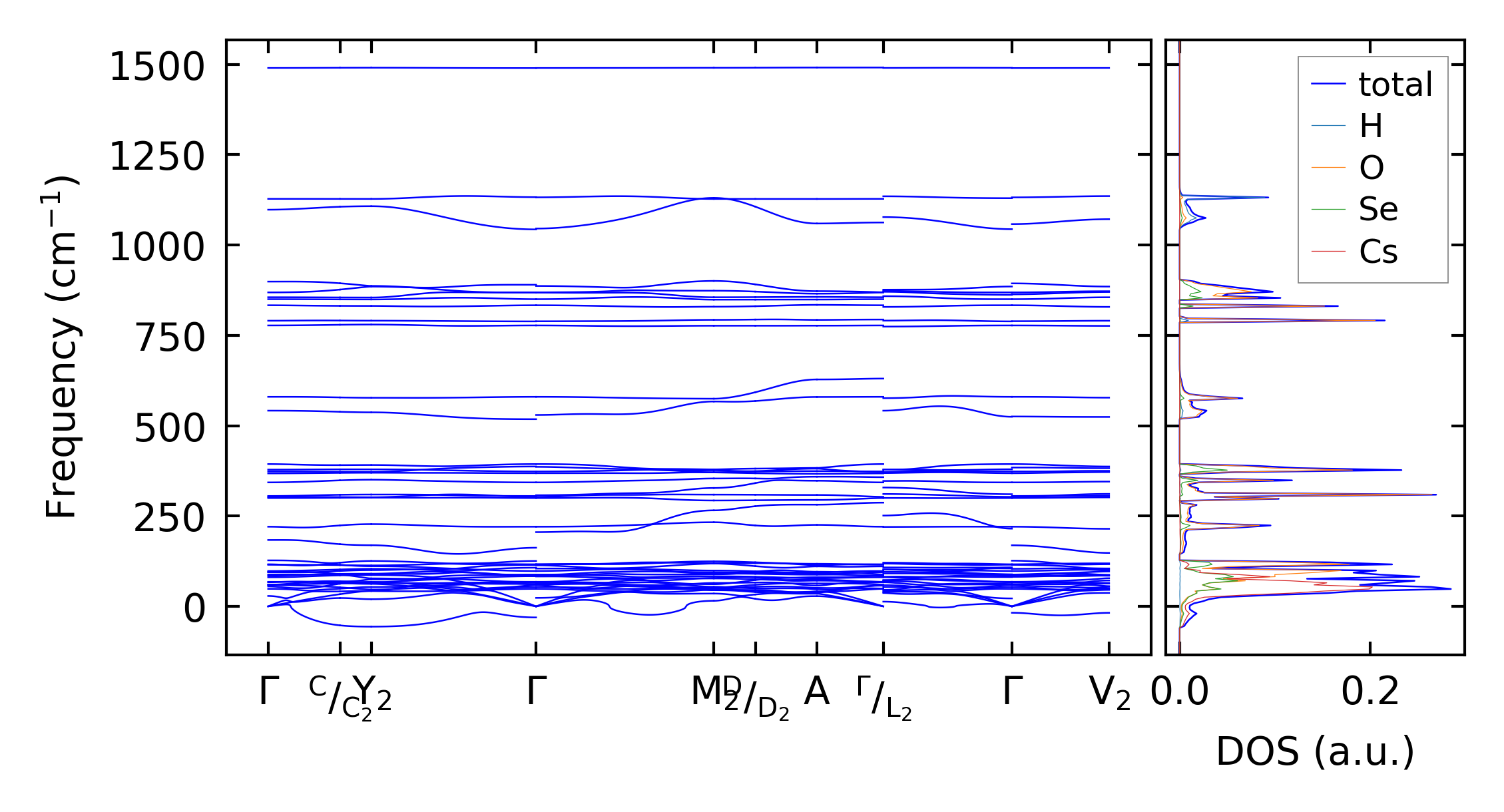
../../_images/fig_bandos16936.png

(b) Phonon dispersion and DOS

../../_images/fig_thermo12588.png

(c) Thermodynamic properties

Force constants

../../_images/fig_fc212286.png

(a) Force constants w.r.t atomic distance

Summary

../../_images/fig_times21386.png

(a) Computation time