mp-23231/AgBr/anharm

Harmonic properties

../../_images/fig_bandos_pr12959.png

(a) Phonon dispersion with participation ratio and DOS

../../_images/fig_thermo12959.png

(b) Thermodynamic properties

Grüneisen parameters

../../_images/fig_gru_all5387.png

(a) Grüneisen parameters

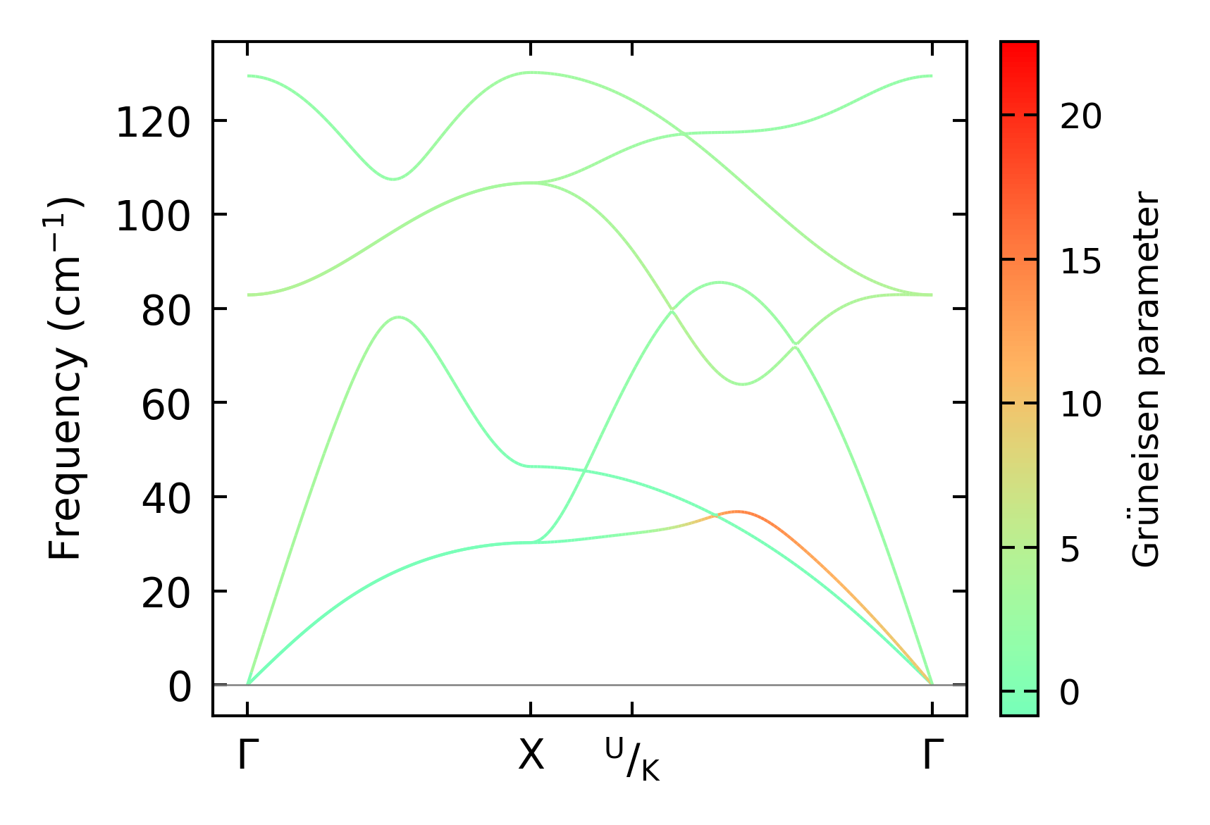
../../_images/fig_gruneisen5387.png

(b) Phonon dispersion with Grüneisen parameters

Thermal conductivity

3-phonon (LASSO) — q-mesh: 20x20x20, supercell: 2x2x2

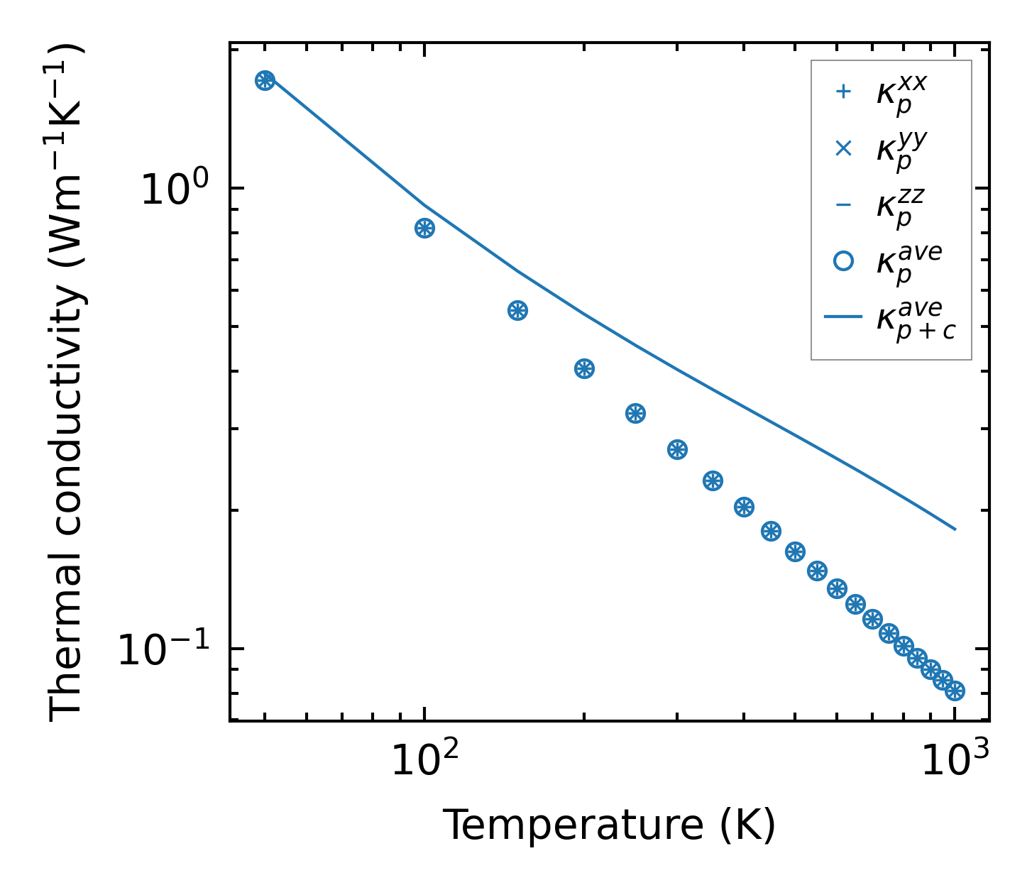
../../_images/fig_kappa10120.png

(a) Temperature-dependent lattice thermal conductivity

../../_images/fig_kappa_vs_grain_size5451.png

(b) Peierls lattice thermal conductivity w.r.t grain size

Phonon lifetime and scattering rates

../../_images/fig_lifetime5335.png

(a) Phonon lifetime due to phonon-phonon scattering

../../_images/fig_scat_rates5334.png

(b) Phonon scattering rates

Cumulative and spectral thermal conductivity

../../_images/fig_cumu_frequency5335.png

(a) Spectral and cumulative thermal conductivity w.r.t frequency

../../_images/fig_cumu_mfp5334.png

(b) Spectral and cumulative thermal conductivity w.r.t MFP

Force constants

../../_images/fig_fc212648.png

(a) Force constants w.r.t atomic distance

Summary

../../_images/fig_kappa10121.png

(a) Temperature-dependent lattice thermal conductivity

../../_images/fig_times21924.png

(b) Computation time