mp-23949/RbCaH3/anharm

Harmonic properties

../../_images/fig_bandos_pr12569.png

(a) Phonon dispersion with participation ratio and DOS

../../_images/fig_thermo12569.png

(b) Thermodynamic properties

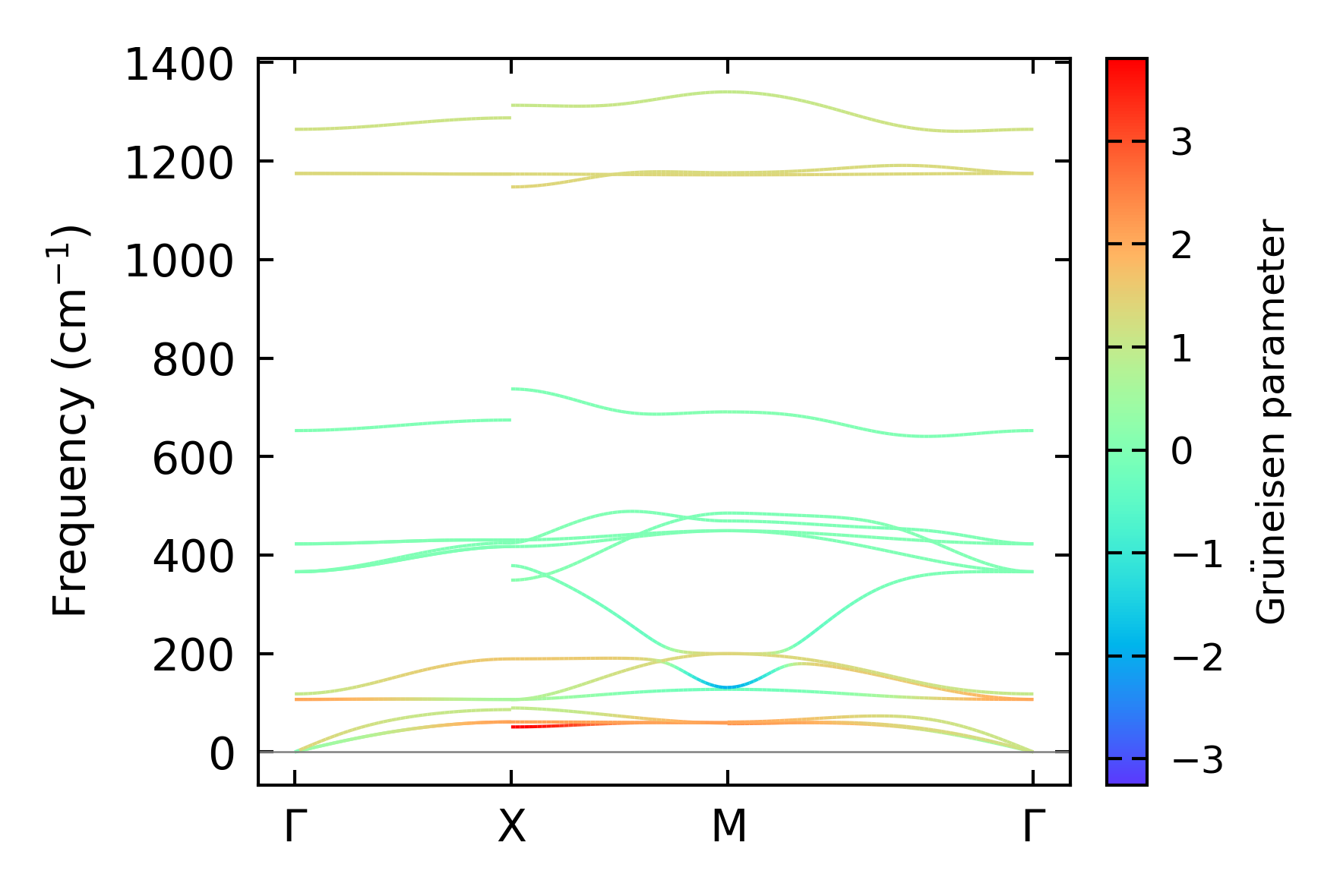
Grüneisen parameters

../../_images/fig_gru_all5214.png

(a) Grüneisen parameters

../../_images/fig_gruneisen5214.png

(b) Phonon dispersion with Grüneisen parameters

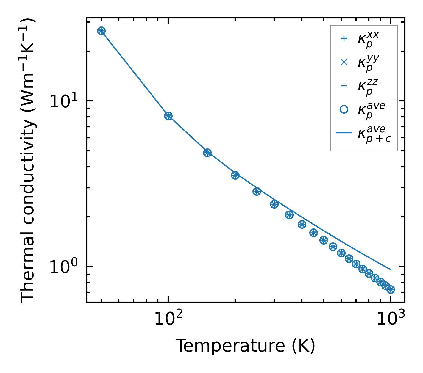
Thermal conductivity

3-phonon (LASSO) — q-mesh: 16x16x16, supercell: 3x3x3

../../_images/fig_kappa9808.png

(a) Temperature-dependent lattice thermal conductivity

../../_images/fig_kappa_vs_grain_size5276.png

(b) Peierls lattice thermal conductivity w.r.t grain size

Phonon lifetime and scattering rates

../../_images/fig_lifetime5163.png

(a) Phonon lifetime due to phonon-phonon scattering

../../_images/fig_scat_rates5162.png

(b) Phonon scattering rates

Cumulative and spectral thermal conductivity

../../_images/fig_cumu_frequency5163.png

(a) Spectral and cumulative thermal conductivity w.r.t frequency

../../_images/fig_cumu_mfp5162.png

(b) Spectral and cumulative thermal conductivity w.r.t MFP

Force constants

../../_images/fig_fc212267.png

(a) Force constants w.r.t atomic distance

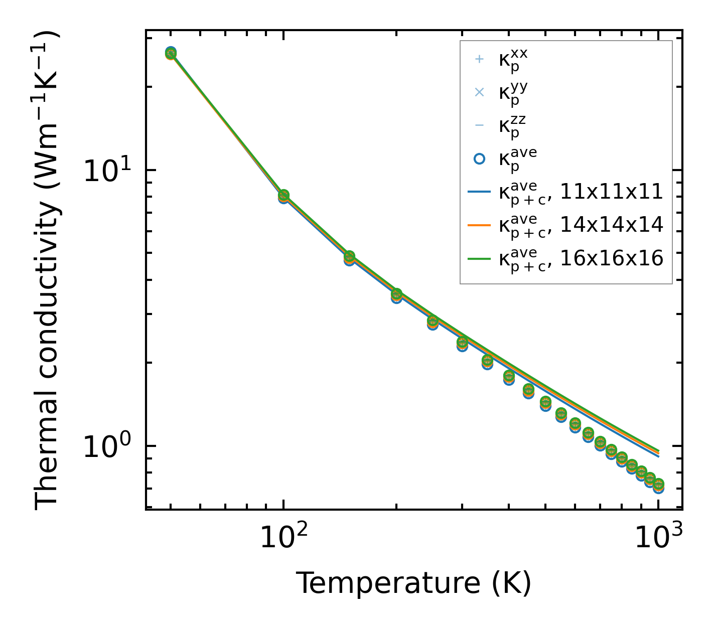
Summary

../../_images/fig_kappa9809.png

(a) Temperature-dependent lattice thermal conductivity

../../_images/fig_times21364.png

(b) Computation time