mp-23837/NdH3C3O6/harm

Harmonic properties

../../_images/fig_bandos_pr12512.png

(a) Phonon dispersion with participation ratio and DOS

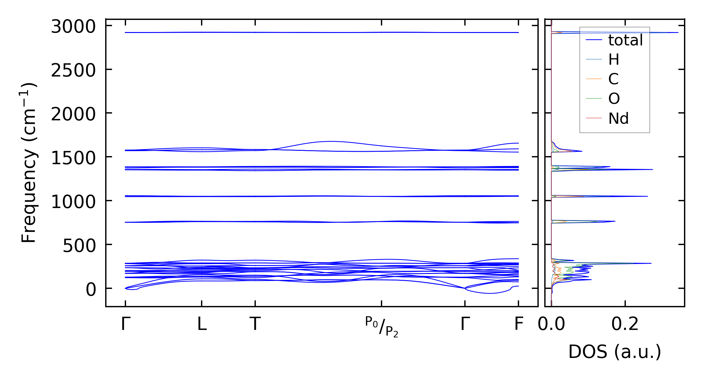
../../_images/fig_bandos16841.png

(b) Phonon dispersion and DOS

../../_images/fig_thermo12512.png

(c) Thermodynamic properties

Force constants

../../_images/fig_fc212211.png

(a) Force constants w.r.t atomic distance

Summary

../../_images/fig_times21274.png

(a) Computation time