mp-23475/Rb2PbCl6/harm

Harmonic properties

../../_images/fig_bandos_pr12694.png

(a) Phonon dispersion with participation ratio and DOS

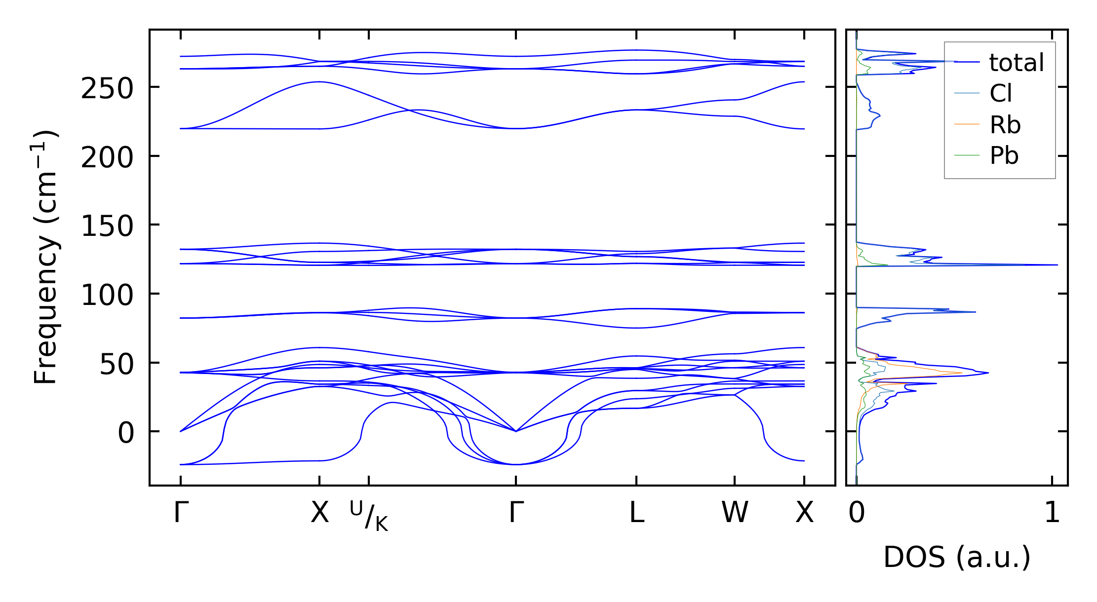
../../_images/fig_bandos17072.png

(b) Phonon dispersion and DOS

../../_images/fig_thermo12694.png

(c) Thermodynamic properties

Force constants

../../_images/fig_fc212390.png

(a) Force constants w.r.t atomic distance

Summary

../../_images/fig_times21556.png

(a) Computation time