ver2026.03.28
data_1-1000
data_1001-2000
data_2001-3000
data_3001-4000
data_4001-5000
data_5001-6000
data_6001-7000
data_7001-8000
data_8001-9000
data_9001-10000
data_10001-11000
data_11001-12000
data_12001-13000
data_13001-14000
data_14001-15000
data_15001-16000
data_16001-17000
data_17001-18000
data_18001-19000
data_19001-20000
data_20001-21000
data_21001-22000
data_22001-23000
data_23001-24000
mp-23005/Bi4Te7Pb/harm
mp-23005-2/Bi4Te7Pb/anharm
mp-23007/SbSI/harm
mp-23007-2/SbSI/harm
mp-23011/RbClO3/harm
mp-23011-2/RbClO3/harm
mp-23017/CsCu2Br3/harm
mp-23017-2/CsCu2Br3/harm
mp-23018/BiSbO4/harm
mp-23020/BiSeI/anharm
mp-23021/K2ReBr6/harm
mp-23021-2/K2ReBr6/harm
mp-23022/KClO3/harm
mp-23022-2/KClO3/harm
mp-23029/Cs3Sb2I9/harm
mp-23029-2/Cs3Sb2I9/harm
mp-23032/CsCuCl3/harm
mp-23032-2/CsCuCl3/harm
mp-23036/K2SeBr6/harm
mp-23036-2/K2SeBr6/harm
mp-23037/CsPbCl3/harm
mp-23037-2/CsPbCl3/harm
mp-23038/CsVBr3/harm
mp-23038-2/CsVBr3/harm
mp-23040/Ca2PI/anharm
mp-23041/SbSI/anharm
mp-23043/RbPb2Br5/harm
mp-23043-2/RbPb2Br5/anharm
mp-23044/VBiO4/anharm
mp-23044-2/VBiO4/anharm
mp-23045/BNCl2/anharm
mp-23045-2/BNCl2/anharm
mp-23046/SrIF/anharm
mp-23048/CsMnBr3/harm
mp-23048-2/CsMnBr3/harm
mp-23049/KMnCl3/harm
mp-23049-2/KMnCl3/harm
mp-23052/ZrIN/harm
mp-23052-2/ZrIN/harm
mp-23053/PbICl/anharm
mp-23054/NaBiO3/anharm
mp-23056/Sr2BrN/anharm
mp-23057/CsLiBr2/harm
mp-23057-2/CsLiBr2/anharm
mp-23058/NdClO/anharm
mp-23059/Rb2SnCl6/anharm
mp-23060/Cs2PtI6/anharm
mp-23063/Ba4Cl6O/harm
mp-23063-2/Ba4Cl6O/anharm
mp-23064/Bi2MoO6/harm
mp-23065/CsCu2Cl3/harm
mp-23065-2/CsCu2Cl3/harm
mp-23066/Pb5S2I6/anharm
mp-23066-2/Pb5S2I6/anharm
mp-23067/K2PdCl6/harm
mp-23067-2/K2PdCl6/harm
mp-23068/NdBrO/anharm
mp-23070/BaBrF/anharm
mp-23071/CCl3F/harm
mp-23071-2/CCl3F/harm
mp-23072/BiBrO/harm
mp-23072-2/BiBrO/anharm
mp-23074/BiOF/harm
mp-23074-2/BiOF/harm
mp-23079/SiCl2O/harm
mp-23079-2/SiCl2O/harm
mp-23080/AlBiO3/harm
mp-23080-2/AlBiO3/harm
mp-23082/KCrClO3/harm
mp-23082-2/KCrClO3/harm
mp-23083/KAs4BrO6/harm
mp-23083-2/KAs4BrO6/harm
mp-23084/BiPbClO2/anharm
mp-23086/ErSeClO3/harm
mp-23086-2/ErSeClO3/anharm
mp-23087/Mg3B7ClO13/harm
mp-23087-2/Mg3B7ClO13/harm
mp-23089/SrTa2Bi2O9/harm
mp-23089-2/SrTa2Bi2O9/harm
mp-23090/La3Si2S8I/anharm
mp-23091/Ba2BiSbO6/harm
mp-23091-2/Ba2BiSbO6/harm
mp-23092/Ba2TaBiO6/harm
mp-23092-2/Ba2TaBiO6/harm
mp-23093/Sr2NdBiO6/anharm
mp-23094/Ba5V3ClO12/anharm
mp-23096/LuSeClO3/harm
mp-23096-2/LuSeClO3/anharm
mp-23097/K2OsCl4O2/harm
mp-23097-2/K2OsCl4O2/harm
mp-23099/Cs2PdI2Br4/anharm
mp-23099-2/Cs2PdI2Br4/anharm
mp-23100/Sr2LuBiO6/anharm
mp-23101/Nb2Bi2PbO9/harm
mp-23101-2/Nb2Bi2PbO9/harm
mp-23104/Pb2ClOF/harm
mp-23104-2/Pb2ClOF/anharm
mp-23110/NaHg2IO2/anharm
mp-23110-2/NaHg2IO2/harm
mp-23110-3/NaHg2IO2/anharm
mp-23111/Mg2VBiO6/harm
mp-23111-2/Mg2VBiO6/harm
mp-23116/CuBiSeO/anharm
mp-23117/La3WCl3O6/harm
mp-23117-2/La3WCl3O6/anharm
mp-23120/Cs2NaYCl6/harm
mp-23120-2/Cs2NaYCl6/harm
mp-23122/Li10B14Cl2O25/anharm
mp-23122-2/Li10B14Cl2O25/anharm
mp-23125/K3NaFeCl6/anharm
mp-23126/KAs4IO6/anharm
mp-23126-2/KAs4IO6/harm
mp-23126-3/KAs4IO6/anharm
mp-23127/Ba2BiSbO6/harm
mp-23127-2/Ba2BiSbO6/harm
mp-23131/Sr2BN2Cl/harm
mp-23131-2/Sr2BN2Cl/anharm
mp-23136/KBiW2O8/harm
mp-23137/Ba2YBiO6/harm
mp-23137-2/Ba2YBiO6/harm
mp-23138/SbPbClO2/anharm
mp-23140/AgHgSI/harm
mp-23140-2/AgHgSI/harm
mp-23141/Sr5P3BrO12/harm
mp-23144/TlRe3Se4Cl2/anharm
mp-23145/Na4Al3Si3ClO12/anharm
mp-23146/TlZnSClO4/harm
mp-23146-2/TlZnSClO4/harm
mp-23147/Na4Al3Si3BrO12/anharm
mp-23149/K4Al3Si3ClO12/anharm
mp-23150/CS2NClO2/harm
mp-23150-2/CS2NClO2/harm
mp-23151/Na4BeAlSi4ClO12/harm
mp-23151-2/Na4BeAlSi4ClO12/harm
mp-23154/Br/harm
mp-23154-2/Br/harm
mp-23155/Ar/anharm
mp-23156/He/harm
mp-23156-2/He/harm
mp-23158/He/harm
mp-23158-2/He/harm
mp-23160/ThBr4/harm
mp-23160-2/ThBr4/harm
mp-23162/ZrCl2/anharm
mp-23164/Bi2Se3/harm
mp-23164-2/Bi2Se3/harm
mp-23165/PtBr3/anharm
mp-23167/TlCl/anharm
mp-23170/IO2/harm
mp-23170-2/IO2/harm
mp-23173/HgI2/harm
mp-23173-2/HgI2/harm
mp-23174/ReCl3/harm
mp-23174-2/ReCl3/anharm
mp-23176/SbCl5/harm
mp-23176-2/SbCl5/harm
mp-23177/HgBr/harm
mp-23177-2/HgBr/anharm
mp-23178/WCl6/harm
mp-23178-2/WCl6/harm
mp-23181/SrI2/anharm
mp-23183/NdCl3/anharm
mp-23184/BCl3/harm
mp-23184-2/BCl3/harm
mp-23185/XeF4/harm
mp-23185-2/XeF4/harm
mp-23189/BI3/anharm
mp-23192/HgI2/anharm
mp-23193/KCl/anharm
mp-23195/Bi2O3/harm
mp-23195-2/Bi2O3/harm
mp-23197/TlI/anharm
mp-23199/BaCl2/anharm
mp-23202/InI/harm
mp-23202-2/InI/harm
mp-23205/MgI2/anharm
mp-23207/ClO2/harm
mp-23209/SrCl2/anharm
mp-23210/MgCl2/anharm
mp-23211/PrCl3/anharm
mp-23212/CuBr/anharm
mp-23214/CaCl2/anharm
mp-23215/ThCl4/harm
mp-23215-2/ThCl4/harm
mp-23216/SnBr4/harm
mp-23216-2/SnBr4/harm
mp-23218/AsI3/anharm
mp-23220/YbCl2/anharm
mp-23221/PrBr3/anharm
mp-23225/BBr3/harm
mp-23225-2/BBr3/anharm
mp-23227/CuBr/harm
mp-23227-2/CuBr/harm
mp-23228/PCl5/harm
mp-23228-2/PCl5/anharm
mp-23230/PCl3/harm
mp-23230-2/PCl3/harm
mp-23231/AgBr/anharm
mp-23237/BiF3/anharm
mp-23238/Ta3I7/anharm
mp-23250/UCl6/harm
mp-23250-2/UCl6/harm
mp-23251/KBr/anharm
mp-23259/LiBr/anharm
mp-23260/BaI2/anharm
mp-23261/I2O5/harm
mp-23261-2/I2O5/harm
mp-23262/Bi2O3/harm
mp-23262-2/Bi2O3/harm
mp-23263/LaBr3/anharm
mp-23267/BeCl2/anharm
mp-23267-2/BeCl2/harm
mp-23268/NaI/anharm
mp-23269/WCl3/harm
mp-23270/Th3Bi4/anharm
mp-23273/TeI/harm
mp-23273-2/TeI/harm
mp-23276/InCl/harm
mp-23276-2/InCl/harm
mp-23280/AsCl3/harm
mp-23280-2/AsCl3/harm
mp-23287/CuCl/anharm
mp-23288/AlBr3/harm
mp-23288-2/AlBr3/harm
mp-23289/KCl/anharm
mp-23290/PtCl2/anharm
mp-23291/PbCl2/anharm
mp-23293/TbCl3/anharm
mp-23295/RbCl/anharm
mp-23297/BrF3/harm
mp-23297-2/BrF3/harm
mp-23299/RbCl/anharm
mp-23301/BiF3/harm
mp-23301-2/BiF3/harm
mp-23302/RbI/anharm
mp-23303/RbBr/anharm
mp-23309/ScCl3/harm
mp-23309-2/ScCl3/anharm
mp-23315/IO3/harm
mp-23317/AsBr3/harm
mp-23317-2/AsBr3/harm
mp-23318/BiSCl/harm
mp-23318-2/BiSCl/harm
mp-23321/Sr4Cl6O/harm
mp-23321-2/Sr4Cl6O/anharm
mp-23324/BiSBr/anharm
mp-23326/Ca4Cl6O/harm
mp-23326-2/Ca4Cl6O/anharm
mp-23329/Bi2WO6/harm
mp-23329-2/Bi2WO6/harm
mp-23330/NaClO3/harm
mp-23330-2/NaClO3/harm
mp-23331/Si3Bi4O12/anharm
mp-23332/BiPO4/anharm
mp-23332-2/BiPO4/anharm
mp-23333/Hg3Cl4O/harm
mp-23333-2/Hg3Cl4O/harm
mp-23334/Bi2TeO5/harm
mp-23334-2/Bi2TeO5/harm
mp-23335/Ti3Bi4O12/harm
mp-23339/NaBrO3/harm
mp-23339-2/NaBrO3/harm
mp-23341/Bi2Pt2O7/anharm
mp-23347/Rb4YbI6/anharm
mp-23349/BiB3O6/harm
mp-23349-2/BiB3O6/harm
mp-23350/Rb2PtCl6/anharm
mp-23352/GeBi12O20/anharm
mp-23352-2/GeBi12O20/harm
mp-23352-3/GeBi12O20/anharm
mp-23353/Cu2HgI4/anharm
mp-23354/Hg2BrN/harm
mp-23354-2/Hg2BrN/harm
mp-23355/PAuCl4/harm
mp-23355-2/PAuCl4/harm
mp-23356/Bi4B2O9/harm
mp-23356-2/Bi4B2O9/harm
mp-23357/Sr2Bi2O5/harm
mp-23357-2/Sr2Bi2O5/harm
mp-23358/Hg5Cl2O4/harm
mp-23360/ZnI2O6/harm
mp-23360-2/ZnI2O6/harm
mp-23363/NaAlCl4/harm
mp-23363-2/NaAlCl4/harm
mp-23364/CsLiCl2/anharm
mp-23370/CuW3Br7/anharm
mp-23372/Sn2Bi2O7/harm
mp-23372-2/Sn2Bi2O7/harm
mp-23373/BaZnCl4/anharm
mp-23376/GaSeBr7/harm
mp-23376-2/GaSeBr7/harm
mp-23380/Tl3PbI5/harm
mp-23380-2/Tl3PbI5/harm
mp-23383/Rb2TeBr6/harm
mp-23383-2/Rb2TeBr6/harm
mp-23384/LiIO3/harm
mp-23384-2/LiIO3/harm
mp-23390/RbCdCl3/anharm
mp-23391/Tl4CrI6/anharm
mp-23392/K4CdCl6/anharm
mp-23395/Hg2ClO/anharm
mp-23396/MoNCl3/harm
mp-23396-2/MoNCl3/harm
mp-23398/BClF6/harm
mp-23398-2/BClF6/harm
mp-23399/Rb2AgI3/anharm
mp-23400/InI3O9/harm
mp-23400-2/InI3O9/harm
mp-23404/TlBrO4/harm
mp-23404-2/TlBrO4/anharm
mp-23405/Cs2TeBr6/anharm
mp-23406/Cs2PtCl6/anharm
mp-23407/HgI2O6/harm
mp-23407-2/HgI2O6/harm
mp-23408/Tl4Bi2S5/anharm
mp-23411/K2TeBr6/harm
mp-23411-2/K2TeBr6/harm
mp-23412/SbCl4F/harm
mp-23412-2/SbCl4F/harm
mp-23413/NbBiO4/harm
mp-23413-2/NbBiO4/harm
mp-23416/Li2ZnCl4/anharm
mp-23417/InSn2I5/harm
mp-23417-2/InSn2I5/harm
mp-23418/Hg3S2Cl2/harm
mp-23418-2/Hg3S2Cl2/harm
mp-23419/Sb4Cl2O5/harm
mp-23419-2/Sb4Cl2O5/harm
mp-23420/Ge19P4I4/anharm
mp-23421/LiYb2Cl5/anharm
mp-23425/Cs2PbCl6/anharm
mp-23426/Al4Bi2O9/anharm
mp-23427/Ti3Bi4O12/harm
mp-23427-2/Ti3Bi4O12/harm
mp-23431/CsCu2I3/harm
mp-23431-2/CsCu2I3/harm
mp-23432/BaClF/anharm
mp-23435/Bi2TeI/anharm
mp-23435-2/Bi2TeI/anharm
mp-23435-3/Bi2TeI/anharm
mp-23436/Cs4PbBr6/harm
Harmonic properties
Summary
mp-23436-2/Cs4PbBr6/anharm
mp-23442/KCdCl3/anharm
mp-23443/MnTlI3/harm
mp-23443-2/MnTlI3/harm
mp-23444/AsCl2F3/harm
mp-23444-2/AsCl2F3/harm
mp-23446/GeBi2O5/harm
mp-23446-2/GeBi2O5/harm
mp-23450/RbIO4/anharm
mp-23451/Cs3Cr2Br9/anharm
mp-23452/Sn3BrF5/harm
mp-23452-2/Sn3BrF5/harm
mp-23453/Hg6Sb5Br7/harm
mp-23453-2/Hg6Sb5Br7/harm
mp-23454/CsAgBr2/anharm
mp-23465/Cs2TeCl6/anharm
mp-23467/CsSn2Br5/harm
mp-23467-2/CsSn2Br5/harm
mp-23472/ReAg2Cl6/harm
mp-23472-2/ReAg2Cl6/harm
mp-23474/AgBi3S5/harm
mp-23475/Rb2PbCl6/harm
mp-23475-2/Rb2PbCl6/harm
mp-23476/Cd7P4Cl6/anharm
mp-23480/Bi2WO6/harm
mp-23481/Cs3Cu2I5/anharm
mp-23484/CsAuCl3/harm
mp-23484-2/CsAuCl3/anharm
mp-23485/Ag2HgI4/anharm
mp-23486/RbNiCl3/harm
mp-23486-2/RbNiCl3/anharm
mp-23488/Tl5Se2I/harm
mp-23488-2/Tl5Se2I/anharm
mp-23489/CsIO4/harm
mp-23489-2/CsIO4/harm
mp-23492/SiBi12O20/harm
mp-23492-2/SiBi12O20/anharm
mp-23494/TiBi12O20/harm
mp-23494-2/TiBi12O20/anharm
mp-23495/K2ZnBr4/harm
mp-23495-2/K2ZnBr4/harm
mp-23496/CsAg2I3/harm
mp-23496-2/CsAg2I3/anharm
mp-23497/Li2ZnI4/anharm
mp-23498/NbSeBr3/harm
mp-23498-2/NbSeBr3/harm
mp-23499/K2SnCl6/harm
mp-23499-2/K2SnCl6/harm
mp-23503/Na3InCl6/anharm
mp-23504/Sr2InI5/harm
mp-23504-2/Sr2InI5/harm
mp-23505/K2TeBr6/harm
mp-23505-2/K2TeBr6/harm
mp-23507/InSn2Br5/harm
mp-23507-2/InSn2Br5/anharm
mp-23513/K2PtCl6/harm
mp-23513-2/K2PtCl6/harm
mp-23514/BiSI/anharm
mp-23514-2/BiSI/anharm
mp-23514-3/BiSI/anharm
mp-23517/RbPbI3/anharm
mp-23519/Ga4Bi2O9/harm
mp-23519-2/Ga4Bi2O9/harm
mp-23520/InPb2I5/anharm
mp-23520-2/InPb2I5/harm
mp-23522/BaZnCl4/harm
mp-23522-2/BaZnCl4/harm
mp-23526/KClO4/harm
mp-23526-2/KClO4/anharm
mp-23534/KSn2I5/harm
mp-23534-2/KSn2I5/harm
mp-23535/K2ZnBr4/harm
mp-23535-2/K2ZnBr4/harm
mp-23536/SbI3Cl8/harm
mp-23536-2/SbI3Cl8/harm
mp-23539/KSn2Cl5/harm
mp-23539-2/KSn2Cl5/anharm
mp-23541/KSn2Br5/harm
mp-23541-2/KSn2Br5/anharm
mp-23544/Bi4Br2O5/harm
mp-23544-2/Bi4Br2O5/harm
mp-23547/Ba7Cl2F12/harm
mp-23547-2/Ba7Cl2F12/anharm
mp-23549/Bi3B5O12/harm
mp-23549-2/Bi3B5O12/harm
mp-23550/KBrF4/anharm
mp-23552/ErI3O9/harm
mp-23552-2/ErI3O9/harm
mp-23553/GeBi2O5/harm
mp-23553-2/GeBi2O5/harm
mp-23558/Ag2BiO3/harm
mp-23558-2/Ag2BiO3/harm
mp-23559/InI3O9/harm
mp-23559-2/InI3O9/harm
mp-23560/Ge3Bi4O12/anharm
mp-23562/KIO4/anharm
mp-23563/SiCl2O/harm
mp-23563-2/SiCl2O/harm
mp-23565/Cr4AgBiO14/harm
mp-23565-2/Cr4AgBiO14/harm
mp-23569/AsSe6IF6/harm
mp-23569-2/AsSe6IF6/harm
mp-23571/KBa4Bi3O/anharm
mp-23572/KBiP2S7/harm
mp-23572-2/KBiP2S7/anharm
mp-23574/SbPCl8O/harm
mp-23574-2/SbPCl8O/harm
mp-23576/CsSbClF3/harm
mp-23576-2/CsSbClF3/harm
mp-23582/KLi6BiO6/anharm
mp-23583/Cs4BiSbCl12/harm
mp-23583-2/Cs4BiSbCl12/anharm
mp-23587/HoSeClO3/harm
mp-23587-2/HoSeClO3/anharm
mp-23592/Ag2Hg7As4I6/anharm
mp-23598/SIO3F/harm
mp-23609/Zn3B7ClO13/harm
mp-23609-2/Zn3B7ClO13/anharm
mp-23611/BaTa2Bi2O9/harm
mp-23611-2/BaTa2Bi2O9/harm
mp-23612/K3B6BrO10/harm
mp-23612-2/K3B6BrO10/harm
mp-23614/SrNb2Bi2O9/harm
mp-23614-2/SrNb2Bi2O9/harm
mp-23617/Mg3B7ClO13/harm
mp-23621/NaBiP4O12/harm
mp-23621-2/NaBiP4O12/harm
mp-23622/Sm3Si2ClO8/anharm
mp-23626/RbLi2I3O9/harm
mp-23626-2/RbLi2I3O9/harm
mp-23632/Ca2BN2Cl/anharm
mp-23634/KSbClF3/harm
mp-23634-2/KSbClF3/harm
mp-23635/TlRe6Se8Cl3/harm
mp-23637/VBiPbO5/harm
mp-23637-2/VBiPbO5/harm
mp-23642/VBiPbO5/harm
mp-23643/Cd5P3ClO12/harm
mp-23643-2/Cd5P3ClO12/anharm
mp-23644/Hg3AsClO4/harm
mp-23644-2/Hg3AsClO4/harm
mp-23648/Li4Al3Si3ClO12/anharm
mp-23650/TeSeSN2Cl2/harm
mp-23651/Na4Al3Ge3IO12/anharm
mp-23653/Na3MgC2ClO6/anharm
mp-23655/Na4Al3Si3IO12/anharm
mp-23655-2/Na4Al3Si3IO12/harm
mp-23656/Na4Ga3Si3ClO12/anharm
mp-23657/Na6S2ClO8F/anharm
mp-23659/Na4Ga3Si3BrO12/anharm
mp-23660/KNa22C2S9ClO42/anharm
mp-23660-2/KNa22C2S9ClO42/harm
mp-23662/LiBH4O4/harm
mp-23662-2/LiBH4O4/harm
mp-23664/YH3C3O6/harm
mp-23664-2/YH3C3O6/harm
mp-23666/AsH8CN3O4/harm
mp-23666-2/AsH8CN3O4/harm
mp-23667/RbPH2O4/harm
mp-23667-2/RbPH2O4/harm
mp-23672/PH6NO4/harm
mp-23672-2/PH6NO4/harm
mp-23674/NaH4BrO2/harm
mp-23674-2/NaH4BrO2/anharm
mp-23675/H4BrN/harm
mp-23675-2/H4BrN/harm
mp-23680/HC2O2/harm
mp-23680-2/HC2O2/harm
mp-23683/H2CO/harm
mp-23683-2/H2CO/harm
mp-23684/NaHCO2/harm
mp-23690/CaH4SO6/harm
mp-23690-2/CaH4SO6/anharm
mp-23691/TlB6H6/anharm
mp-23691-2/TlB6H6/anharm
mp-23697/K3AlH6/harm
mp-23697-2/K3AlH6/harm
mp-23700/RbH2OF/harm
mp-23700-2/RbH2OF/anharm
mp-23702/LiH2N/harm
mp-23702-2/LiH2N/harm
mp-23703/LiH/anharm
mp-23704/NaAlH4/anharm
mp-23705/Na3AlH6/anharm
mp-23709/MgAl2H8/harm
mp-23709-2/MgAl2H8/harm
mp-23710/MgH2/harm
mp-23710-2/MgH2/anharm
mp-23711/MgH2/anharm
mp-23713/CaH2/anharm
mp-23714/SrH2/anharm
mp-23715/BaH2/anharm
mp-23719/BeAlH5/harm
mp-23719-2/BeAlH5/harm
mp-23720/BeAlH5/anharm
mp-23723/K2CaH2S2O9/harm
mp-23723-2/K2CaH2S2O9/harm
mp-23724/KHCO3/harm
mp-23724-2/KHCO3/harm
mp-23729/NaBeH3/harm
mp-23729-2/NaBeH3/anharm
mp-23730/NaMgH3/anharm
mp-23734/MgPH7O7/anharm
mp-23736/LiMgH3/anharm
mp-23737/KMgH3/anharm
mp-23738/RbMgH3/anharm
mp-23740/Mg2PHO5/anharm
mp-23742/CsB5H8O12/harm
mp-23745/H8SeN2O4/harm
mp-23745-2/H8SeN2O4/harm
mp-23748/MgBHO3/harm
mp-23748-2/MgBHO3/harm
mp-23750/SiH9C4F3/harm
mp-23750-2/SiH9C4F3/harm
mp-23751/CsMgH3/anharm
mp-23752/Cs2MgH4/anharm
mp-23758/KNaB2H8/anharm
mp-23759/SrH2/harm
mp-23759-2/SrH2/harm
mp-23763/SnH8N2Cl6/harm
mp-23763-2/SnH8N2Cl6/harm
mp-23764/Mg3Si2H4O9/anharm
mp-23768/AlZnH4O2F5/anharm
mp-23771/SmH3C3O6/harm
mp-23771-2/SmH3C3O6/harm
mp-23774/K2LiAlH6/anharm
mp-23776/BeH8Cl2O4/harm
mp-23776-2/BeH8Cl2O4/harm
mp-23777/H8C3SNO3F3/harm
mp-23777-2/H8C3SNO3F3/harm
mp-23778/H4CN2O/harm
mp-23778-2/H4CN2O/harm
mp-23779/K3HS2O8/harm
mp-23779-2/K3HS2O8/harm
mp-23780/Na3HS2O8/harm
mp-23780-2/Na3HS2O8/harm
mp-23781/Rb3HS2O8/harm
mp-23781-2/Rb3HS2O8/harm
mp-23784/NaBH8O2/harm
mp-23784-2/NaBH8O2/harm
mp-23785/LiMnH6O7/harm
mp-23785-2/LiMnH6O7/harm
mp-23787/Na2ZnH8S2O12/harm
mp-23787-2/Na2ZnH8S2O12/anharm
mp-23790/H4N2O3/harm
mp-23790-2/H4N2O3/harm
mp-23791/BH3O3/harm
mp-23791-2/BH3O3/harm
mp-23792/NaCa2Si3HO9/harm
mp-23792-2/NaCa2Si3HO9/anharm
mp-23794/H4NF/harm
mp-23794-2/H4NF/harm
mp-23797/LiH6ClO7/harm
mp-23798/H4OF2/harm
mp-23798-2/H4OF2/harm
mp-23799/NaZnP2HO7/harm
mp-23799-2/NaZnP2HO7/anharm
mp-23801/K2H2IrCl5O/harm
mp-23801-2/K2H2IrCl5O/anharm
mp-23804/Mg2FeH6/anharm
mp-23806/BaAsH3O5/harm
mp-23806-2/BaAsH3O5/harm
mp-23808/KScBP2HO9/harm
mp-23808-2/KScBP2HO9/harm
mp-23809/RbScBP2HO9/harm
mp-23810/BaAsHO4/anharm
mp-23818/BaLiH3/anharm
mp-23827/Sr7H12Cl2/anharm
mp-23827-2/Sr7H12Cl2/anharm
mp-23828/Sr7H12Br2/anharm
mp-23831/NdHSO5/harm
mp-23831-2/NdHSO5/harm
mp-23837/NdH3C3O6/harm
mp-23837-2/NdH3C3O6/harm
mp-23838/Zn2PH2CO7/harm
mp-23838-2/Zn2PH2CO7/harm
mp-23843/LiHSeO3/harm
mp-23843-2/LiHSeO3/harm
mp-23844/HgHOF/harm
mp-23844-2/HgHOF/harm
mp-23846/KHF2/anharm
mp-23849/Li2H2SO5/harm
mp-23849-2/Li2H2SO5/harm
mp-23850/NaH2N/harm
mp-23850-2/NaH2N/harm
mp-23852/Na3H5C2O8/harm
mp-23852-2/Na3H5C2O8/harm
mp-23856/LiHO/harm
mp-23856-2/LiHO/harm
mp-23858/H8PtN2Cl2O2/harm
mp-23858-2/H8PtN2Cl2O2/harm
mp-23859/CaHCl/anharm
mp-23860/SrHCl/anharm
mp-23861/BaHCl/anharm
mp-23862/BaHI/anharm
mp-23866/H2SeO4/harm
mp-23870/NaH/anharm
mp-23872/Ca3Al2H6SO8F8/anharm
mp-23876/H8SN2O4/harm
mp-23876-2/H8SN2O4/harm
mp-23879/CaH2O2/harm
mp-23879-2/CaH2O2/harm
mp-23882/Ca3Al2H12O12/anharm
mp-23882-2/Ca3Al2H12O12/harm
mp-23883/Be2BHO4/anharm
mp-23884/SrGeH2O4/harm
mp-23884-2/SrGeH2O4/harm
mp-23885/SrH12Cl2O6/harm
mp-23885-2/SrH12Cl2O6/harm
mp-23887/MgH12SO9/harm
mp-23887-2/MgH12SO9/harm
mp-23888/MgTeH12O9/harm
mp-23888-2/MgTeH12O9/harm
mp-23891/NaHO/harm
mp-23891-2/NaHO/harm
mp-23893/H5BrNO/harm
mp-23893-2/H5BrNO/harm
mp-23894/LiAsH2O4/harm
mp-23894-2/LiAsH2O4/harm
mp-23897/Rb3HSe2O8/harm
mp-23897-2/Rb3HSe2O8/harm
mp-23902/PH3O4/harm
mp-23902-2/PH3O4/harm
mp-23904/BaH4O3/harm
mp-23905/KMgH9C2O10/harm
mp-23905-2/KMgH9C2O10/harm
mp-23907/H2/harm
mp-23909/H6CN3ClO/harm
mp-23909-2/H6CN3ClO/harm
mp-23911/MgH20S2N2O14/harm
mp-23914/CaH12Cl2O6/harm
mp-23914-2/CaH12Cl2O6/harm
mp-23915/Ca2Al3Si3HO13/anharm
mp-23918/NaGaH4/harm
mp-23918-2/NaGaH4/harm
mp-23922/HN/harm
mp-23922-2/HN/anharm
mp-23925/TcH4NO4/harm
mp-23925-2/TcH4NO4/harm
mp-23926/K2HgH2Cl4O/harm
mp-23926-2/K2HgH2Cl4O/harm
mp-23927/TiH12N4F8/harm
mp-23927-2/TiH12N4F8/harm
mp-23930/H4CSN2/harm
mp-23930-2/H4CSN2/anharm
mp-23931/LiPH2O3/harm
mp-23931-2/LiPH2O3/harm
mp-23933/AlH3/anharm
mp-23934/PH6NO4/harm
mp-23934-2/PH6NO4/harm
mp-23939/H2O2/harm
mp-23939-2/H2O2/harm
mp-23940/NaHO/harm
mp-23940-2/NaHO/harm
mp-23942/KPHNO2/harm
mp-23942-2/KPHNO2/anharm
mp-23944/BaH6Cl2O11/harm
mp-23944-2/BaH6Cl2O11/harm
mp-23945/KLi2H3O3/harm
mp-23945-2/KLi2H3O3/harm
mp-23947/Cs3MgH5/anharm
mp-23948/Rb3MgH5/anharm
mp-23949/RbCaH3/anharm
mp-23950/KB3H3/harm
mp-23950-2/KB3H3/anharm
mp-23951/CsB3H3/harm
mp-23951-2/CsB3H3/anharm
mp-23956/K2MgH4/anharm
mp-23957/SrH2I2O7/harm
mp-23957-2/SrH2I2O7/harm
mp-23959/KPH2O4/harm
mp-23959-2/KPH2O4/harm
mp-23961/Na3AsH18Se4O9/harm
mp-23963/HIO3/harm
mp-23963-2/HIO3/harm
mp-23966/MgH2SeO5/harm
mp-23966-2/MgH2SeO5/anharm
mp-23969/ZnH2SeO5/harm
mp-23969-2/ZnH2SeO5/anharm
mp-23970/NdP2H9O10/harm
mp-23977/HS7N/harm
mp-23977-2/HS7N/harm
mp-23979/K3HSe2O8/harm
mp-23979-2/K3HSe2O8/harm
mp-23980/Cs3HSe2O8/harm
mp-23980-2/Cs3HSe2O8/harm
mp-23985/LiH6BrO7/harm
mp-23985-2/LiH6BrO7/anharm
mp-23986/NaH6ClO5/harm
mp-23986-2/NaH6ClO5/harm
mp-23993/H4CSN2/harm
mp-23994/U2SiH4O10/harm
mp-23995/Al2P3H3O9/anharm
mp-23996/BeH8SO8/harm
mp-23996-2/BeH8SO8/harm
mp-23998/ZnH12N4Cl2O8/harm
mp-23998-2/ZnH12N4Cl2O8/anharm
data_24001-25000
data_25001-26000
data_26001-27000
data_27001-28000
data_28001-29000
data_29001-30000
data_30001-31000
data_31001-32000
data_32001-33000
data_33001-34000
data_34001-35000
data_35001-36000
data_36001-37000
data_37001-38000
data_38001-39000
data_39001-40000
data_40001-41000
data_41001-42000
data_42001-43000
data_43001-44000
data_504001-505000
data_505001-506000
data_510001-511000
data_530001-531000
data_531001-532000
data_532001-533000
data_534001-535000
data_540001-541000
data_541001-542000
data_542001-543000
data_543001-544000
data_545001-546000
data_546001-547000
data_547001-548000
data_548001-549000
data_549001-550000
data_550001-551000
data_551001-552000
data_552001-553000
data_553001-554000
data_554001-555000
data_555001-556000
data_556001-557000
data_557001-558000
data_558001-559000
data_559001-560000
data_560001-561000
data_561001-562000
data_562001-563000
data_563001-564000
data_565001-566000
data_566001-567000
data_567001-568000
data_568001-569000
data_569001-570000
data_570001-571000
data_571001-572000
data_572001-573000
data_573001-574000
data_574001-575000
data_578001-579000
data_579001-580000
data_580001-581000
data_581001-582000
data_582001-583000
data_583001-584000
data_584001-585000
data_585001-586000
data_600001-601000
data_601001-602000
data_603001-604000
data_604001-605000
data_605001-606000
data_606001-607000
data_607001-608000
data_608001-609000
data_609001-610000
data_610001-611000
data_611001-612000
data_612001-613000
data_613001-614000
data_614001-615000
data_615001-616000
data_616001-617000
data_617001-618000
data_618001-619000
data_619001-620000
data_620001-621000
data_621001-622000
data_622001-623000
data_623001-624000
data_624001-625000
data_625001-626000
data_626001-627000
data_627001-628000
data_628001-629000
data_629001-630000
data_630001-631000
data_631001-632000
data_632001-633000
data_633001-634000
data_634001-635000
data_635001-636000
data_636001-637000
data_637001-638000
data_638001-639000
data_639001-640000
data_640001-641000
data_641001-642000
data_642001-643000
data_643001-644000
data_644001-645000
data_645001-646000
data_646001-647000
data_647001-648000
data_648001-649000
data_649001-650000
data_650001-651000
data_651001-652000
data_652001-653000
data_653001-654000
data_654001-655000
data_655001-656000
data_656001-657000
data_657001-658000
data_662001-663000
data_665001-666000
data_667001-668000
data_669001-670000
data_672001-673000
data_673001-674000
data_674001-675000
data_675001-676000
data_676001-677000
data_677001-678000
data_679001-680000
data_680001-681000
data_681001-682000
data_682001-683000
data_683001-684000
data_684001-685000
data_685001-686000
data_686001-687000
data_687001-688000
data_689001-690000
data_690001-691000
data_691001-692000
data_693001-694000
data_694001-695000
data_695001-696000
data_696001-697000
data_697001-698000
data_698001-699000
data_699001-700000
data_703001-704000
data_704001-705000
data_705001-706000
data_706001-707000
data_707001-708000
data_708001-709000
data_709001-710000
data_714001-715000
data_715001-716000
data_720001-721000
data_721001-722000
data_722001-723000
data_723001-724000
data_724001-725000
data_725001-726000
data_726001-727000
data_727001-728000
data_728001-729000
data_729001-730000
data_730001-731000
data_731001-732000
data_732001-733000
data_733001-734000
data_734001-735000
data_735001-736000
data_736001-737000
data_738001-739000
data_740001-741000
data_741001-742000
data_743001-744000
data_744001-745000
data_746001-747000
data_752001-753000
data_753001-754000
data_754001-755000
data_755001-756000
data_756001-757000
data_757001-758000
data_758001-759000
data_759001-760000
data_760001-761000
data_761001-762000
data_762001-763000
data_763001-764000
data_764001-765000
data_765001-766000
data_766001-767000
data_767001-768000
data_768001-769000
data_769001-770000
data_770001-771000
data_771001-772000
data_772001-773000
data_773001-774000
data_774001-775000
data_775001-776000
data_776001-777000
data_777001-778000
data_778001-779000
data_779001-780000
data_780001-781000
data_781001-782000
data_782001-783000
data_796001-797000
data_801001-802000
data_818001-819000
data_825001-826000
data_826001-827000
data_831001-832000
data_836001-837000
data_849001-850000
data_850001-851000
data_851001-852000
data_857001-858000
data_859001-860000
data_860001-861000
data_861001-862000
data_862001-863000
data_863001-864000
data_864001-865000
data_865001-866000
data_866001-867000
data_867001-868000
data_924001-925000
data_935001-936000
data_936001-937000
data_937001-938000
data_941001-942000
data_945001-946000
data_949001-950000
data_950001-951000
data_961001-962000
data_962001-963000
data_966001-967000
data_971001-972000
data_972001-973000
data_973001-974000
data_974001-975000
data_975001-976000
data_976001-977000
data_977001-978000
data_978001-979000
data_979001-980000
data_980001-981000
data_981001-982000
data_982001-983000
data_983001-984000
data_984001-985000
data_985001-986000
data_986001-987000
data_988001-989000
data_989001-990000
data_990001-991000
data_991001-992000
data_992001-993000
data_995001-996000
data_996001-997000
data_997001-998000
data_998001-999000
data_999001-1000000
data_1001001-1002000
data_1002001-1003000
data_1004001-1005000
data_1005001-1006000
data_1006001-1007000
data_1007001-1008000
data_1008001-1009000
data_1009001-1010000
data_1011001-1012000
data_1012001-1013000
data_1013001-1014000
data_1014001-1015000
data_1016001-1017000
data_1017001-1018000
data_1018001-1019000
data_1019001-1020000
data_1020001-1021000
data_1021001-1022000
data_1022001-1023000
data_1023001-1024000
data_1025001-1026000
data_1026001-1027000
data_1029001-1030000
data_1030001-1031000
data_1040001-1041000
data_1041001-1042000
data_1042001-1043000
data_1043001-1044000
data_1044001-1045000
data_1045001-1046000
data_1046001-1047000
data_1047001-1048000
data_1048001-1049000
data_1049001-1050000
data_1056001-1057000
data_1057001-1058000
data_1060001-1061000
data_1062001-1063000
data_1063001-1064000
data_1064001-1065000
data_1065001-1066000
data_1066001-1067000
data_1067001-1068000
data_1068001-1069000
data_1069001-1070000
data_1070001-1071000
data_1071001-1072000
data_1072001-1073000
data_1075001-1076000
data_1076001-1077000
data_1077001-1078000
data_1078001-1079000
data_1079001-1080000
data_1080001-1081000
data_1084001-1085000
data_1086001-1087000
data_1087001-1088000
data_1091001-1092000
data_1092001-1093000
data_1093001-1094000
data_1094001-1095000
data_1095001-1096000
data_1096001-1097000
data_1097001-1098000
data_1098001-1099000
data_1099001-1100000
data_1100001-1101000
data_1101001-1102000
data_1102001-1103000
data_1103001-1104000
data_1104001-1105000
data_1105001-1106000
data_1106001-1107000
data_1110001-1111000
data_1111001-1112000
data_1112001-1113000
data_1113001-1114000
data_1114001-1115000
data_1119001-1120000
data_1120001-1121000
data_1147001-1148000
data_1153001-1154000
data_1172001-1173000
data_1173001-1174000
data_1176001-1177000
data_1178001-1179000
data_1179001-1180000
data_1180001-1181000
data_1181001-1182000
data_1182001-1183000
data_1183001-1184000
data_1184001-1185000
data_1185001-1186000
data_1186001-1187000
data_1187001-1188000
data_1188001-1189000
data_1189001-1190000
data_1190001-1191000
data_1191001-1192000
data_1192001-1193000
data_1193001-1194000
data_1194001-1195000
data_1195001-1196000
data_1196001-1197000
data_1197001-1198000
data_1198001-1199000
data_1199001-1200000
data_1200001-1201000
data_1201001-1202000
data_1202001-1203000
data_1203001-1204000
data_1204001-1205000
data_1205001-1206000
data_1206001-1207000
data_1207001-1208000
data_1208001-1209000
data_1209001-1210000
data_1210001-1211000
data_1211001-1212000
data_1212001-1213000
data_1213001-1214000
data_1214001-1215000
data_1215001-1216000
data_1216001-1217000
data_1217001-1218000
data_1218001-1219000
data_1219001-1220000
data_1220001-1221000
data_1221001-1222000
data_1222001-1223000
data_1223001-1224000
data_1224001-1225000
data_1225001-1226000
data_1226001-1227000
data_1227001-1228000
data_1228001-1229000
data_1229001-1230000
data_1232001-1233000
data_1237001-1238000
data_1238001-1239000
data_1239001-1240000
data_1253001-1254000
data_1300001-1301000
data_1323001-1324000
data_1370001-1371000
data_1382001-1383000
data_1383001-1384000
data_1386001-1387000
data_1387001-1388000
data_1388001-1389000
data_1389001-1390000
data_1390001-1391000
data_1391001-1392000
data_1392001-1393000
data_1393001-1394000
data_1394001-1395000
data_1396001-1397000
data_1397001-1398000
data_1398001-1399000
data_1399001-1400000
data_1400001-1401000
data_1401001-1402000
data_1403001-1404000
data_1404001-1405000
data_1405001-1406000
data_1408001-1409000
data_1411001-1412000
data_1413001-1414000
data_1417001-1418000
data_1419001-1420000
data_1420001-1421000
data_1423001-1424000
data_1426001-1427000
data_1428001-1429000
data_1429001-1430000
data_1435001-1436000
data_1440001-1441000
data_1443001-1444000
data_1445001-1446000
Phonix database
ver2026.03.28
data_23001-24000
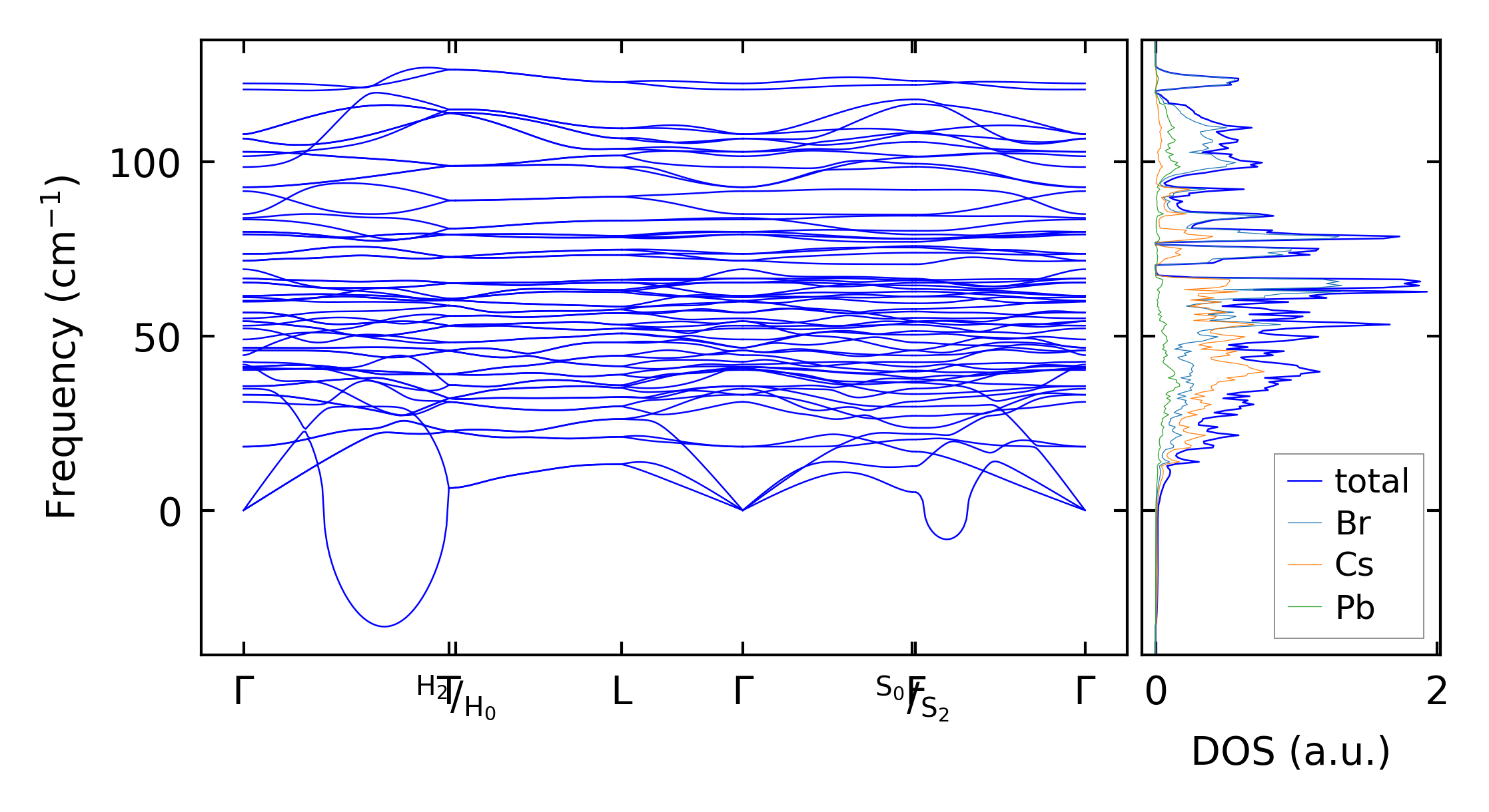
mp-23436/Cs4PbBr6/harm
mp-23436/Cs4PbBr6/harm
Space group:
R-3c (167)
Link:
Materials Project
Download:
mp-23436.tar.gz
Harmonic properties
(a) Phonon dispersion and DOS
Summary
(a) Computation time