mp-23110-2/NaHg2IO2/harm

Harmonic properties

../../_images/fig_bandos_pr12887.png

(a) Phonon dispersion with participation ratio and DOS

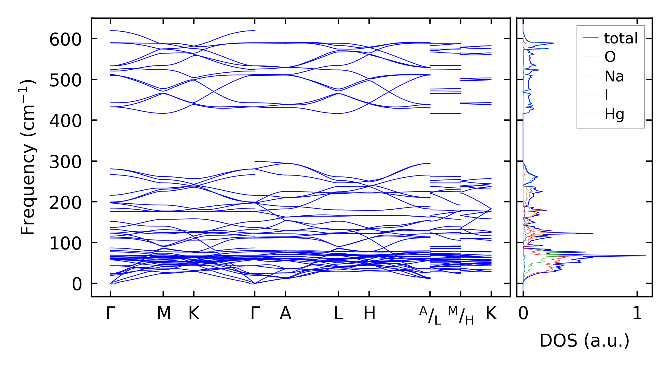
../../_images/fig_bandos17280.png

(b) Phonon dispersion and DOS

../../_images/fig_thermo12887.png

(c) Thermodynamic properties

Force constants

../../_images/fig_fc212583.png

(a) Force constants w.r.t atomic distance

Summary

../../_images/fig_times21825.png

(a) Computation time