mp-23702/LiH2N/harm

Harmonic properties

../../_images/fig_bandos_pr12805.png

(a) Phonon dispersion with participation ratio and DOS

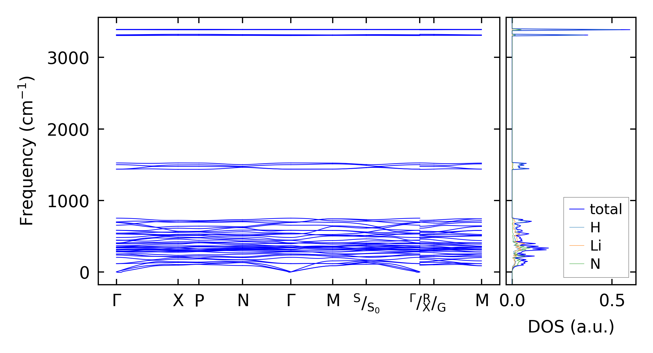
../../_images/fig_bandos17199.png

(b) Phonon dispersion and DOS

../../_images/fig_thermo12805.png

(c) Thermodynamic properties

Force constants

../../_images/fig_fc212501.png

(a) Force constants w.r.t atomic distance

Summary

../../_images/fig_times21714.png

(a) Computation time