mp-23879-2/CaH2O2/harm
- Space group: P-3m1 (164)
- Link: Materials Project
- Download: mp-23879-2.tar.gz
Equation of state
(a) Equation of state
Harmonic properties
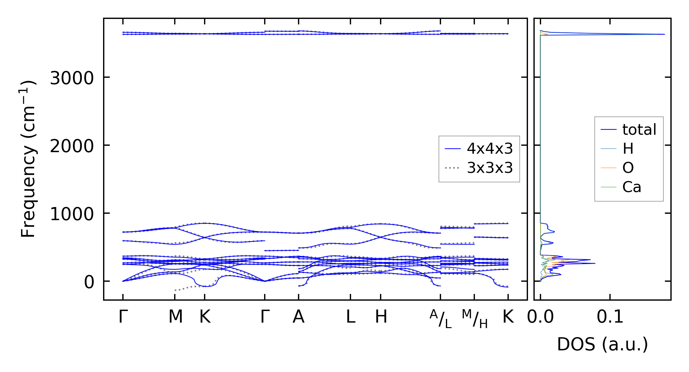
(a) Phonon dispersion and DOS
Summary
(a) Computation time
(a) Equation of state
(a) Phonon dispersion and DOS
(a) Computation time