mp-23465/Cs2TeCl6/anharm

Harmonic properties

../../_images/fig_bandos_pr12691.png

(a) Phonon dispersion with participation ratio and DOS

../../_images/fig_thermo12691.png

(b) Thermodynamic properties

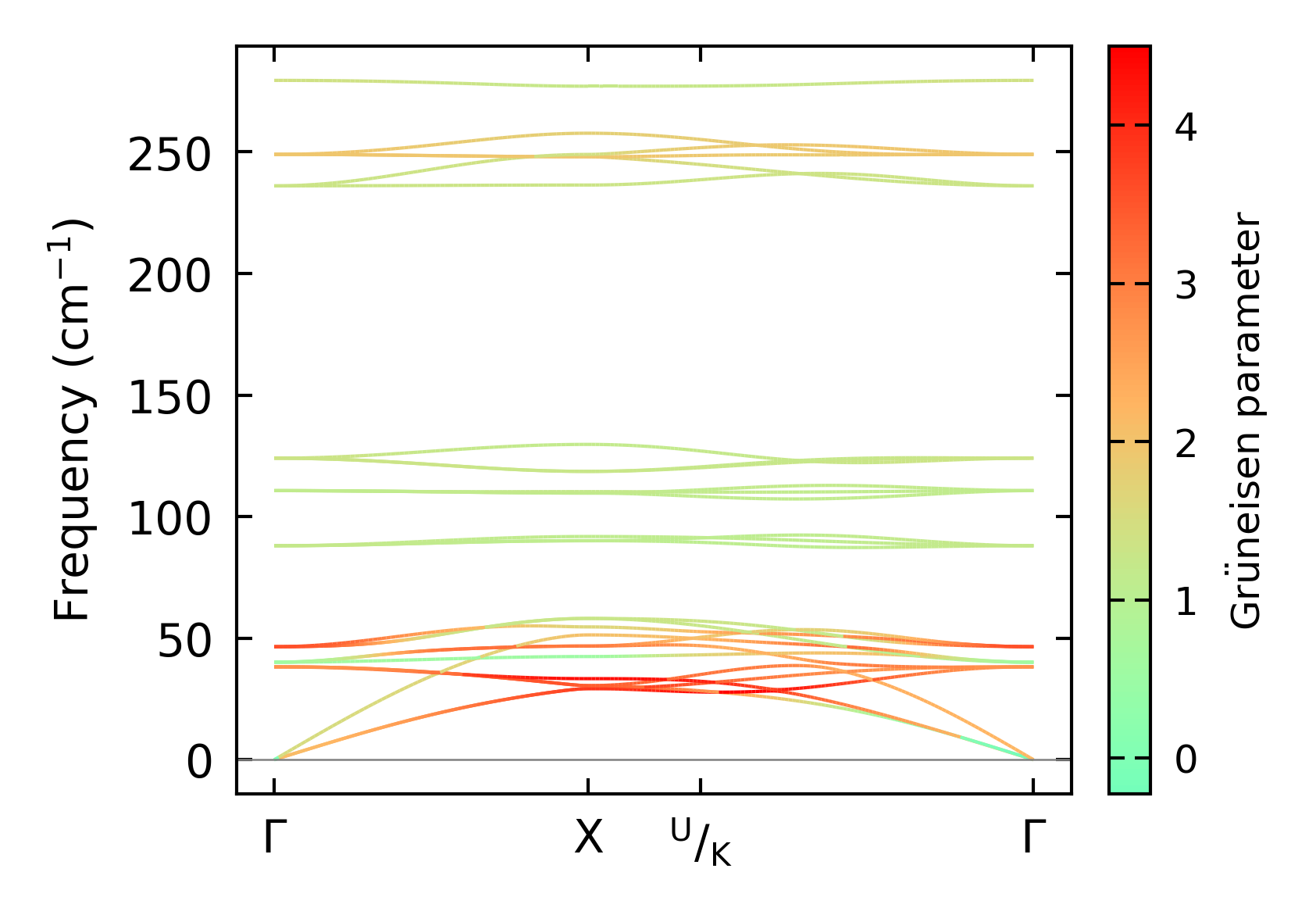
Grüneisen parameters

../../_images/fig_gru_all5261.png

(a) Grüneisen parameters

../../_images/fig_gruneisen5261.png

(b) Phonon dispersion with Grüneisen parameters

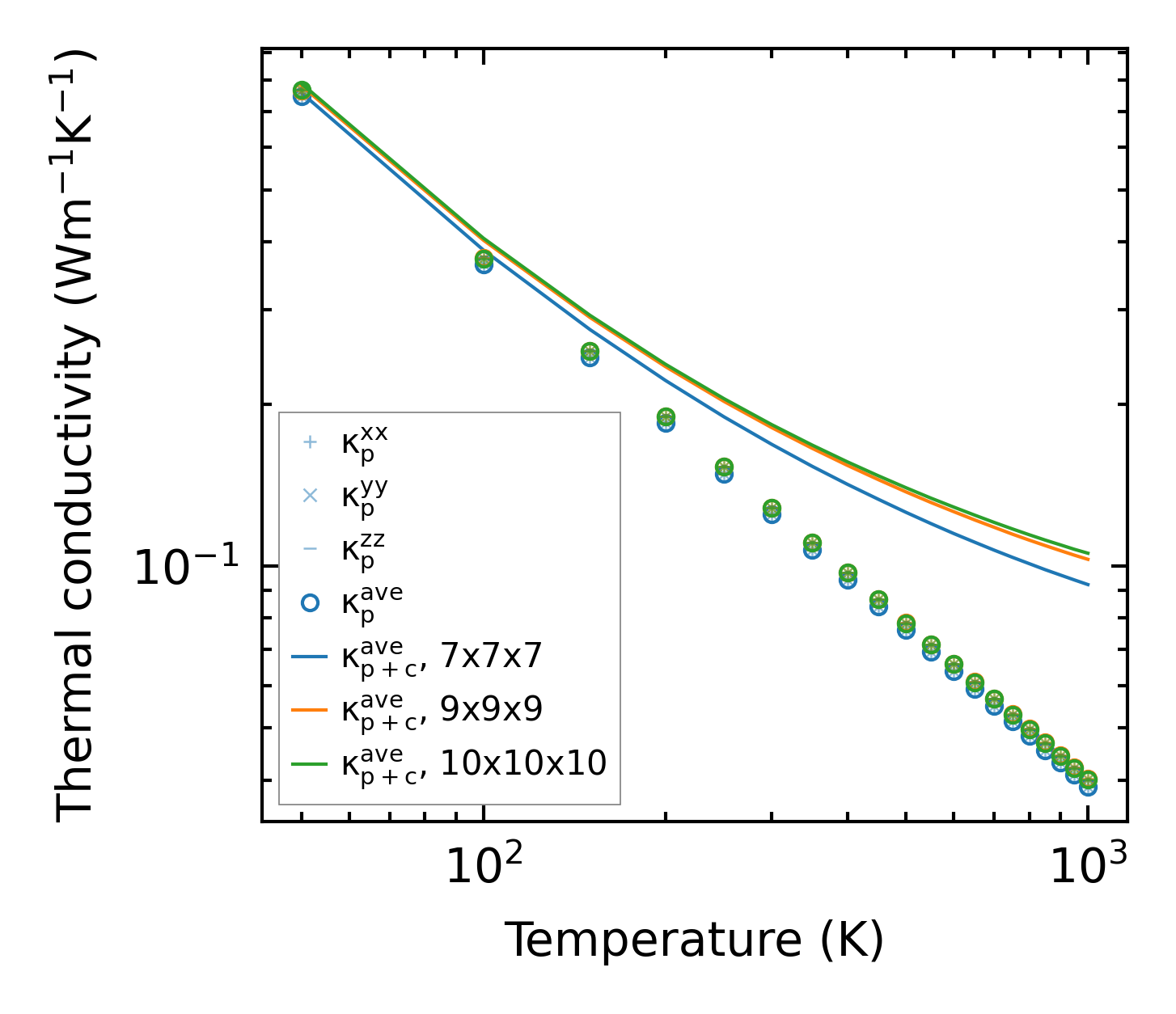
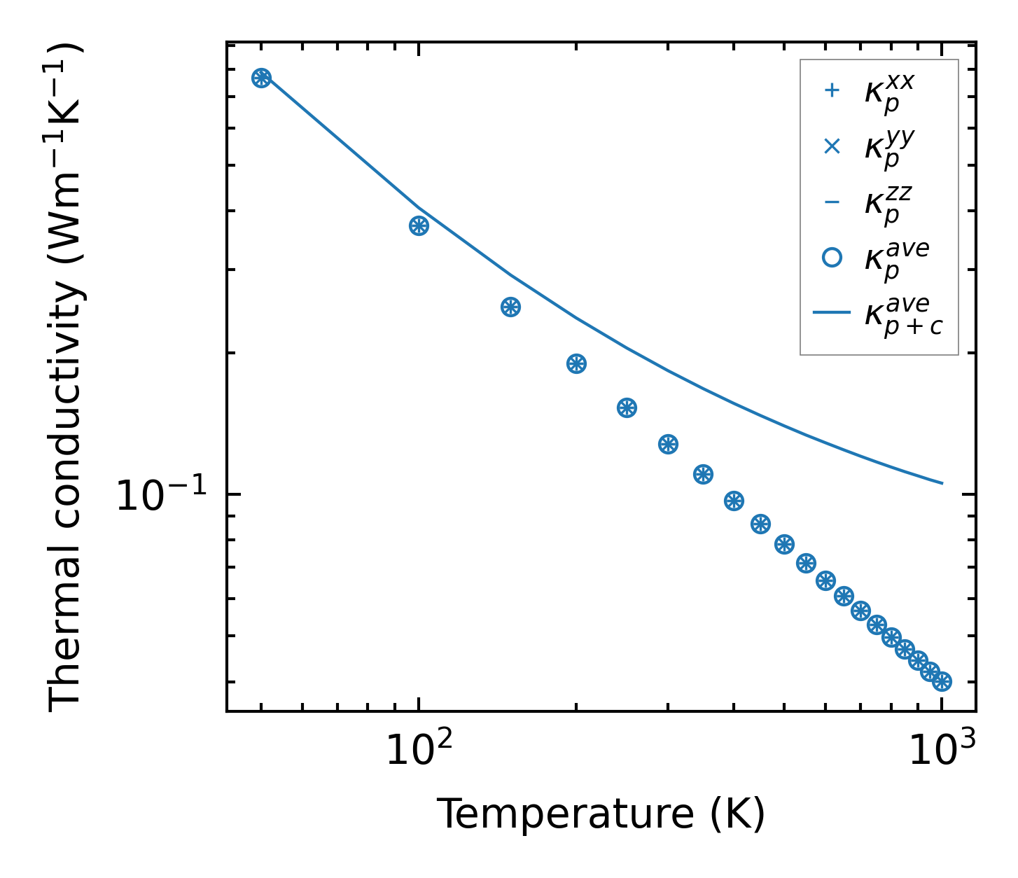
Thermal conductivity

3-phonon (LASSO) — q-mesh: 10x10x10, supercell: 1x1x1

../../_images/fig_kappa9890.png

(a) Temperature-dependent lattice thermal conductivity

../../_images/fig_kappa_vs_grain_size5323.png

(b) Peierls lattice thermal conductivity w.r.t grain size

Phonon lifetime and scattering rates

../../_images/fig_lifetime5210.png

(a) Phonon lifetime due to phonon-phonon scattering

../../_images/fig_scat_rates5209.png

(b) Phonon scattering rates

Cumulative and spectral thermal conductivity

../../_images/fig_cumu_frequency5210.png

(a) Spectral and cumulative thermal conductivity w.r.t frequency

../../_images/fig_cumu_mfp5209.png

(b) Spectral and cumulative thermal conductivity w.r.t MFP

Force constants

../../_images/fig_fc212387.png

(a) Force constants w.r.t atomic distance

Summary

../../_images/fig_kappa9891.png

(a) Temperature-dependent lattice thermal conductivity

../../_images/fig_times21550.png

(b) Computation time