mp-9842/RbSmC2O6/harm

Harmonic properties

../../_images/fig_bandos_pr1258.png

(a) Phonon dispersion with participation ratio and DOS

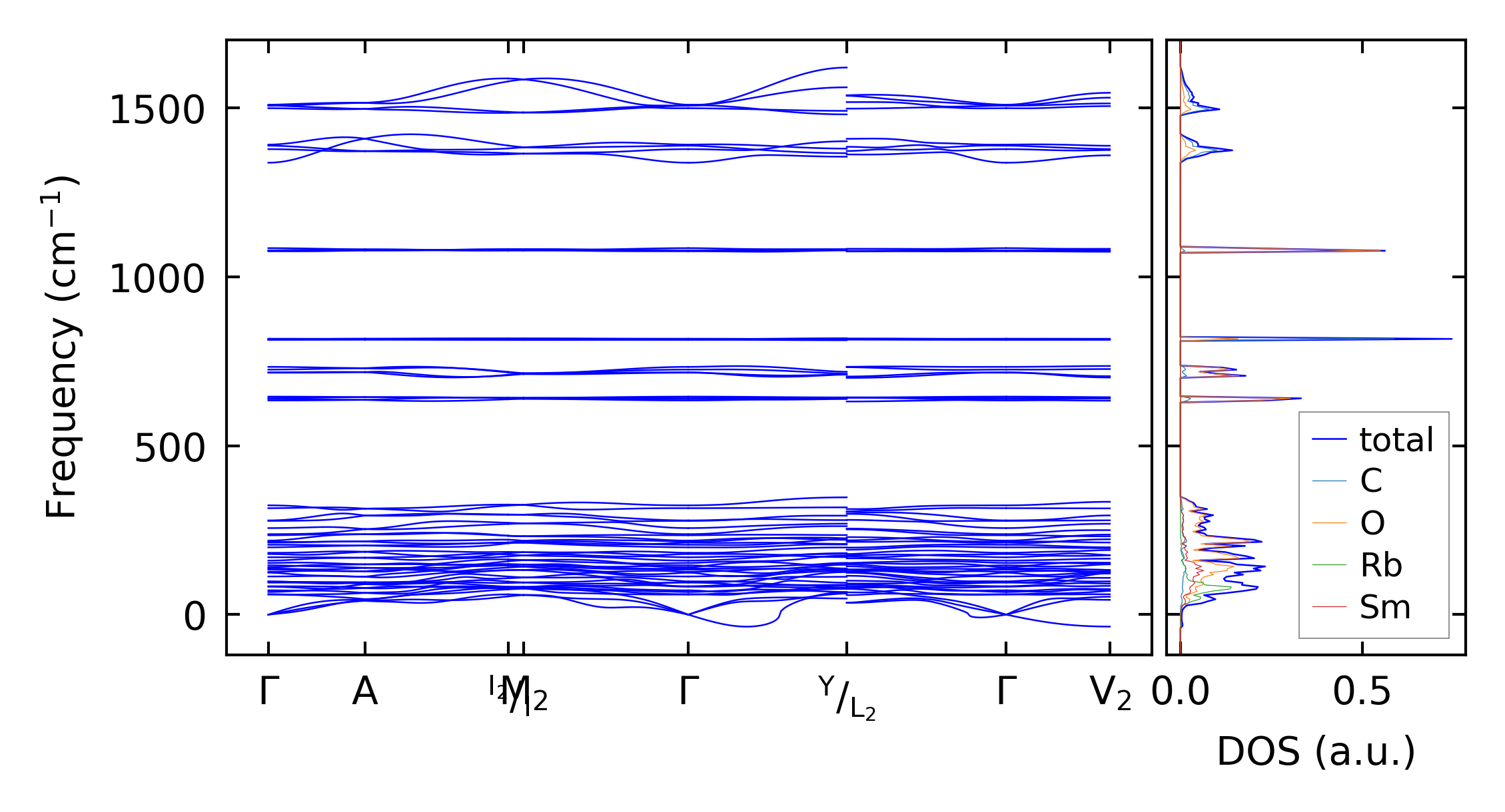
../../_images/fig_bandos1173.png

(b) Phonon dispersion and DOS

../../_images/fig_thermo1258.png

(c) Thermodynamic properties

Force constants

../../_images/fig_fc21124.png

(a) Force constants w.r.t atomic distance

Summary

../../_images/fig_times1884.png

(a) Computation time