ver2026.03.28
data_1-1000
data_1001-2000
data_2001-3000
data_3001-4000
data_4001-5000
data_5001-6000
data_6001-7000
data_7001-8000
data_8001-9000
data_9001-10000
mp-9006/Ho2CF2/anharm
mp-9007/Na6P4W/anharm
mp-9008/RbTeAu/anharm
mp-9008-2/RbTeAu/anharm
mp-9010/RbAuS/anharm
mp-9018/LiCdPO4/harm
mp-9018-2/LiCdPO4/harm
mp-9028/PrBN2/harm
mp-9029/Ca3VN3/anharm
mp-9035/NaLuS2/anharm
mp-9036/KSmTe2/anharm
mp-9037/CsPrS2/anharm
mp-9047/RbBS3/anharm
mp-9059/KLi6TaO6/harm
mp-9059-2/KLi6TaO6/anharm
mp-9062/RbS/anharm
mp-9064/RbTe/harm
mp-9064-2/RbTe/harm
mp-9066/NaLi2AsO4/harm
mp-9068/K2NaAlP2/anharm
mp-9069/K2NaAlAs2/anharm
mp-9071/Na8TiAs4/anharm
mp-9076/NaTmS2/harm
mp-9076-2/NaTmS2/anharm
mp-9077/Nd2Be2SiO7/harm
mp-9080/CsPrS2/anharm
mp-9081/CsNdS2/harm
mp-9081-2/CsNdS2/anharm
mp-9082/CsSmS2/harm
mp-9082-2/CsSmS2/anharm
mp-9085/CsTbS2/anharm
mp-9086/CsDyS2/anharm
mp-9089/CsTmS2/anharm
mp-9092/Er2S3/harm
mp-9092-2/Er2S3/anharm
mp-9107/NaZrCuS3/harm
mp-9107-2/NaZrCuS3/harm
mp-9113/CsBeAsO4/harm
mp-9124/LiZnAs/anharm
mp-9125/CaSb2O6/anharm
mp-9126/SrSb2O6/anharm
mp-9127/BaSb2O6/anharm
mp-9138/RbPO3/harm
mp-9138-2/RbPO3/harm
mp-9143/LiPF6/harm
mp-9143-2/LiPF6/anharm
mp-9144/LiAsF6/anharm
mp-9145/Rb2SnSe3/harm
mp-9145-2/Rb2SnSe3/harm
mp-9146/CdHgO2/harm
mp-9146-2/CdHgO2/harm
mp-9157/K3AlO3/harm
mp-9157-2/K3AlO3/harm
mp-9160/La4Au2O9/anharm
mp-9166/MgCN2/harm
mp-9166-2/MgCN2/harm
mp-9167/SrCN2/anharm
mp-9172/Li4TiO4/anharm
mp-9173/TiO2/harm
mp-9173-2/TiO2/harm
mp-9178/CdSe2O5/harm
mp-9178-2/CdSe2O5/harm
mp-9179/Ba3Zr2S7/harm
mp-9179-2/Ba3Zr2S7/harm
mp-9186/CdSeO3/anharm
mp-9191/Na3SbTe3/harm
mp-9191-2/Na3SbTe3/harm
mp-9194/SmCuSeO/anharm
mp-9195/BaCuSeF/harm
mp-9195-2/BaCuSeF/harm
mp-9197/Li3AsO4/anharm
mp-9197-2/Li3AsO4/anharm
mp-9198/FeSi4P4/harm
mp-9198-2/FeSi4P4/harm
mp-9200/K3AuO/harm
mp-9200-2/K3AuO/anharm
mp-9203/Al6Cd4SO12/anharm
mp-9205/KSeO2F/harm
mp-9205-2/KSeO2F/harm
mp-9209/In2S3O12/harm
mp-9209-2/In2S3O12/harm
mp-9212/NaAlO2/harm
mp-9212-2/NaAlO2/harm
mp-9216/Ca3Tl2O6/harm
mp-9216-2/Ca3Tl2O6/harm
mp-9228/HgSeO3/anharm
mp-9230/KAlAs2O7/harm
mp-9230-2/KAlAs2O7/anharm
mp-9239/NaLaMgTeO6/harm
mp-9239-2/NaLaMgTeO6/harm
mp-9244/LiBC/anharm
mp-9245/LiGaPdF6/harm
mp-9245-2/LiGaPdF6/harm
mp-9248/SiCu2S3/harm
mp-9248-2/SiCu2S3/anharm
mp-9250/RbLiSe/anharm
mp-9252/HgS/harm
mp-9252-2/HgS/harm
mp-9254/Al2Te5/anharm
mp-9257/YbCd2Sb2/anharm
mp-9258/SiO2/anharm
mp-9259/None/harm
mp-9259-2/Ba2MgB2O6/anharm
mp-9262/Cs2PtF6/anharm
mp-9262-2/Cs2PtF6/anharm
mp-9263/KErTe2/harm
mp-9263-2/KErTe2/anharm
mp-9268/KSe/harm
mp-9268-2/KSe/harm
mp-9270/SbIrS/harm
mp-9272/TlPt2S3/anharm
mp-9273/K3Sb2Au3/anharm
mp-9274/Rb3Sb2Au3/harm
mp-9274-2/Rb3Sb2Au3/anharm
mp-9275/Th2Ta6O19/harm
mp-9275-2/Th2Ta6O19/harm
mp-9281/ZnTe/harm
mp-9281-2/ZnTe/harm
mp-9295/TaCu3Te4/anharm
mp-9295-2/TaCu3Te4/anharm
mp-9297/BaAu2O4/anharm
mp-9298/SrAu2O4/anharm
mp-9304/DyCuSeO/anharm
mp-9306/Sr2ZnN2/anharm
mp-9307/Ba2ZnN2/anharm
mp-9308/Li4ZrF8/anharm
mp-9309/CsTaB2O6/harm
mp-9309-2/CsTaB2O6/harm
mp-9317/KZrCuS3/anharm
mp-9318/KZrCuSe3/harm
mp-9318-2/KZrCuSe3/harm
mp-9321/Ba2HfS4/harm
mp-9321-2/Ba2HfS4/harm
mp-9322/Rb2Sn2Se5/anharm
mp-9322-2/Rb2Sn2Se5/anharm
mp-9323/Tb2S3/anharm
mp-9330/CdPS3/harm
mp-9330-2/CdPS3/harm
mp-9332/KGaPO4F/harm
mp-9332-2/KGaPO4F/anharm
mp-9338/Ba2MgSi2O7/harm
mp-9338-2/Ba2MgSi2O7/anharm
mp-9339/NbP/anharm
mp-9348/KRb2ScF6/harm
mp-9348-2/KRb2ScF6/harm
mp-9349/KRb2ScF6/harm
mp-9349-2/KRb2ScF6/harm
mp-9359/ZnSiAg2O4/harm
mp-9359-2/ZnSiAg2O4/harm
mp-9361/RbLaS2/anharm
mp-9362/RbPrS2/anharm
mp-9363/RbNdS2/harm
mp-9363-2/RbNdS2/anharm
mp-9364/RbSmS2/harm
mp-9364-2/RbSmS2/anharm
mp-9365/RbTbS2/harm
Harmonic properties
Summary
mp-9365-2/RbTbS2/anharm
mp-9366/RbHoS2/harm
mp-9366-2/RbHoS2/anharm
mp-9367/RbErS2/anharm
mp-9368/RbTmS2/harm
mp-9368-2/RbTmS2/anharm
mp-9370/RbLuS2/anharm
mp-9371/ErF3/anharm
mp-9380/SrGe4O9/harm
mp-9382/SrZrN2/harm
mp-9382-2/SrZrN2/harm
mp-9383/SrHfN2/harm
mp-9383-2/SrHfN2/harm
mp-9384/CsAu3S2/harm
mp-9384-2/CsAu3S2/anharm
mp-9385/RbAu3Se2/anharm
mp-9386/CsAu3Se2/harm
mp-9386-2/CsAu3Se2/anharm
mp-9392/Sr4Al6TeO12/harm
mp-9392-2/Sr4Al6TeO12/anharm
mp-9396/HfTlCuS3/anharm
mp-9397/HfTlCuSe3/anharm
mp-9405/K3SeO4F/harm
mp-9405-2/K3SeO4F/harm
mp-9413/Ca2TiSiO6/harm
mp-9413-2/Ca2TiSiO6/harm
mp-9425/Sr2GaCuSO3/anharm
mp-9427/NaYP2O7/harm
mp-9427-2/NaYP2O7/harm
mp-9437/NbFeSb/anharm
mp-9462/CsTeSe3/anharm
mp-9462-2/CsTeSe3/harm
mp-9467/None/harm
mp-9475/KNO3/anharm
mp-9478/BaSi4O9/harm
mp-9478-2/BaSi4O9/anharm
mp-9479/MgAl2Se4/harm
mp-9479-2/MgAl2Se4/harm
mp-9480/KAlSiO4/harm
mp-9480-2/KAlSiO4/harm
mp-9481/TcS2/anharm
mp-9486/K2AlF5/anharm
mp-9486-2/K2AlF5/anharm
mp-9488/SmOF/anharm
mp-9489/NaSmTiO4/harm
mp-9489-2/NaSmTiO4/harm
mp-9490/KAg2SbS4/anharm
mp-9490-2/KAg2SbS4/harm
mp-9497/Pr2CN2O2/anharm
mp-9498/Nd2CN2O2/anharm
mp-9499/Sm2CN2O2/anharm
mp-9503/BaDyCuTe3/anharm
mp-9509/K2PAuS4/harm
mp-9509-2/K2PAuS4/harm
mp-9510/Tl2PAuS4/harm
mp-9510-2/Tl2PAuS4/anharm
mp-9511/K2AsAuS4/harm
mp-9511-2/K2AsAuS4/harm
mp-9512/SrAl2P2O8F2/harm
mp-9512-2/SrAl2P2O8F2/harm
mp-9514/MgAl2C2/anharm
mp-9516/Al2SiO5/anharm
mp-9517/SrTiN2/harm
mp-9517-2/SrTiN2/anharm
mp-9518/NdZnPO/harm
mp-9518-2/NdZnPO/anharm
mp-9519/AgCN/harm
mp-9519-2/AgCN/harm
mp-9523/RbTh2Se6/anharm
mp-9535/Al6Cd4TeO12/anharm
mp-9535-2/Al6Cd4TeO12/anharm
mp-9538/Ag3AsS4/harm
mp-9538-2/Ag3AsS4/harm
mp-9562/LiBeAs/anharm
mp-9564/CaMg2As2/anharm
mp-9565/CaMg2Sb2/anharm
mp-9566/SrMg2Sb2/anharm
mp-9567/BaMg2Sb2/anharm
mp-9569/CaZn2P2/anharm
mp-9570/CaCd2P2/anharm
mp-9571/CaZn2As2/anharm
mp-9573/NaBeAs/anharm
mp-9574/NaBeSb/anharm
mp-9575/LiBeSb/anharm
mp-9576/KSbSe2/harm
mp-9576-2/KSbSe2/harm
mp-9579/AlTlSe2/anharm
mp-9580/TlGaSe2/anharm
mp-9581/ThCu2P2/harm
mp-9581-2/ThCu2P2/harm
mp-9582/YbZn2P2/anharm
mp-9583/K2ZnF4/anharm
mp-9588/LiP/anharm
mp-9595/NbInO4/harm
mp-9595-2/NbInO4/harm
mp-9607/Li2UO4/harm
mp-9607-2/Li2UO4/harm
mp-9610/Li2CN2/anharm
mp-9619/ThFe4P12/anharm
mp-9619-2/ThFe4P12/anharm
mp-9619-3/ThFe4P12/anharm
mp-9622/Tl4SnS3/harm
mp-9622-2/Tl4SnS3/harm
mp-9625/LiMgPO4/anharm
mp-9628/KCdF3/anharm
mp-9631/AlAgO2/anharm
mp-9634/Na3AgS2/harm
mp-9634-2/Na3AgS2/harm
mp-9635/Ag2HgS2/anharm
mp-9636/CsSbF6/harm
mp-9636-2/CsSbF6/harm
mp-9646/LaP3O9/harm
mp-9646-2/LaP3O9/harm
mp-9650/MgTa2O6/anharm
mp-9655/Na4SnO4/anharm
mp-9656/BaY2PdO5/harm
mp-9656-2/BaY2PdO5/harm
mp-9657/LiAsO3/harm
mp-9657-2/LiAsO3/harm
mp-9664/K3BP2/anharm
mp-9665/K3BAs2/anharm
mp-9665-2/K3BAs2/anharm
mp-9666/K2NaGaP2/anharm
mp-9668/Ba3TiS5/anharm
mp-9672/K2NiP2/anharm
mp-9672-2/K2NiP2/anharm
mp-9673/K2NiAs2/harm
mp-9673-2/K2NiAs2/anharm
mp-9675/Cs3BP2/anharm
mp-9676/K2NaGaAs2/anharm
mp-9680/Na3AlTe3/anharm
mp-9680-2/Na3AlTe3/harm
mp-9682/Na3AlSe3/harm
mp-9682-2/Na3AlSe3/harm
mp-9687/K2PAu/anharm
mp-9692/K2GeSe3/harm
mp-9692-2/K2GeSe3/anharm
mp-9693/K2SnSe3/harm
mp-9693-2/K2SnSe3/anharm
mp-9697/Cs6GaSb3/harm
mp-9697-2/Cs6GaSb3/harm
mp-9698/Rb6AlSb3/harm
mp-9698-2/Rb6AlSb3/anharm
mp-9702/Sr3BPO3/anharm
mp-9703/K2LiGaAs2/anharm
mp-9705/Ba4NaB3N6/harm
mp-9705-2/Ba4NaB3N6/harm
mp-9710/Sr2Si5N8/harm
mp-9710-2/Sr2Si5N8/harm
mp-9711/Ba2Si5N8/harm
mp-9711-2/Ba2Si5N8/harm
mp-9712/Ba3BPO3/anharm
mp-9718/Rb3BAs2/anharm
mp-9719/Na2LiAlP2/anharm
mp-9720/Rb3BP2/anharm
mp-9722/Na2LiGaAs2/anharm
mp-9722-2/Na2LiGaAs2/anharm
mp-9722-3/Na2LiGaAs2/anharm
mp-9723/Sr4LiB3N6/anharm
mp-9723-2/Sr4LiB3N6/anharm
mp-9726/SrBeF4/anharm
mp-9731/RbAuSe/harm
mp-9731-2/RbAuSe/harm
mp-9732/BaNaP/anharm
mp-9737/Ba4Sm4Zn3PtO15/harm
mp-9740/BaDy2PdO5/harm
mp-9740-2/BaDy2PdO5/harm
mp-9745/Ba3NaRuO6/anharm
mp-9747/B4PbO7/harm
mp-9747-2/B4PbO7/harm
mp-9749/SrB2O4/anharm
mp-9750/SbPO5/harm
mp-9750-2/SbPO5/harm
mp-9751/Al2Ge2O7/anharm
mp-9754/Tl2Cr3O12/harm
mp-9754-2/Tl2Cr3O12/anharm
mp-9755/HfGeO4/anharm
mp-9756/ThGeO4/anharm
mp-9757/BaSm2PtO5/harm
mp-9757-2/BaSm2PtO5/harm
mp-9759/BaPr2PdO5/harm
mp-9759-2/BaPr2PdO5/harm
mp-9760/BaTb2PdO5/harm
mp-9760-2/BaTb2PdO5/harm
mp-9763/K2NbCuS4/harm
mp-9763-2/K2NbCuS4/harm
mp-9765/Nd2Pt2O7/anharm
mp-9770/Ag8GeS6/harm
mp-9770-2/Ag8GeS6/harm
mp-9774/Ba4Sb2O/harm
mp-9774-2/Ba4Sb2O/harm
mp-9775/NaSrAs/anharm
mp-9778/K2AgP/anharm
mp-9780/RbHfAgTe3/harm
mp-9780-2/RbHfAgTe3/harm
mp-9783/Ba3As2O8/harm
mp-9783-2/Ba3As2O8/harm
mp-9785/BaHo2PdO5/harm
mp-9785-2/BaHo2PdO5/harm
mp-9788/SrPS3/anharm
mp-9789/CaPS3/anharm
mp-9791/Tl3AsS3/harm
mp-9791-2/Tl3AsS3/harm
mp-9793/Ba3BAsO3/anharm
mp-9794/Rb2GeSe3/harm
mp-9794-2/Rb2GeSe3/harm
mp-9797/KSb2Se4/harm
mp-9797-2/KSb2Se4/harm
mp-9798/RbSb2Se4/harm
mp-9798-2/RbSb2Se4/harm
mp-9799/Yb4As2O/anharm
mp-9804/KHoC2O6/harm
mp-9804-2/KHoC2O6/harm
mp-9807/KDyC2O6/harm
mp-9807-2/KDyC2O6/harm
mp-9808/Rb3NbO8/harm
mp-9808-2/Rb3NbO8/harm
mp-9812/ZnCO3/anharm
mp-9813/WS2/harm
mp-9813-2/WS2/anharm
mp-9815/TaTlCu2S4/harm
mp-9815-2/TaTlCu2S4/harm
mp-9816/GeF4/harm
mp-9816-2/GeF4/harm
mp-9819/RbAsF6/harm
mp-9819-2/RbAsF6/harm
mp-9820/CsAsF6/harm
mp-9820-2/CsAsF6/anharm
mp-9821/RbSbF6/harm
mp-9821-2/RbSbF6/harm
mp-9839/K2LiAlF6/anharm
mp-9839-2/K2LiAlF6/anharm
mp-9842/RbSmC2O6/harm
mp-9842-2/RbSmC2O6/harm
mp-9843/Sr3Al2P4/anharm
mp-9845/RbCaAs/anharm
mp-9846/RbCaSb/anharm
mp-9850/DyP5/anharm
mp-9851/HoP5/anharm
mp-9852/TmP5/anharm
mp-9853/LuP5/anharm
mp-9855/KHfCuS3/anharm
mp-9856/Cs2ZrSe3/harm
mp-9856-2/Cs2ZrSe3/harm
mp-9867/Ba2Si3Ag/harm
mp-9868/KCu3S2/anharm
mp-9870/K3Ta3B2O12/harm
mp-9870-2/K3Ta3B2O12/harm
mp-9872/K4BeP2/anharm
mp-9881/KAuSe/harm
mp-9881-2/KAuSe/harm
mp-9889/GaS/harm
mp-9889-2/GaS/anharm
mp-9890/TaAgO3/harm
mp-9890-2/TaAgO3/anharm
mp-9897/Te3As2/harm
mp-9897-2/Te3As2/harm
mp-9899/BaAgP/anharm
mp-9900/Ag2GeS3/harm
mp-9910/K2Pd3S4/harm
mp-9911/K3SbS4/harm
mp-9911-2/K3SbS4/harm
mp-9912/Li2CeP2/anharm
mp-9915/LiBeP/anharm
mp-9919/LiZnSb/harm
mp-9919-2/LiZnSb/anharm
mp-9921/ZrS3/anharm
mp-9922/HfS3/harm
mp-9922-2/HfS3/harm
mp-9946/ZnS/harm
mp-9946-2/ZnS/anharm
mp-9947/SiC/anharm
mp-9984/SnS2/harm
mp-9984-2/SnS2/anharm
mp-9986/CsAuO/harm
mp-9986-2/CsAuO/anharm
mp-9993/Al2CdS4/harm
mp-9993-2/Al2CdS4/anharm
data_10001-11000
data_11001-12000
data_12001-13000
data_13001-14000
data_14001-15000
data_15001-16000
data_16001-17000
data_17001-18000
data_18001-19000
data_19001-20000
data_20001-21000
data_21001-22000
data_22001-23000
data_23001-24000
data_24001-25000
data_25001-26000
data_26001-27000
data_27001-28000
data_28001-29000
data_29001-30000
data_30001-31000
data_31001-32000
data_32001-33000
data_33001-34000
data_34001-35000
data_35001-36000
data_36001-37000
data_37001-38000
data_38001-39000
data_39001-40000
data_40001-41000
data_41001-42000
data_42001-43000
data_43001-44000
data_504001-505000
data_505001-506000
data_510001-511000
data_530001-531000
data_531001-532000
data_532001-533000
data_534001-535000
data_540001-541000
data_541001-542000
data_542001-543000
data_543001-544000
data_545001-546000
data_546001-547000
data_547001-548000
data_548001-549000
data_549001-550000
data_550001-551000
data_551001-552000
data_552001-553000
data_553001-554000
data_554001-555000
data_555001-556000
data_556001-557000
data_557001-558000
data_558001-559000
data_559001-560000
data_560001-561000
data_561001-562000
data_562001-563000
data_563001-564000
data_565001-566000
data_566001-567000
data_567001-568000
data_568001-569000
data_569001-570000
data_570001-571000
data_571001-572000
data_572001-573000
data_573001-574000
data_574001-575000
data_578001-579000
data_579001-580000
data_580001-581000
data_581001-582000
data_582001-583000
data_583001-584000
data_584001-585000
data_585001-586000
data_600001-601000
data_601001-602000
data_603001-604000
data_604001-605000
data_605001-606000
data_606001-607000
data_607001-608000
data_608001-609000
data_609001-610000
data_610001-611000
data_611001-612000
data_612001-613000
data_613001-614000
data_614001-615000
data_615001-616000
data_616001-617000
data_617001-618000
data_618001-619000
data_619001-620000
data_620001-621000
data_621001-622000
data_622001-623000
data_623001-624000
data_624001-625000
data_625001-626000
data_626001-627000
data_627001-628000
data_628001-629000
data_629001-630000
data_630001-631000
data_631001-632000
data_632001-633000
data_633001-634000
data_634001-635000
data_635001-636000
data_636001-637000
data_637001-638000
data_638001-639000
data_639001-640000
data_640001-641000
data_641001-642000
data_642001-643000
data_643001-644000
data_644001-645000
data_645001-646000
data_646001-647000
data_647001-648000
data_648001-649000
data_649001-650000
data_650001-651000
data_651001-652000
data_652001-653000
data_653001-654000
data_654001-655000
data_655001-656000
data_656001-657000
data_657001-658000
data_662001-663000
data_665001-666000
data_667001-668000
data_669001-670000
data_672001-673000
data_673001-674000
data_674001-675000
data_675001-676000
data_676001-677000
data_677001-678000
data_679001-680000
data_680001-681000
data_681001-682000
data_682001-683000
data_683001-684000
data_684001-685000
data_685001-686000
data_686001-687000
data_687001-688000
data_689001-690000
data_690001-691000
data_691001-692000
data_693001-694000
data_694001-695000
data_695001-696000
data_696001-697000
data_697001-698000
data_698001-699000
data_699001-700000
data_703001-704000
data_704001-705000
data_705001-706000
data_706001-707000
data_707001-708000
data_708001-709000
data_709001-710000
data_714001-715000
data_715001-716000
data_720001-721000
data_721001-722000
data_722001-723000
data_723001-724000
data_724001-725000
data_725001-726000
data_726001-727000
data_727001-728000
data_728001-729000
data_729001-730000
data_730001-731000
data_731001-732000
data_732001-733000
data_733001-734000
data_734001-735000
data_735001-736000
data_736001-737000
data_738001-739000
data_740001-741000
data_741001-742000
data_743001-744000
data_744001-745000
data_746001-747000
data_752001-753000
data_753001-754000
data_754001-755000
data_755001-756000
data_756001-757000
data_757001-758000
data_758001-759000
data_759001-760000
data_760001-761000
data_761001-762000
data_762001-763000
data_763001-764000
data_764001-765000
data_765001-766000
data_766001-767000
data_767001-768000
data_768001-769000
data_769001-770000
data_770001-771000
data_771001-772000
data_772001-773000
data_773001-774000
data_774001-775000
data_775001-776000
data_776001-777000
data_777001-778000
data_778001-779000
data_779001-780000
data_780001-781000
data_781001-782000
data_782001-783000
data_796001-797000
data_801001-802000
data_818001-819000
data_825001-826000
data_826001-827000
data_831001-832000
data_836001-837000
data_849001-850000
data_850001-851000
data_851001-852000
data_857001-858000
data_859001-860000
data_860001-861000
data_861001-862000
data_862001-863000
data_863001-864000
data_864001-865000
data_865001-866000
data_866001-867000
data_867001-868000
data_924001-925000
data_935001-936000
data_936001-937000
data_937001-938000
data_941001-942000
data_945001-946000
data_949001-950000
data_950001-951000
data_961001-962000
data_962001-963000
data_966001-967000
data_971001-972000
data_972001-973000
data_973001-974000
data_974001-975000
data_975001-976000
data_976001-977000
data_977001-978000
data_978001-979000
data_979001-980000
data_980001-981000
data_981001-982000
data_982001-983000
data_983001-984000
data_984001-985000
data_985001-986000
data_986001-987000
data_988001-989000
data_989001-990000
data_990001-991000
data_991001-992000
data_992001-993000
data_995001-996000
data_996001-997000
data_997001-998000
data_998001-999000
data_999001-1000000
data_1001001-1002000
data_1002001-1003000
data_1004001-1005000
data_1005001-1006000
data_1006001-1007000
data_1007001-1008000
data_1008001-1009000
data_1009001-1010000
data_1011001-1012000
data_1012001-1013000
data_1013001-1014000
data_1014001-1015000
data_1016001-1017000
data_1017001-1018000
data_1018001-1019000
data_1019001-1020000
data_1020001-1021000
data_1021001-1022000
data_1022001-1023000
data_1023001-1024000
data_1025001-1026000
data_1026001-1027000
data_1029001-1030000
data_1030001-1031000
data_1040001-1041000
data_1041001-1042000
data_1042001-1043000
data_1043001-1044000
data_1044001-1045000
data_1045001-1046000
data_1046001-1047000
data_1047001-1048000
data_1048001-1049000
data_1049001-1050000
data_1056001-1057000
data_1057001-1058000
data_1060001-1061000
data_1062001-1063000
data_1063001-1064000
data_1064001-1065000
data_1065001-1066000
data_1066001-1067000
data_1067001-1068000
data_1068001-1069000
data_1069001-1070000
data_1070001-1071000
data_1071001-1072000
data_1072001-1073000
data_1075001-1076000
data_1076001-1077000
data_1077001-1078000
data_1078001-1079000
data_1079001-1080000
data_1080001-1081000
data_1084001-1085000
data_1086001-1087000
data_1087001-1088000
data_1091001-1092000
data_1092001-1093000
data_1093001-1094000
data_1094001-1095000
data_1095001-1096000
data_1096001-1097000
data_1097001-1098000
data_1098001-1099000
data_1099001-1100000
data_1100001-1101000
data_1101001-1102000
data_1102001-1103000
data_1103001-1104000
data_1104001-1105000
data_1105001-1106000
data_1106001-1107000
data_1110001-1111000
data_1111001-1112000
data_1112001-1113000
data_1113001-1114000
data_1114001-1115000
data_1119001-1120000
data_1120001-1121000
data_1147001-1148000
data_1153001-1154000
data_1172001-1173000
data_1173001-1174000
data_1176001-1177000
data_1178001-1179000
data_1179001-1180000
data_1180001-1181000
data_1181001-1182000
data_1182001-1183000
data_1183001-1184000
data_1184001-1185000
data_1185001-1186000
data_1186001-1187000
data_1187001-1188000
data_1188001-1189000
data_1189001-1190000
data_1190001-1191000
data_1191001-1192000
data_1192001-1193000
data_1193001-1194000
data_1194001-1195000
data_1195001-1196000
data_1196001-1197000
data_1197001-1198000
data_1198001-1199000
data_1199001-1200000
data_1200001-1201000
data_1201001-1202000
data_1202001-1203000
data_1203001-1204000
data_1204001-1205000
data_1205001-1206000
data_1206001-1207000
data_1207001-1208000
data_1208001-1209000
data_1209001-1210000
data_1210001-1211000
data_1211001-1212000
data_1212001-1213000
data_1213001-1214000
data_1214001-1215000
data_1215001-1216000
data_1216001-1217000
data_1217001-1218000
data_1218001-1219000
data_1219001-1220000
data_1220001-1221000
data_1221001-1222000
data_1222001-1223000
data_1223001-1224000
data_1224001-1225000
data_1225001-1226000
data_1226001-1227000
data_1227001-1228000
data_1228001-1229000
data_1229001-1230000
data_1232001-1233000
data_1237001-1238000
data_1238001-1239000
data_1239001-1240000
data_1253001-1254000
data_1300001-1301000
data_1323001-1324000
data_1370001-1371000
data_1382001-1383000
data_1383001-1384000
data_1386001-1387000
data_1387001-1388000
data_1388001-1389000
data_1389001-1390000
data_1390001-1391000
data_1391001-1392000
data_1392001-1393000
data_1393001-1394000
data_1394001-1395000
data_1396001-1397000
data_1397001-1398000
data_1398001-1399000
data_1399001-1400000
data_1400001-1401000
data_1401001-1402000
data_1403001-1404000
data_1404001-1405000
data_1405001-1406000
data_1408001-1409000
data_1411001-1412000
data_1413001-1414000
data_1417001-1418000
data_1419001-1420000
data_1420001-1421000
data_1423001-1424000
data_1426001-1427000
data_1428001-1429000
data_1429001-1430000
data_1435001-1436000
data_1440001-1441000
data_1443001-1444000
data_1445001-1446000
Phonix database
ver2026.03.28
data_9001-10000
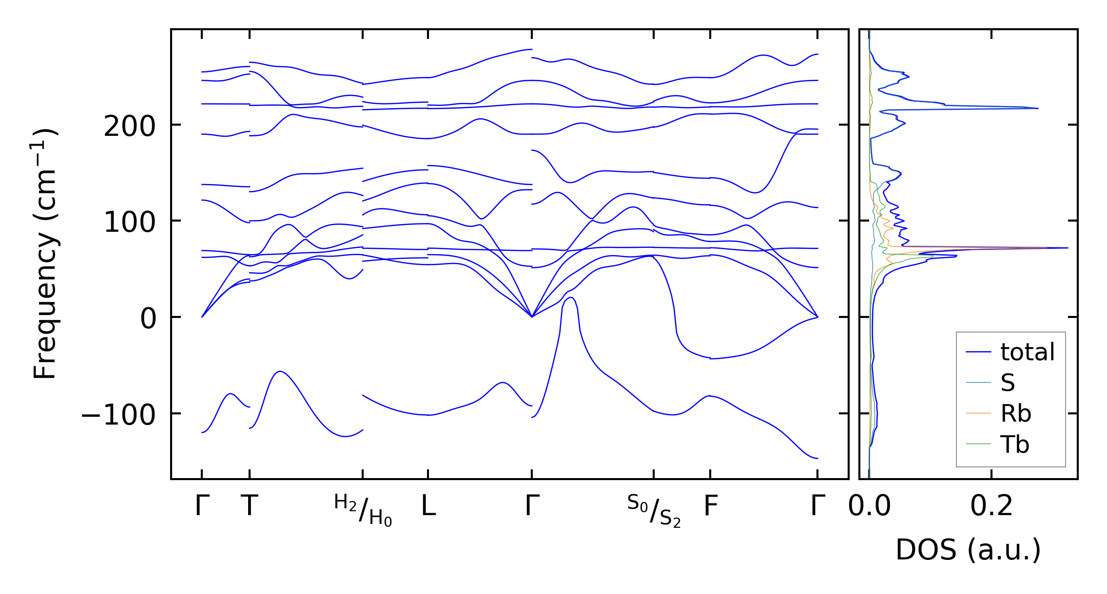
mp-9365/RbTbS2/harm
mp-9365/RbTbS2/harm
Space group:
R-3m (166)
Link:
Materials Project
Download:
mp-9365.tar.gz
Harmonic properties
(a) Phonon dispersion and DOS
Summary
(a) Computation time