mp-9705-2/Ba4NaB3N6/harm

Equation of state

../../_images/fig_bm407.png

(a) Equation of state

Harmonic properties

../../_images/fig_bandos_pr1196.png

(a) Phonon dispersion with participation ratio and DOS

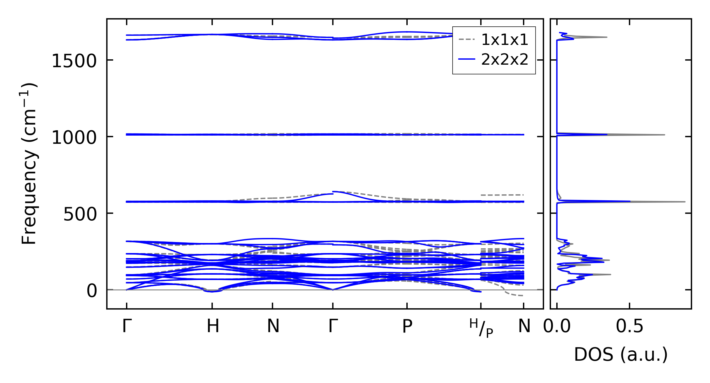
../../_images/fig_bandos1113.png

(b) Phonon dispersion and DOS

../../_images/fig_thermo1196.png

(c) Thermodynamic properties

Force constants

../../_images/fig_fc21062.png

(a) Force constants w.r.t atomic distance

Summary

../../_images/fig_times1798.png

(a) Computation time