mp-9808/Rb3NbO8/harm

Harmonic properties

../../_images/fig_bandos_pr1247.png

(a) Phonon dispersion with participation ratio and DOS

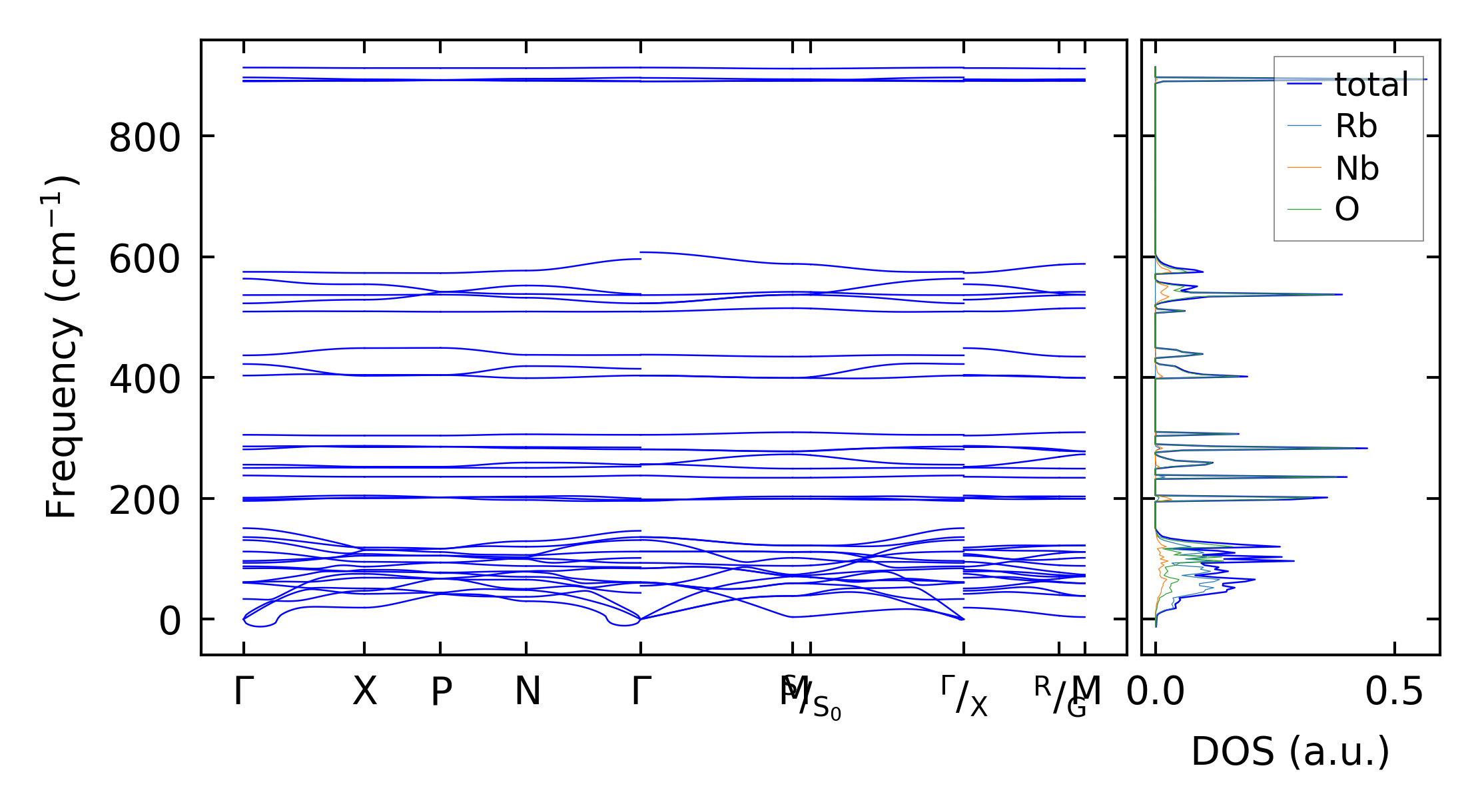
../../_images/fig_bandos1160.png

(b) Phonon dispersion and DOS

../../_images/fig_thermo1247.png

(c) Thermodynamic properties

Force constants

../../_images/fig_fc21113.png

(a) Force constants w.r.t atomic distance

Summary

../../_images/fig_times1867.png

(a) Computation time