mp-9384/CsAu3S2/harm

Harmonic properties

../../_images/fig_bandos_pr1464.png

(a) Phonon dispersion with participation ratio and DOS

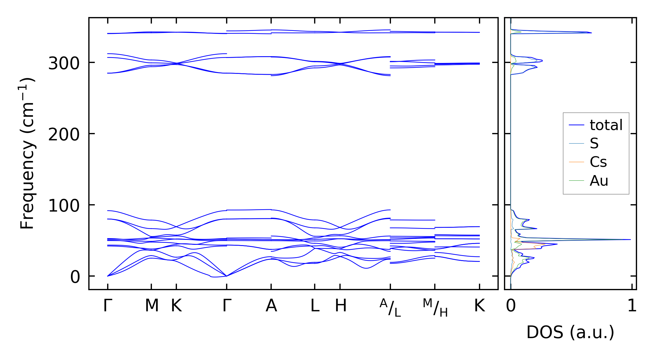
../../_images/fig_bandos1362.png

(b) Phonon dispersion and DOS

../../_images/fig_thermo1464.png

(c) Thermodynamic properties

Force constants

../../_images/fig_fc21316.png

(a) Force constants w.r.t atomic distance

Summary

../../_images/fig_times2188.png

(a) Computation time