mp-9816/GeF4/harm

Harmonic properties

../../_images/fig_bandos_pr1253.png

(a) Phonon dispersion with participation ratio and DOS

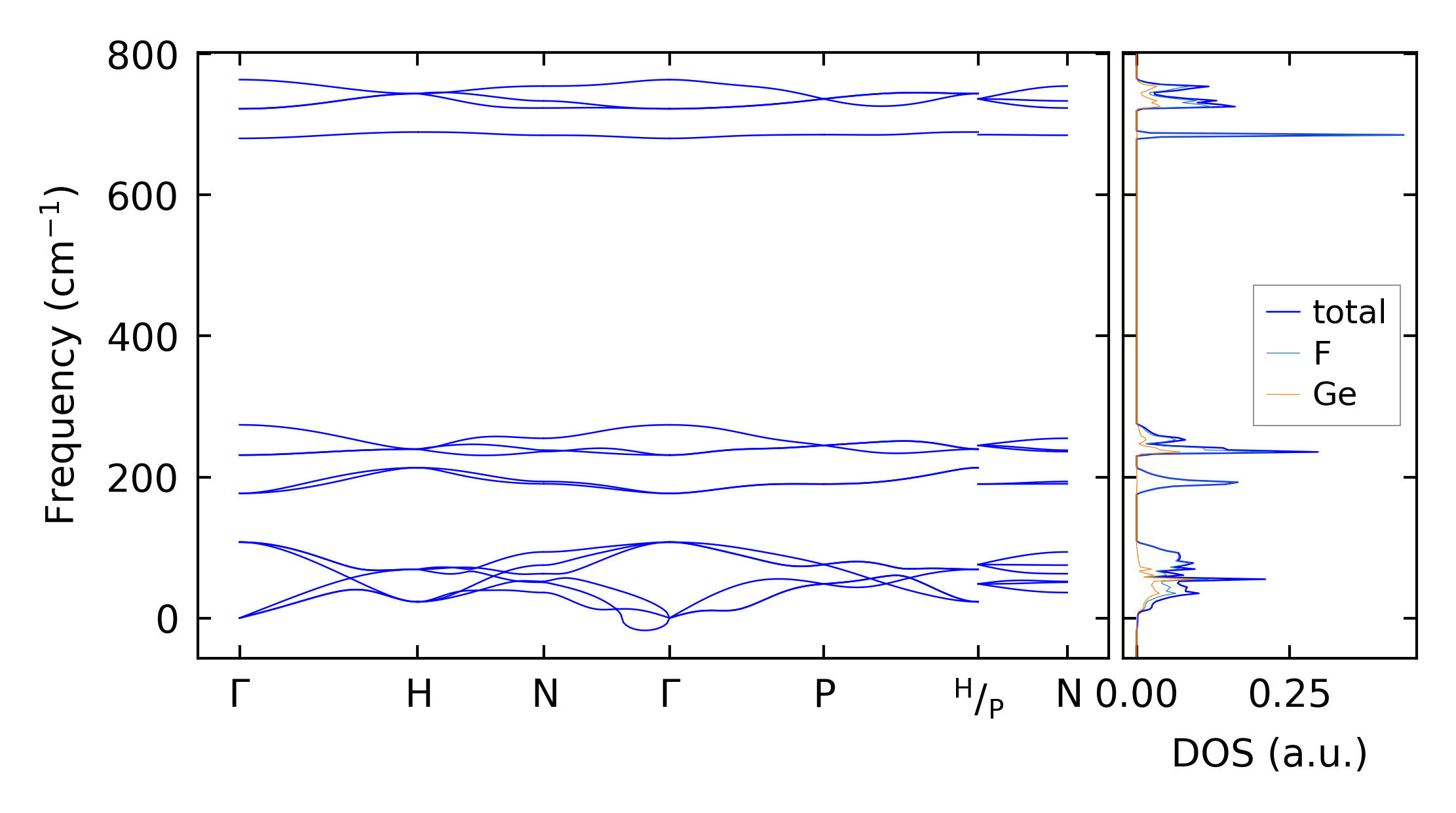
../../_images/fig_bandos1165.png

(b) Phonon dispersion and DOS

../../_images/fig_thermo1253.png

(c) Thermodynamic properties

Force constants

../../_images/fig_fc21119.png

(a) Force constants w.r.t atomic distance

Summary

../../_images/fig_times1874.png

(a) Computation time