mp-9723/Sr4LiB3N6/anharm

Harmonic properties

../../_images/fig_bandos_pr1208.png

(a) Phonon dispersion with participation ratio and DOS

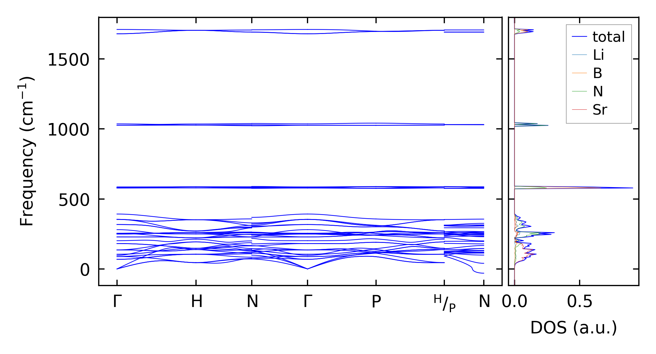
../../_images/fig_bandos1118.png

(b) Phonon dispersion and DOS

../../_images/fig_thermo1208.png

(c) Thermodynamic properties

Grüneisen parameters

../../_images/fig_gru_all753.png

(a) Grüneisen parameters

../../_images/fig_gruneisen753.png

(b) Phonon dispersion with Grüneisen parameters

Thermal conductivity

Force constants

../../_images/fig_fc21074.png

(a) Force constants w.r.t atomic distance

Summary

../../_images/fig_times1810.png

(a) Computation time