mp-9705/Ba4NaB3N6/harm

Harmonic properties

../../_images/fig_bandos_pr1195.png

(a) Phonon dispersion with participation ratio and DOS

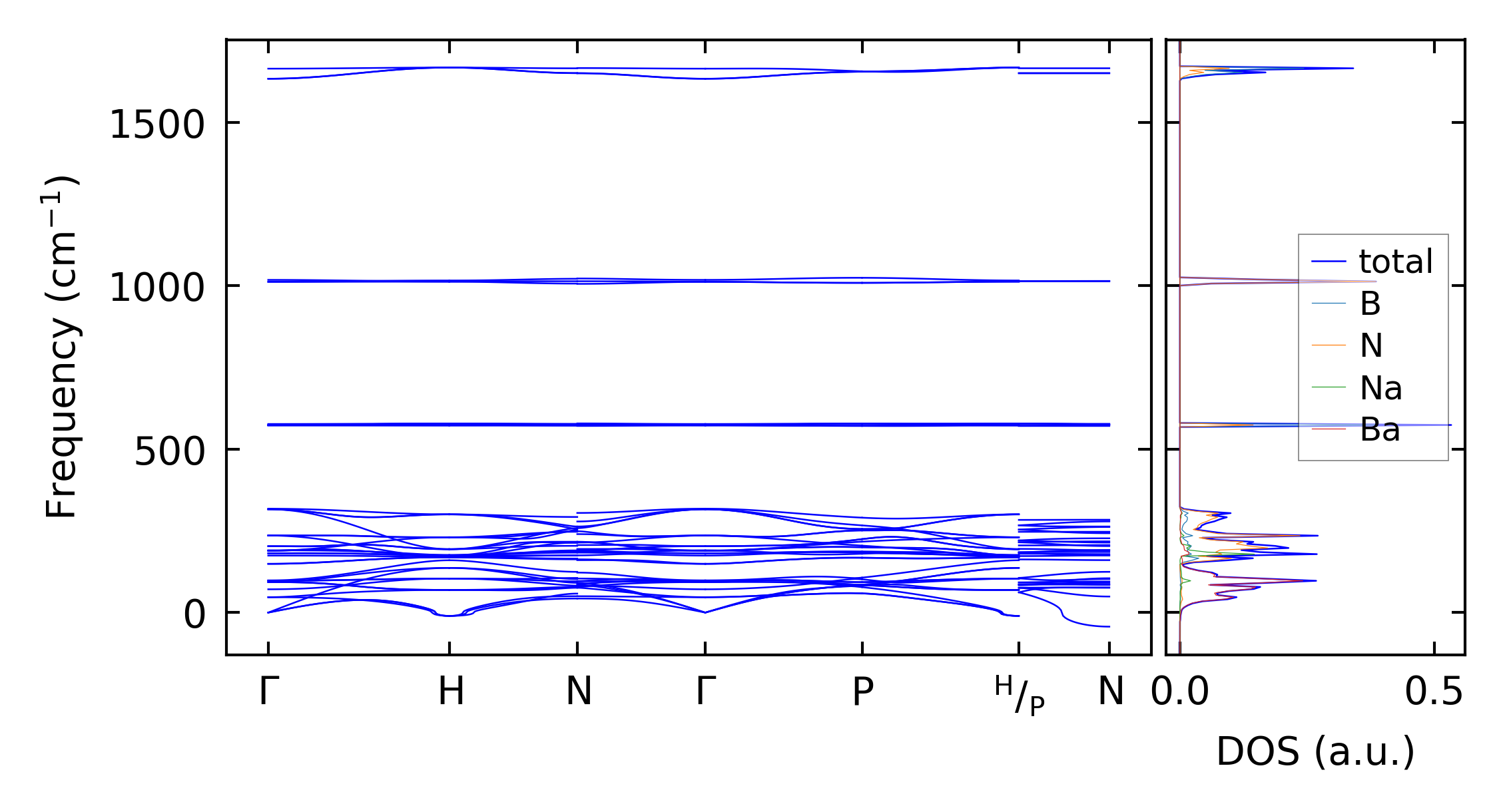
../../_images/fig_bandos1112.png

(b) Phonon dispersion and DOS

../../_images/fig_thermo1195.png

(c) Thermodynamic properties

Force constants

../../_images/fig_fc21061.png

(a) Force constants w.r.t atomic distance

Summary

../../_images/fig_times1797.png

(a) Computation time