mp-9763/K2NbCuS4/harm

Harmonic properties

../../_images/fig_bandos_pr1225.png

(a) Phonon dispersion with participation ratio and DOS

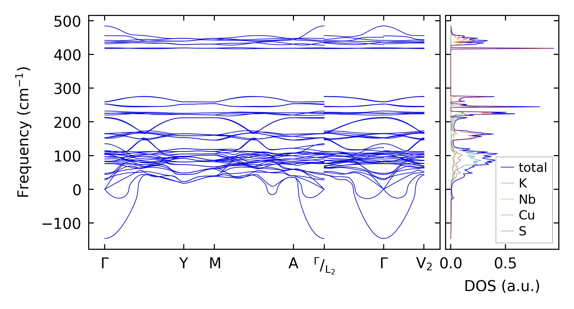
../../_images/fig_bandos1136.png

(b) Phonon dispersion and DOS

../../_images/fig_thermo1225.png

(c) Thermodynamic properties

Force constants

../../_images/fig_fc21091.png

(a) Force constants w.r.t atomic distance

Summary

../../_images/fig_times1836.png

(a) Computation time