ver2026.03.28
data_1-1000
data_1001-2000
data_2001-3000
data_3001-4000
data_4001-5000
data_5001-6000
data_6001-7000
mp-6008/Ca3Al2Si3O12/anharm
mp-6011/Ba4LiMo2N7/harm
mp-6011-2/Ba4LiMo2N7/harm
mp-6011-3/Ba4LiMo2N7/harm
mp-6013/KTaCu2Se4/anharm
mp-6013-2/KTaCu2Se4/anharm
mp-6015/LiSiNO/harm
mp-6015-2/LiSiNO/harm
mp-6016/NdAlGe2O7/harm
mp-6016-2/NdAlGe2O7/anharm
mp-6017/None/harm
mp-6017-2/Na3InP2O8/anharm
mp-6019/Sr2YNbO6/harm
mp-6019-2/Sr2YNbO6/harm
mp-6019-3/Sr2YNbO6/harm
mp-6023/Tl2SnAs2S6/harm
mp-6023-2/Tl2SnAs2S6/harm
mp-6026/Na2MgC2O6/anharm
mp-6030/Be3Al2Si6O18/anharm
mp-6030-2/Be3Al2Si6O18/anharm
mp-6030-3/Be3Al2Si6O18/anharm
mp-6031/Li16Nb2N8O/anharm
mp-6032/SrSi2B2O8/anharm
mp-6037/Ba2SmSbO6/harm
mp-6037-2/Ba2SmSbO6/harm
mp-6040/BaBPO5/harm
mp-6044/Sr6BP5O20/harm
mp-6044-2/Sr6BP5O20/anharm
mp-6046/Na4UC3O11/harm
mp-6046-2/Na4UC3O11/harm
mp-6050/AgCSN/anharm
mp-6050-2/AgCSN/harm
mp-6050-3/AgCSN/anharm
mp-6051/K2HgC4N4/harm
mp-6051-2/K2HgC4N4/anharm
mp-6054/Ba5Tm8Zn4O21/anharm
mp-6054-2/Ba5Tm8Zn4O21/anharm
mp-6055/Sm2SiTeO4/anharm
mp-6055-2/Sm2SiTeO4/anharm
mp-6055-3/Sm2SiTeO4/anharm
mp-6057/TlSnPS4/harm
mp-6058/K2NaScF6/harm
mp-6058-2/K2NaScF6/harm
mp-6059/Cs2KYF6/harm
mp-6059-2/Cs2KYF6/harm
mp-6064/Sr3MgPtO6/anharm
mp-6065/Sr2GaSbO6/harm
mp-6065-2/Sr2GaSbO6/harm
mp-6066/NaTaGeO5/harm
mp-6066-2/NaTaGeO5/harm
mp-6070/AgCNO/harm
mp-6070-2/AgCNO/harm
mp-6073/Mg3Al2Si3O12/anharm
mp-6075/Ba2LiB5O10/harm
mp-6075-2/Ba2LiB5O10/anharm
mp-6076/Ca4LaB3O10/harm
mp-6076-2/Ca4LaB3O10/harm
mp-6078/Na2Cd3Si3O10/anharm
mp-6081/Ba2TiSi2O8/harm
mp-6081-2/Ba2TiSi2O8/harm
mp-6088/LaCuSO/harm
mp-6088-2/LaCuSO/harm
mp-6089/BaZn2P2O8/harm
mp-6089-2/BaZn2P2O8/harm
mp-6091/BaAl2Si2O8/harm
mp-6091-2/BaAl2Si2O8/harm
mp-6094/Ca2MgSi2O7/harm
mp-6094-2/Ca2MgSi2O7/harm
mp-6096/TlHgAs3S6/harm
mp-6096-2/TlHgAs3S6/harm
mp-6096-3/TlHgAs3S6/harm
mp-6099/LiScSi2O6/harm
mp-6099-2/LiScSi2O6/harm
mp-6099-3/LiScSi2O6/harm
mp-6105/Pr2Ta3Se2O8/anharm
mp-6105-2/Pr2Ta3Se2O8/anharm
mp-6109/CaTiSiO5/harm
mp-6109-2/CaTiSiO5/harm
mp-6110/Sr2YSbO6/harm
mp-6110-2/Sr2YSbO6/harm
mp-6112/K6Na3GaSb4/anharm
mp-6113/LiTiAsO5/anharm
mp-6115/K2Zn2S3O12/harm
mp-6115-2/K2Zn2S3O12/harm
mp-6119/Na2Nd2Ti3O10/harm
mp-6119-2/Na2Nd2Ti3O10/harm
mp-6121/BaY2ZnO5/anharm
mp-6122/Ba2NdSbO6/harm
mp-6122-2/Ba2NdSbO6/harm
mp-6124/NaAlSi2O6/anharm
mp-6125/RbTi2P3O12/anharm
mp-6126/LiCdBO3/harm
mp-6126-2/LiCdBO3/anharm
mp-6134/LiCaAlF6/anharm
mp-6134-2/LiCaAlF6/anharm
mp-6137/Mg4P6SN12/anharm
mp-6137-2/Mg4P6SN12/anharm
mp-6138/Na2TiSiO5/anharm
mp-6144/Na2La2Ti3O10/harm
mp-6144-2/Na2La2Ti3O10/harm
mp-6146/LiNbZnO4/harm
mp-6146-2/LiNbZnO4/harm
mp-6150/Na4Zr2Si3O12/harm
mp-6150-2/Na4Zr2Si3O12/anharm
mp-6160/Rb2PO3F/anharm
mp-6163/Cs2NaGaF6/anharm
mp-6164/Sr4MoN4O/harm
mp-6164-2/Sr4MoN4O/anharm
mp-6166/PrCuSO/anharm
mp-6167/Ba2NdNbO6/harm
mp-6167-2/Ba2NdNbO6/harm
mp-6169/Ba3Ta6Si4O26/harm
mp-6169-2/Ba3Ta6Si4O26/harm
mp-6174/Mg2Al4Si5O18/harm
mp-6174-2/Mg2Al4Si5O18/anharm
mp-6175/BaLi2P2O7/harm
mp-6175-2/BaLi2P2O7/harm
mp-6179/KLiSO4/anharm
mp-6179-2/KLiSO4/anharm
mp-6181/NaNbCu2S4/harm
mp-6181-2/NaNbCu2S4/harm
mp-6182/CsTb2Cu3Se5/harm
mp-6182-2/CsTb2Cu3Se5/harm
mp-6185/ErCoC6N6/anharm
mp-6192/Ba2DySbO6/harm
mp-6192-2/Ba2DySbO6/harm
mp-6194/K4UC3O11/harm
mp-6198/SrGa2Si2O8/harm
mp-6198-2/SrGa2Si2O8/harm
mp-6204/Cs2NaScF6/anharm
mp-6204-2/Cs2NaScF6/anharm
mp-6208/Ca2BeSi2O7/harm
mp-6208-2/Ca2BeSi2O7/anharm
mp-6211/None/harm
mp-6211-2/RbLiSO4/harm
mp-6215/AgHgAsS3/harm
mp-6215-2/AgHgAsS3/harm
mp-6217/LaSc3B4O12/harm
mp-6217-2/LaSc3B4O12/harm
mp-6224/LiScSiO4/anharm
mp-6224-2/LiScSiO4/anharm
mp-6226/NaSn4P3O12/harm
mp-6227/Ca2ZnSi2O7/harm
mp-6227-2/Ca2ZnSi2O7/harm
mp-6228/Na2TiGeO5/anharm
mp-6231/Ba2ErSbO6/anharm
mp-6231-2/Ba2ErSbO6/anharm
mp-6233/NaSr3RuO6/anharm
mp-6236/Na2BeSiO4/harm
mp-6236-2/Na2BeSiO4/harm
mp-6238/Ba2Ta6Te2O21/harm
mp-6238-2/Ba2Ta6Te2O21/harm
mp-6240/LiInSi2O6/harm
mp-6241/LiGaSi2O6/harm
mp-6241-2/LiGaSi2O6/harm
mp-6244/HoCuPbSe3/anharm
mp-6244-2/HoCuPbSe3/anharm
mp-6245/None/harm
mp-6245-2/K5Nb4O12F/harm
mp-6246/Ca2CO3F2/harm
mp-6246-2/Ca2CO3F2/anharm
mp-6249/Sr3Nd2B4O12/harm
mp-6249-2/Sr3Nd2B4O12/harm
mp-6250/BaTm2ZnO5/anharm
mp-6253/KLiBeF4/harm
mp-6253-2/KLiBeF4/harm
mp-6254/Ba2TbNbO6/anharm
mp-6254-2/Ba2TbNbO6/harm
mp-6255/Ca3Sc2Si3O12/anharm
mp-6257/CsNbB2O6/harm
mp-6257-2/CsNbB2O6/harm
mp-6259/SrLi2Ta2O7/harm
mp-6259-2/SrLi2Ta2O7/harm
mp-6265/Ba2TbSbO6/harm
mp-6265-2/Ba2TbSbO6/harm
mp-6267/LaSiBO5/harm
mp-6267-2/LaSiBO5/harm
mp-6268/KTiPO5/harm
mp-6268-2/KTiPO5/harm
mp-6270/Ba2LiReO6/anharm
mp-6273/Ba4NaSb3O12/anharm
mp-6273-2/Ba4NaSb3O12/anharm
mp-6273-3/Ba4NaSb3O12/anharm
mp-6276/K2Cd2S3O12/harm
mp-6276-2/K2Cd2S3O12/harm
mp-6280/Al2SiO4F2/anharm
mp-6281/NaCa3RuO6/anharm
mp-6281-2/NaCa3RuO6/anharm
mp-6287/Cu6Hg3As4S12/harm
mp-6289/Ba2TiGe2O8/harm
mp-6289-2/Ba2TiGe2O8/harm
mp-6290/NaInP2O7/harm
mp-6290-2/NaInP2O7/anharm
mp-6296/K6Cd4Sn3Se13/harm
mp-6296-2/K6Cd4Sn3Se13/harm
mp-6299/K2Mg2S3O12/harm
mp-6299-2/K2Mg2S3O12/harm
mp-6300/RbHgSbSe3/anharm
mp-6300-2/RbHgSbSe3/anharm
mp-6304/Sr2GaSbO6/harm
mp-6304-2/Sr2GaSbO6/harm
mp-6305/K3TiO4F3/anharm
mp-6310/Ba3YB3O9/anharm
mp-6310-2/Ba3YB3O9/harm
mp-6319/Na2MgAlF7/harm
mp-6325/Ba3MgTa2O9/anharm
mp-6325-2/Ba3MgTa2O9/anharm
mp-6326/LiAlSiO4/harm
mp-6327/LiAlSiO4/harm
mp-6327-2/LiAlSiO4/harm
mp-6331/Na2Y2B2O7/harm
mp-6331-2/Na2Y2B2O7/harm
mp-6332/Li2TiSiO5/harm
mp-6332-2/Li2TiSiO5/harm
mp-6333/NaInSi2O6/harm
mp-6340/LiAlSi2O6/harm
mp-6353/Y2Si4CN6/anharm
mp-6356/Cd2GaAgS4/harm
mp-6356-2/Cd2GaAgS4/harm
mp-6358/NaTiPO5/harm
mp-6361/NaSr3NbO6/anharm
mp-6361-2/NaSr3NbO6/anharm
mp-6368/None/harm
mp-6368-2/CsSO2F/anharm
mp-6372/K2Be3Zn2F12/harm
mp-6372-2/K2Be3Zn2F12/harm
mp-6376/KVCu2S4/harm
mp-6383/BaBe2Si2O7/anharm
mp-6384/RbSO2F/harm
mp-6384-2/RbSO2F/harm
mp-6388/None/harm
mp-6388-2/Ca4SmB3O10/harm
mp-6389/NaLa2RuO6/anharm
mp-6391/Na2ZnSiO4/harm
mp-6391-2/Na2ZnSiO4/harm
mp-6392/None/harm
mp-6392-2/NaBePO4/harm
mp-6394/RbTiAsO5/harm
mp-6394-2/RbTiAsO5/harm
mp-6397/Na2CaS2O8/harm
mp-6402/Na2ZnGeO4/harm
mp-6402-2/Na2ZnGeO4/harm
mp-6404/BaCa2P6N12/anharm
mp-6406/Na2MgSiO4/harm
mp-6406-2/Na2MgSiO4/harm
mp-6408/ZnCu2GeS4/anharm
mp-6413/LiDyP4O12/harm
mp-6413-2/LiDyP4O12/harm
mp-6416/Ba5Er8Zn4O21/anharm
mp-6419/CaSi2B2O8/anharm
mp-6419-2/CaSi2B2O8/anharm
mp-6424/K2ZnC4N4/anharm
mp-6425/None/harm
mp-6425-2/Li3In2P3O12/anharm
mp-6426/Na2MgSiO4/harm
mp-6426-2/Na2MgSiO4/harm
mp-6433/KNdP4O12/harm
mp-6433-2/KNdP4O12/harm
mp-6434/RbAlSiO4/harm
mp-6440/CaTiSiO5/harm
mp-6440-2/CaTiSiO5/anharm
mp-6441/K2PO3F/harm
mp-6441-2/K2PO3F/anharm
mp-6442/LiAlSi4O10/harm
mp-6442-2/LiAlSi4O10/harm
mp-6446/Ba3La2B4O12/harm
mp-6446-2/Ba3La2B4O12/harm
mp-6449/CdSiCu2S4/harm
mp-6449-2/CdSiCu2S4/harm
mp-6450/K2LiAlP2/anharm
mp-6450-2/K2LiAlP2/anharm
mp-6452/BaSm2ZnO5/anharm
mp-6452-2/BaSm2ZnO5/anharm
mp-6453/K3NdSi6O15/harm
mp-6453-2/K3NdSi6O15/harm
mp-6455/NaNdS2O8/harm
mp-6455-2/NaNdS2O8/harm
mp-6456/LiNbGeO5/anharm
mp-6457/La2MgTiO6/anharm
mp-6459/CaMgC2O6/anharm
mp-6468/BaNd2ZnO5/anharm
mp-6473/Ca5P3O12F/harm
mp-6473-2/Ca5P3O12F/anharm
mp-6474/Ba3MgNb2O9/anharm
mp-6475/NaZr2P3O12/anharm
mp-6476/Ag3SeNO3/harm
mp-6478/LiTaGeO5/harm
mp-6478-2/LiTaGeO5/harm
mp-6481/Na2ZnSi3O8/harm
mp-6481-2/Na2ZnSi3O8/harm
mp-6485/La3SiAgSe7/harm
mp-6485-2/La3SiAgSe7/anharm
mp-6486/SrBPO5/harm
mp-6486-2/SrBPO5/harm
mp-6491/None/harm
mp-6491-2/Na2ZnP2O7/harm
mp-6492/Ba2YSbO6/harm
mp-6492-2/Ba2YSbO6/harm
mp-6493/CaMgSiO4/anharm
mp-6494/K2CaC2O6/harm
mp-6494-2/K2CaC2O6/anharm
mp-6495/BaEr2ZnO5/anharm
mp-6499/BaLiBO3/harm
mp-6499-2/BaLiBO3/anharm
mp-6500/KRb2ScF6/harm
mp-6500-2/KRb2ScF6/harm
mp-6501/BaHo2ZnO5/anharm
mp-6501-2/BaHo2ZnO5/anharm
mp-6504/BaMgC2O6/harm
mp-6504-2/BaMgC2O6/harm
mp-6507/Na2Zn2Si2O7/harm
mp-6507-2/Na2Zn2Si2O7/harm
mp-6509/Sr3GaO4F/harm
mp-6509-2/Sr3GaO4F/harm
mp-6511/KCSN/harm
mp-6511-2/KCSN/anharm
mp-6511-3/KCSN/anharm
mp-6514/NaLaTiO4/harm
mp-6514-2/NaLaTiO4/harm
mp-6521/LiLaTiO4/harm
mp-6521-2/LiLaTiO4/harm
mp-6524/CaMg3C4O12/harm
mp-6525/NaSn2P3O12/harm
mp-6526/NaGeSbO5/anharm
mp-6527/Na3Li3In2F12/anharm
mp-6528/Cs2NaAlF6/anharm
mp-6528-2/Cs2NaAlF6/anharm
mp-6535/NdAl3B4O12/harm
mp-6535-2/NdAl3B4O12/harm
mp-6548/K2La2Ti3O10/harm
mp-6548-2/K2La2Ti3O10/harm
mp-6553/LiScSi2O6/harm
mp-6557/Cs2PO3F/anharm
mp-6560/KSO2F/harm
mp-6560-2/KSO2F/harm
mp-6564/Sr2MgSi2O7/harm
mp-6564-2/Sr2MgSi2O7/anharm
mp-6565/Li3Sc2P3O12/harm
mp-6565-2/Li3Sc2P3O12/harm
mp-6566/NaZnAsO4/harm
mp-6566-2/NaZnAsO4/harm
mp-6568/BaCaC2O6/harm
mp-6568-2/BaCaC2O6/harm
mp-6571/BaCuAs2O7/harm
mp-6571-2/BaCuAs2O7/harm
mp-6573/CoAg3C6N6/anharm
mp-6574/Er2CN2O2/anharm
mp-6575/Ba4NaB3O9/harm
mp-6578/Ba3BP3O12/harm
mp-6578-2/Ba3BP3O12/harm
mp-6585/CaMgB2O5/anharm
mp-6586/K2NaAlF6/anharm
mp-6586-2/K2NaAlF6/anharm
mp-6591/SrLiAlF6/anharm
mp-6592/K2PtN4O8/harm
mp-6592-2/K2PtN4O8/harm
mp-6597/CsLiSO4/harm
mp-6597-2/CsLiSO4/harm
mp-6599/KNbCu2Se4/anharm
mp-6600/K2ZrSi3O9/harm
mp-6600-2/K2ZrSi3O9/harm
mp-6604/Na2LiAlF6/anharm
mp-6606/SrYSi4N7/harm
mp-6606-2/SrYSi4N7/harm
mp-6607/Ca5Si2SO12/harm
mp-6607-2/Ca5Si2SO12/harm
mp-6610/K3CuC4N4/harm
mp-6610-2/K3CuC4N4/anharm
mp-6613/Ba2YTaO6/harm
mp-6613-2/Ba2YTaO6/harm
mp-6615/C2SeS2N2/anharm
mp-6615-2/C2SeS2N2/anharm
mp-6622/BaNd2Ti3O10/harm
mp-6623/Rb2Cd2S3O12/harm
mp-6625/LaAgSO/anharm
mp-6628/CsCdN3O6/harm
mp-6628-2/CsCdN3O6/harm
mp-6632/Ca5B3O9F/harm
mp-6632-2/Ca5B3O9F/harm
mp-6633/NaCSN/anharm
mp-6633-2/NaCSN/anharm
mp-6637/MnAg4Sb2S6/anharm
mp-6639/RbGeSbO5/harm
mp-6639-2/RbGeSbO5/harm
mp-6643/BaDy2ZnO5/anharm
mp-6647/BaYAgSe3/anharm
mp-6648/KLiB4O7/harm
mp-6651/K2Ta2O3F6/harm
mp-6651-2/K2Ta2O3F6/harm
mp-6652/KZn4B3O9/harm
mp-6652-2/KZn4B3O9/harm
mp-6653/Ba2ErNbO6/harm
mp-6654/Cs2LiGaF6/harm
mp-6654-2/Cs2LiGaF6/anharm
mp-6655/Y2Be2SiO7/harm
mp-6660/BaNaBO3/harm
mp-6660-2/BaNaBO3/anharm
mp-6661/BaTiSi3O9/harm
mp-6661-2/BaTiSi3O9/anharm
mp-6663/NaLiGe4O9/harm
mp-6663-2/NaLiGe4O9/harm
mp-6667/CaBPO5/harm
mp-6667-2/CaBPO5/harm
mp-6674/LiLa2SbO6/harm
mp-6674-2/LiLa2SbO6/harm
mp-6675/Na2ZnSi2O6/harm
mp-6675-2/Na2ZnSi2O6/harm
mp-6678/KHgSbS3/anharm
mp-6680/RbCa2Ta3O10/harm
mp-6680-2/RbCa2Ta3O10/harm
mp-6684/NaCdPO4/anharm
mp-6686/K2NaInF6/harm
mp-6686-2/K2NaInF6/harm
mp-6687/Ba2HoSbO6/anharm
mp-6687-2/Ba2HoSbO6/anharm
mp-6692/Ba2PrSbO6/harm
mp-6692-2/Ba2PrSbO6/harm
mp-6693/CaZnSi2O6/harm
mp-6694/Cs2ZrSi3O9/anharm
mp-6694-2/Cs2ZrSi3O9/anharm
mp-6695/BaCdP2O7/harm
mp-6695-2/BaCdP2O7/harm
mp-6698/Th2CuP3O12/harm
mp-6698-2/Th2CuP3O12/harm
mp-6699/NaMgPO4/harm
mp-6699-2/NaMgPO4/harm
mp-6702/Na7In4P9O32/harm
mp-6706/TiTlPO5/harm
mp-6708/RbNb2PS10/harm
mp-6708-2/RbNb2PS10/harm
mp-6709/Ca3La3B5O15/harm
mp-6711/Na3Li3Al2F12/anharm
mp-6712/NaLuGeO4/anharm
mp-6712-2/NaLuGeO4/anharm
mp-6726/None/harm
mp-6726-2/CsLiSO4/harm
mp-6730/Sr3ZnPtO6/anharm
mp-6738/Al6B5O15F3/anharm
mp-6741/None/harm
mp-6741-2/NaLaP4O12/harm
mp-6745/LiGaSi2O6/harm
mp-6745-2/LiGaSi2O6/harm
mp-6748/None/harm
mp-6748-2/Cs2TiSi6O15/harm
mp-6753/Ca5Si2C2O13/harm
mp-6753-2/Ca5Si2C2O13/anharm
mp-6755/KSn4P3O12/harm
mp-6757/Ho4Si2S3O7/harm
mp-6758/KNa4SnSb3/anharm
mp-6759/BaGa2Si2O8/harm
mp-6759-2/BaGa2Si2O8/harm
mp-6760/Na3La9B8O27/harm
mp-6760-2/Na3La9B8O27/anharm
mp-6761/NaTi2P3O12/harm
mp-6761-2/NaTi2P3O12/anharm
mp-6763/K2TiSi6O15/harm
mp-6763-2/K2TiSi6O15/harm
mp-6764/BaSi2N2O2/harm
mp-6764-2/BaSi2N2O2/harm
mp-6765/Li3AlGeO5/harm
mp-6765-2/Li3AlGeO5/harm
mp-6766/CaMgSi2O6/anharm
mp-6770/BaLa2MnS5/anharm
mp-6772/CaBe2P2O8/harm
mp-6772-2/CaBe2P2O8/anharm
mp-6775/Na3SrB5O10/harm
mp-6781/AgCNO/harm
mp-6781-2/AgCNO/harm
mp-6782/Li2ZrTeO6/anharm
mp-6783/NaLiSO4/harm
mp-6783-2/NaLiSO4/harm
mp-6785/K3UO2F5/harm
mp-6785-2/K3UO2F5/harm
mp-6787/RbLiB4O7/harm
mp-6788/La3Ga5SnO14/harm
mp-6788-2/La3Ga5SnO14/harm
mp-6793/BaLa2ZnO5/anharm
mp-6795/Ba5Ho8Zn4O21/anharm
mp-6796/None/harm
mp-6796-2/Ca5Si2CO11/harm
mp-6798/Ba2NaReO6/harm
mp-6799/LiCa4B3N6/anharm
mp-6799-2/LiCa4B3N6/anharm
mp-6800/KLiSO4/harm
mp-6802/KCuC2N2/harm
mp-6802-2/KCuC2N2/harm
mp-6803/Sr3Pr2B4O12/harm
mp-6803-2/Sr3Pr2B4O12/harm
mp-6809/CaSiSnO5/harm
mp-6809-2/CaSiSnO5/harm
mp-6810/K2TiSi3O9/harm
mp-6810-2/K2TiSi3O9/harm
mp-6812/KBaPO4/anharm
mp-6814/AgCNO/harm
mp-6822/NaGaSi2O6/anharm
mp-6824/Na2ZrSi4O11/harm
mp-6824-2/Na2ZrSi4O11/harm
mp-6825/Ho2Si4CN6/anharm
mp-6825-2/Ho2Si4CN6/anharm
mp-6841/Ba4NaCuC2O10/harm
mp-6841-2/Ba4NaCuC2O10/anharm
mp-6844/KLi3Si12Sn2O30/harm
mp-6844-2/KLi3Si12Sn2O30/anharm
mp-6853/Ca3TaGa3Si2O14/harm
mp-6853-2/Ca3TaGa3Si2O14/harm
mp-6856/Be3Zn4Si3SO12/anharm
mp-6856-2/Be3Zn4Si3SO12/anharm
mp-6858/RbCSO3F3/harm
mp-6858-2/RbCSO3F3/harm
mp-6860/Na3AlP3NO9/harm
mp-6860-2/Na3AlP3NO9/anharm
mp-6867/KCaCO3F/anharm
mp-6867-2/KCaCO3F/anharm
mp-6870/KBe2BO3F2/anharm
mp-6872/K3SiNO3F6/harm
mp-6872-2/K3SiNO3F6/anharm
mp-6873/CaAlSiO4F/harm
mp-6873-2/CaAlSiO4F/anharm
mp-6880/Sb2OsC6O6F12/harm
mp-6880-2/Sb2OsC6O6F12/harm
mp-6884/Cs2LiCoC6N6/harm
mp-6884-2/Cs2LiCoC6N6/harm
mp-6891/Sb2RuC6O6F12/harm
mp-6891-2/Sb2RuC6O6F12/harm
mp-6892/Na6Mg2C4SO16/anharm
mp-6892-2/Na6Mg2C4SO16/anharm
mp-6899/CaBePO4F/anharm
mp-6903/Na2Ca4ZrNbSi4O17F/harm
mp-6903-2/Na2Ca4ZrNbSi4O17F/harm
mp-6913/YN/anharm
mp-6920/KNO3/anharm
mp-6920-2/KNO3/anharm
mp-6922/SiO2/harm
mp-6922-2/SiO2/harm
mp-6929/Ca2As2O7/harm
mp-6929-2/Ca2As2O7/harm
mp-6941/Y2Si3N4O3/harm
mp-6942/Ho2CdS4/anharm
mp-6942-2/Ho2CdS4/anharm
mp-6945/SiO2/harm
mp-6947/SiO2/anharm
mp-6948/KNaO/harm
mp-6948-2/KNaO/harm
mp-6949/InF3/anharm
mp-6951/RbCdF3/harm
mp-6951-2/RbCdF3/harm
mp-6952/RbYbF3/harm
mp-6952-2/RbYbF3/harm
mp-6955/KGeNO/harm
mp-6955-2/KGeNO/harm
mp-6960/Rb2SiAs2/anharm
mp-6964/NaTbO2/anharm
mp-6968/Cs2KCuF6/anharm
mp-6968-2/Cs2KCuF6/anharm
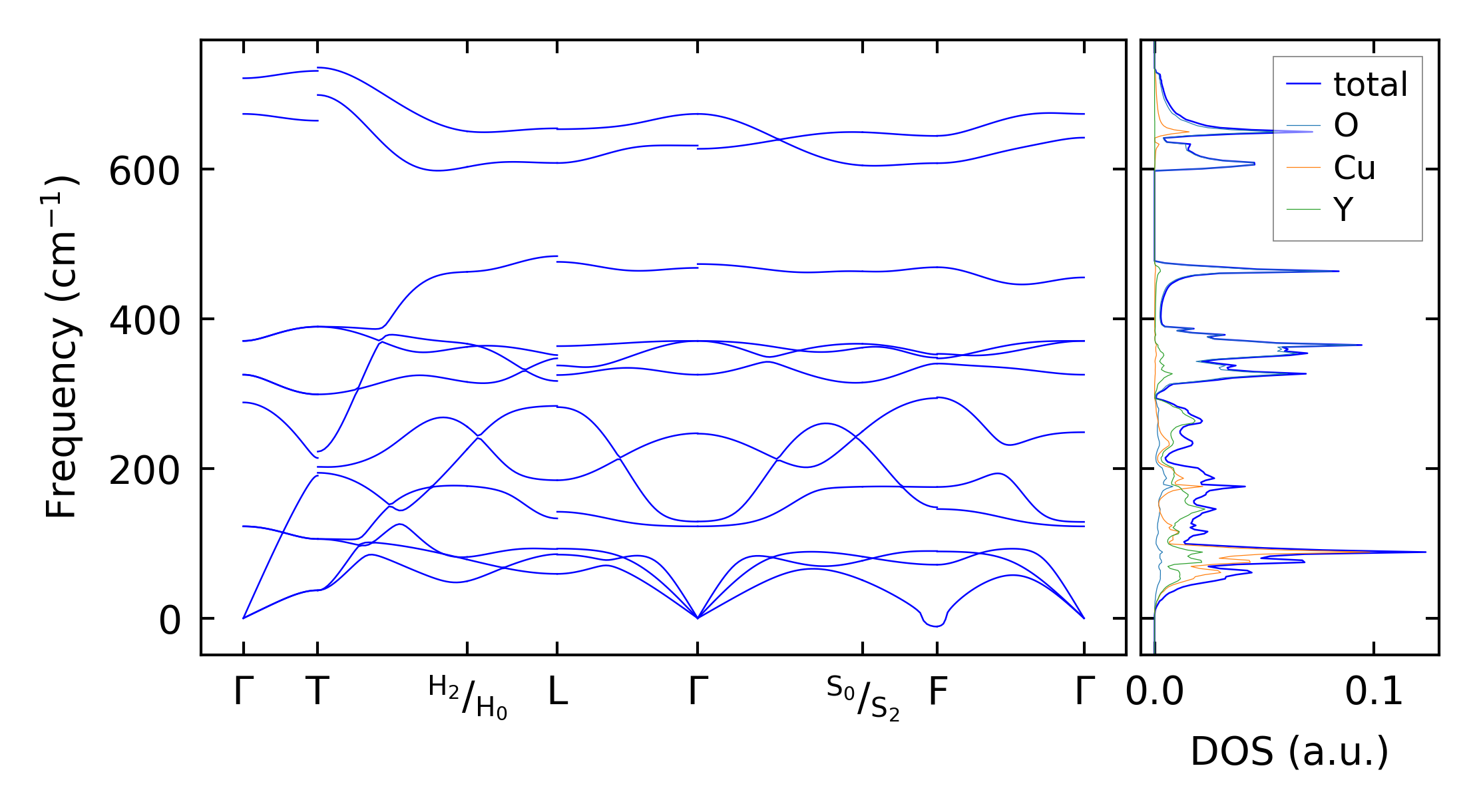
mp-6972/YCuO2/harm
Harmonic properties
Summary
mp-6972-2/YCuO2/anharm
mp-6973/CsNaS/anharm
mp-6977/Be3N2/anharm
mp-6977-2/Be3N2/anharm
mp-6978/RbHoO2/anharm
mp-6980/ScCuS2/anharm
mp-6980-2/ScCuS2/anharm
mp-6983/NaAgO/anharm
mp-6984/K2SiAs2/anharm
mp-6987/SrGa2Te4/anharm
mp-6987-2/SrGa2Te4/anharm
mp-6989/BaSeO3/anharm
mp-6989-2/BaSeO3/anharm
mp-6995/SrAl12O19/harm
mp-6995-2/SrAl12O19/harm
mp-6999/ScPS4/harm
mp-6999-2/ScPS4/harm
mp-7000/SiO2/harm
mp-7000-2/SiO2/harm
data_7001-8000
data_8001-9000
data_9001-10000
data_10001-11000
data_11001-12000
data_12001-13000
data_13001-14000
data_14001-15000
data_15001-16000
data_16001-17000
data_17001-18000
data_18001-19000
data_19001-20000
data_20001-21000
data_21001-22000
data_22001-23000
data_23001-24000
data_24001-25000
data_25001-26000
data_26001-27000
data_27001-28000
data_28001-29000
data_29001-30000
data_30001-31000
data_31001-32000
data_32001-33000
data_33001-34000
data_34001-35000
data_35001-36000
data_36001-37000
data_37001-38000
data_38001-39000
data_39001-40000
data_40001-41000
data_41001-42000
data_42001-43000
data_43001-44000
data_504001-505000
data_505001-506000
data_510001-511000
data_530001-531000
data_531001-532000
data_532001-533000
data_534001-535000
data_540001-541000
data_541001-542000
data_542001-543000
data_543001-544000
data_545001-546000
data_546001-547000
data_547001-548000
data_548001-549000
data_549001-550000
data_550001-551000
data_551001-552000
data_552001-553000
data_553001-554000
data_554001-555000
data_555001-556000
data_556001-557000
data_557001-558000
data_558001-559000
data_559001-560000
data_560001-561000
data_561001-562000
data_562001-563000
data_563001-564000
data_565001-566000
data_566001-567000
data_567001-568000
data_568001-569000
data_569001-570000
data_570001-571000
data_571001-572000
data_572001-573000
data_573001-574000
data_574001-575000
data_578001-579000
data_579001-580000
data_580001-581000
data_581001-582000
data_582001-583000
data_583001-584000
data_584001-585000
data_585001-586000
data_600001-601000
data_601001-602000
data_603001-604000
data_604001-605000
data_605001-606000
data_606001-607000
data_607001-608000
data_608001-609000
data_609001-610000
data_610001-611000
data_611001-612000
data_612001-613000
data_613001-614000
data_614001-615000
data_615001-616000
data_616001-617000
data_617001-618000
data_618001-619000
data_619001-620000
data_620001-621000
data_621001-622000
data_622001-623000
data_623001-624000
data_624001-625000
data_625001-626000
data_626001-627000
data_627001-628000
data_628001-629000
data_629001-630000
data_630001-631000
data_631001-632000
data_632001-633000
data_633001-634000
data_634001-635000
data_635001-636000
data_636001-637000
data_637001-638000
data_638001-639000
data_639001-640000
data_640001-641000
data_641001-642000
data_642001-643000
data_643001-644000
data_644001-645000
data_645001-646000
data_646001-647000
data_647001-648000
data_648001-649000
data_649001-650000
data_650001-651000
data_651001-652000
data_652001-653000
data_653001-654000
data_654001-655000
data_655001-656000
data_656001-657000
data_657001-658000
data_662001-663000
data_665001-666000
data_667001-668000
data_669001-670000
data_672001-673000
data_673001-674000
data_674001-675000
data_675001-676000
data_676001-677000
data_677001-678000
data_679001-680000
data_680001-681000
data_681001-682000
data_682001-683000
data_683001-684000
data_684001-685000
data_685001-686000
data_686001-687000
data_687001-688000
data_689001-690000
data_690001-691000
data_691001-692000
data_693001-694000
data_694001-695000
data_695001-696000
data_696001-697000
data_697001-698000
data_698001-699000
data_699001-700000
data_703001-704000
data_704001-705000
data_705001-706000
data_706001-707000
data_707001-708000
data_708001-709000
data_709001-710000
data_714001-715000
data_715001-716000
data_720001-721000
data_721001-722000
data_722001-723000
data_723001-724000
data_724001-725000
data_725001-726000
data_726001-727000
data_727001-728000
data_728001-729000
data_729001-730000
data_730001-731000
data_731001-732000
data_732001-733000
data_733001-734000
data_734001-735000
data_735001-736000
data_736001-737000
data_738001-739000
data_740001-741000
data_741001-742000
data_743001-744000
data_744001-745000
data_746001-747000
data_752001-753000
data_753001-754000
data_754001-755000
data_755001-756000
data_756001-757000
data_757001-758000
data_758001-759000
data_759001-760000
data_760001-761000
data_761001-762000
data_762001-763000
data_763001-764000
data_764001-765000
data_765001-766000
data_766001-767000
data_767001-768000
data_768001-769000
data_769001-770000
data_770001-771000
data_771001-772000
data_772001-773000
data_773001-774000
data_774001-775000
data_775001-776000
data_776001-777000
data_777001-778000
data_778001-779000
data_779001-780000
data_780001-781000
data_781001-782000
data_782001-783000
data_796001-797000
data_801001-802000
data_818001-819000
data_825001-826000
data_826001-827000
data_831001-832000
data_836001-837000
data_849001-850000
data_850001-851000
data_851001-852000
data_857001-858000
data_859001-860000
data_860001-861000
data_861001-862000
data_862001-863000
data_863001-864000
data_864001-865000
data_865001-866000
data_866001-867000
data_867001-868000
data_924001-925000
data_935001-936000
data_936001-937000
data_937001-938000
data_941001-942000
data_945001-946000
data_949001-950000
data_950001-951000
data_961001-962000
data_962001-963000
data_966001-967000
data_971001-972000
data_972001-973000
data_973001-974000
data_974001-975000
data_975001-976000
data_976001-977000
data_977001-978000
data_978001-979000
data_979001-980000
data_980001-981000
data_981001-982000
data_982001-983000
data_983001-984000
data_984001-985000
data_985001-986000
data_986001-987000
data_988001-989000
data_989001-990000
data_990001-991000
data_991001-992000
data_992001-993000
data_995001-996000
data_996001-997000
data_997001-998000
data_998001-999000
data_999001-1000000
data_1001001-1002000
data_1002001-1003000
data_1004001-1005000
data_1005001-1006000
data_1006001-1007000
data_1007001-1008000
data_1008001-1009000
data_1009001-1010000
data_1011001-1012000
data_1012001-1013000
data_1013001-1014000
data_1014001-1015000
data_1016001-1017000
data_1017001-1018000
data_1018001-1019000
data_1019001-1020000
data_1020001-1021000
data_1021001-1022000
data_1022001-1023000
data_1023001-1024000
data_1025001-1026000
data_1026001-1027000
data_1029001-1030000
data_1030001-1031000
data_1040001-1041000
data_1041001-1042000
data_1042001-1043000
data_1043001-1044000
data_1044001-1045000
data_1045001-1046000
data_1046001-1047000
data_1047001-1048000
data_1048001-1049000
data_1049001-1050000
data_1056001-1057000
data_1057001-1058000
data_1060001-1061000
data_1062001-1063000
data_1063001-1064000
data_1064001-1065000
data_1065001-1066000
data_1066001-1067000
data_1067001-1068000
data_1068001-1069000
data_1069001-1070000
data_1070001-1071000
data_1071001-1072000
data_1072001-1073000
data_1075001-1076000
data_1076001-1077000
data_1077001-1078000
data_1078001-1079000
data_1079001-1080000
data_1080001-1081000
data_1084001-1085000
data_1086001-1087000
data_1087001-1088000
data_1091001-1092000
data_1092001-1093000
data_1093001-1094000
data_1094001-1095000
data_1095001-1096000
data_1096001-1097000
data_1097001-1098000
data_1098001-1099000
data_1099001-1100000
data_1100001-1101000
data_1101001-1102000
data_1102001-1103000
data_1103001-1104000
data_1104001-1105000
data_1105001-1106000
data_1106001-1107000
data_1110001-1111000
data_1111001-1112000
data_1112001-1113000
data_1113001-1114000
data_1114001-1115000
data_1119001-1120000
data_1120001-1121000
data_1147001-1148000
data_1153001-1154000
data_1172001-1173000
data_1173001-1174000
data_1176001-1177000
data_1178001-1179000
data_1179001-1180000
data_1180001-1181000
data_1181001-1182000
data_1182001-1183000
data_1183001-1184000
data_1184001-1185000
data_1185001-1186000
data_1186001-1187000
data_1187001-1188000
data_1188001-1189000
data_1189001-1190000
data_1190001-1191000
data_1191001-1192000
data_1192001-1193000
data_1193001-1194000
data_1194001-1195000
data_1195001-1196000
data_1196001-1197000
data_1197001-1198000
data_1198001-1199000
data_1199001-1200000
data_1200001-1201000
data_1201001-1202000
data_1202001-1203000
data_1203001-1204000
data_1204001-1205000
data_1205001-1206000
data_1206001-1207000
data_1207001-1208000
data_1208001-1209000
data_1209001-1210000
data_1210001-1211000
data_1211001-1212000
data_1212001-1213000
data_1213001-1214000
data_1214001-1215000
data_1215001-1216000
data_1216001-1217000
data_1217001-1218000
data_1218001-1219000
data_1219001-1220000
data_1220001-1221000
data_1221001-1222000
data_1222001-1223000
data_1223001-1224000
data_1224001-1225000
data_1225001-1226000
data_1226001-1227000
data_1227001-1228000
data_1228001-1229000
data_1229001-1230000
data_1232001-1233000
data_1237001-1238000
data_1238001-1239000
data_1239001-1240000
data_1253001-1254000
data_1300001-1301000
data_1323001-1324000
data_1370001-1371000
data_1382001-1383000
data_1383001-1384000
data_1386001-1387000
data_1387001-1388000
data_1388001-1389000
data_1389001-1390000
data_1390001-1391000
data_1391001-1392000
data_1392001-1393000
data_1393001-1394000
data_1394001-1395000
data_1396001-1397000
data_1397001-1398000
data_1398001-1399000
data_1399001-1400000
data_1400001-1401000
data_1401001-1402000
data_1403001-1404000
data_1404001-1405000
data_1405001-1406000
data_1408001-1409000
data_1411001-1412000
data_1413001-1414000
data_1417001-1418000
data_1419001-1420000
data_1420001-1421000
data_1423001-1424000
data_1426001-1427000
data_1428001-1429000
data_1429001-1430000
data_1435001-1436000
data_1440001-1441000
data_1443001-1444000
data_1445001-1446000
Phonix database
ver2026.03.28
data_6001-7000
mp-6972/YCuO2/harm
mp-6972/YCuO2/harm
Space group:
R-3m (166)
Link:
Materials Project
Download:
mp-6972.tar.gz
Harmonic properties
(a) Phonon dispersion and DOS
Summary
(a) Computation time