mp-6485/La3SiAgSe7/harm

Harmonic properties

../../_images/fig_bandos_pr6438.png

(a) Phonon dispersion with participation ratio and DOS

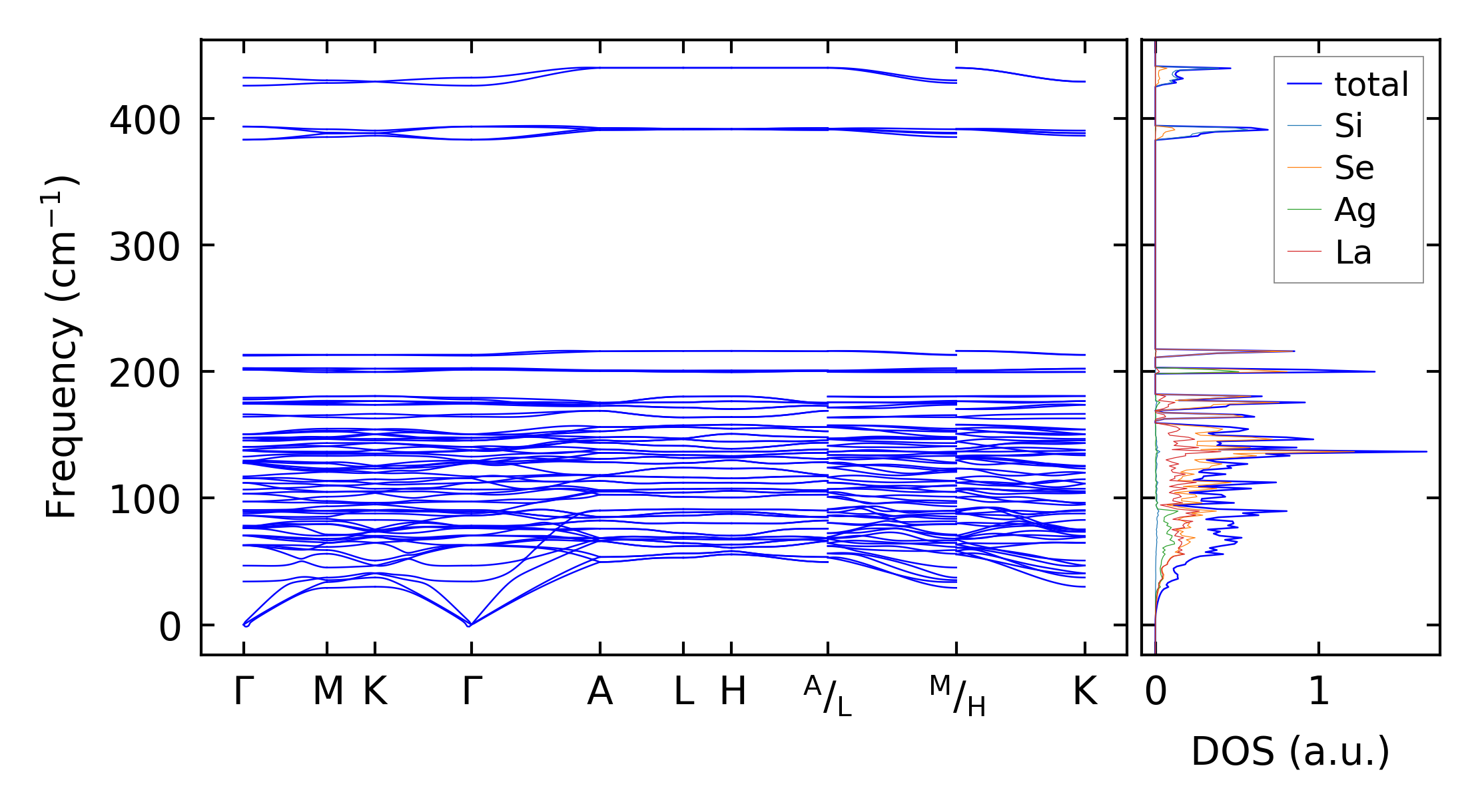
../../_images/fig_bandos9282.png

(b) Phonon dispersion and DOS

../../_images/fig_thermo6438.png

(c) Thermodynamic properties

Force constants

../../_images/fig_fc26228.png

(a) Force constants w.r.t atomic distance

Summary

../../_images/fig_times11586.png

(a) Computation time