mp-6929-2/Ca2As2O7/harm

Harmonic properties

../../_images/fig_bandos_pr6217.png

(a) Phonon dispersion with participation ratio and DOS

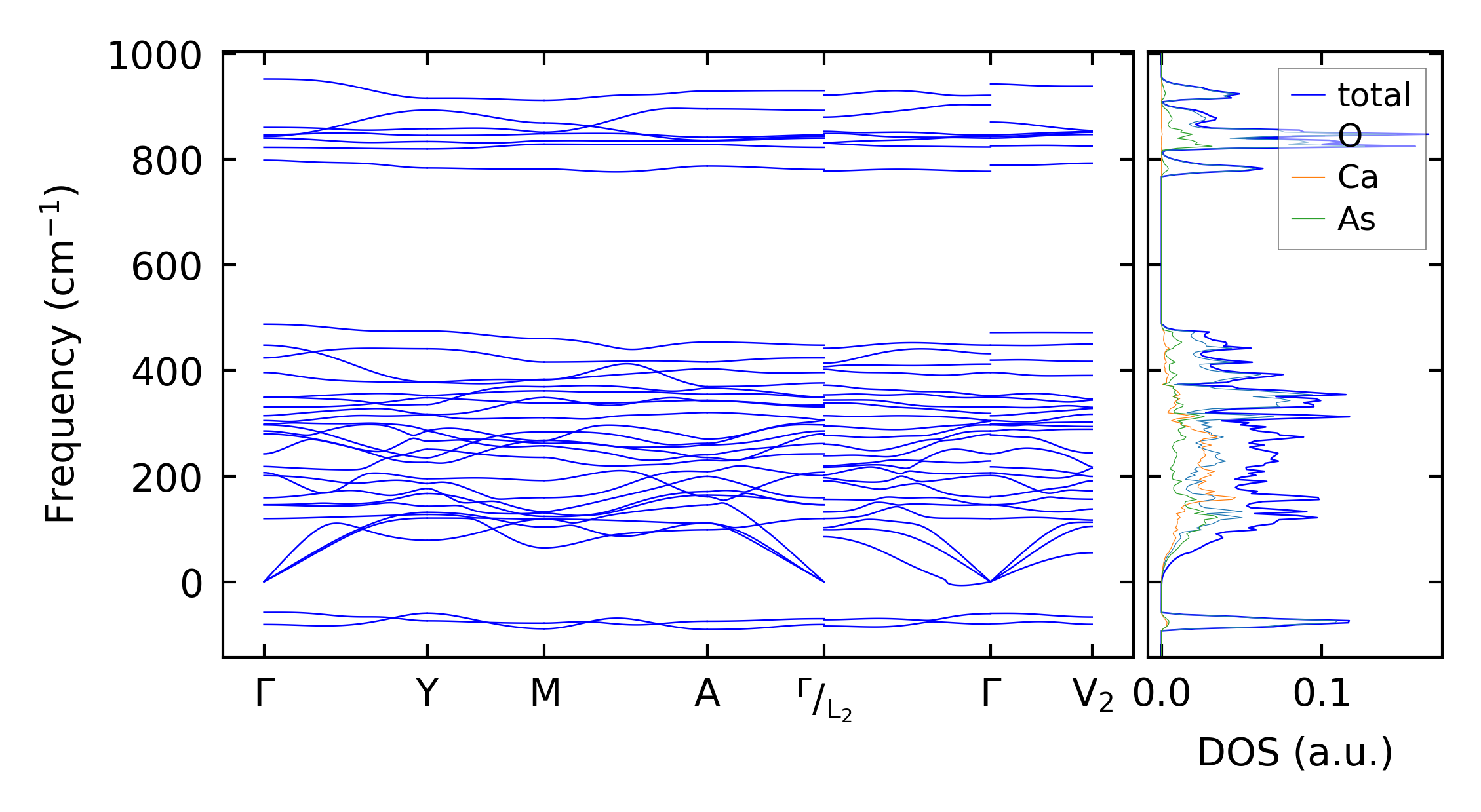
../../_images/fig_bandos9080.png

(b) Phonon dispersion and DOS

../../_images/fig_thermo6217.png

(c) Thermodynamic properties

Force constants

../../_images/fig_fc26008.png

(a) Force constants w.r.t atomic distance

Summary

../../_images/fig_times11300.png

(a) Computation time