mp-6800/KLiSO4/harm

Harmonic properties

../../_images/fig_bandos_pr6172.png

(a) Phonon dispersion with participation ratio and DOS

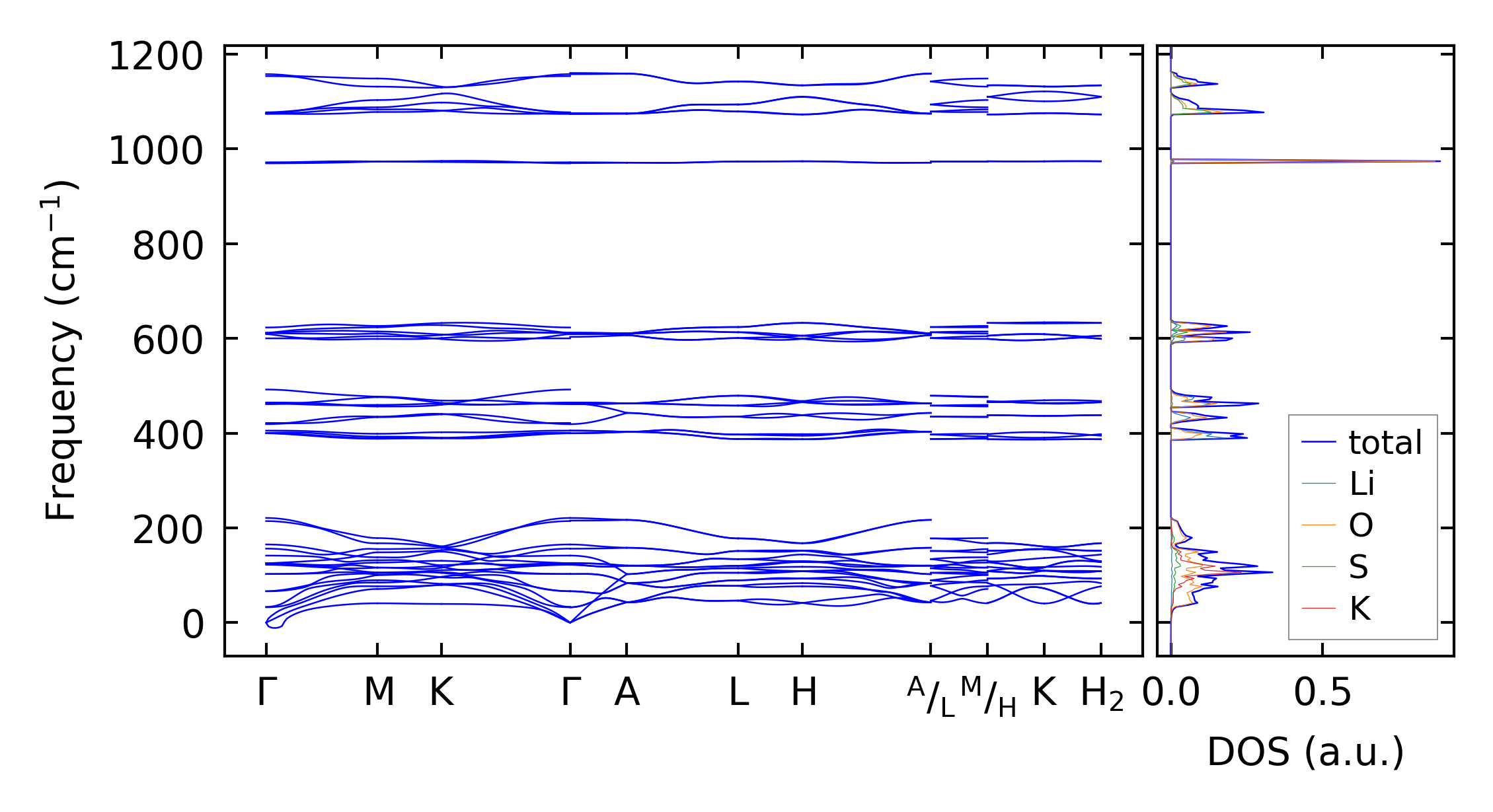
../../_images/fig_bandos9044.png

(b) Phonon dispersion and DOS

../../_images/fig_thermo6172.png

(c) Thermodynamic properties

Force constants

../../_images/fig_fc25963.png

(a) Force constants w.r.t atomic distance

Summary

../../_images/fig_times11248.png

(a) Computation time