mp-6160/Rb2PO3F/anharm

Harmonic properties

../../_images/fig_bandos_pr6285.png

(a) Phonon dispersion with participation ratio and DOS

../../_images/fig_thermo6285.png

(b) Thermodynamic properties

Grüneisen parameters

../../_images/fig_gru_all2563.png

(a) Grüneisen parameters

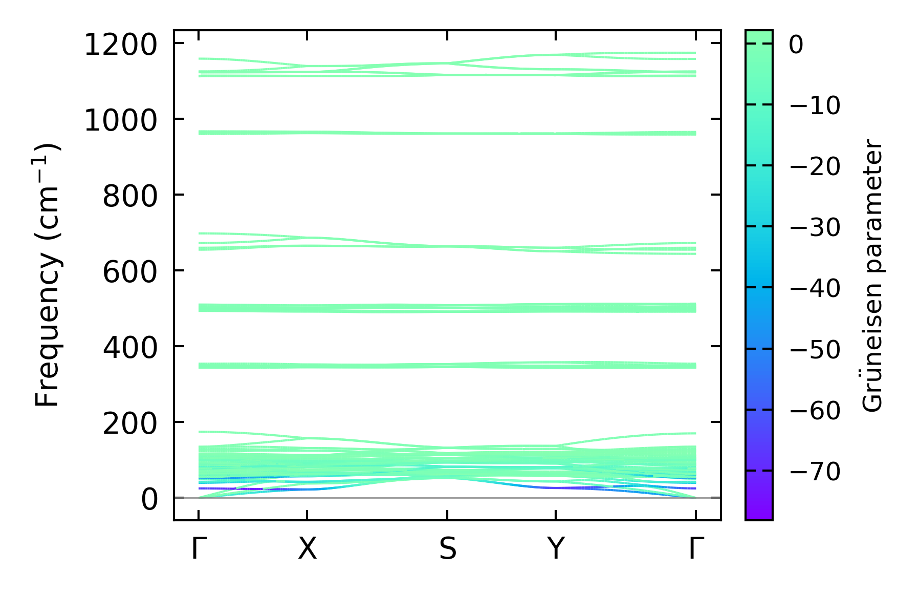
../../_images/fig_gruneisen2563.png

(b) Phonon dispersion with Grüneisen parameters

Thermal conductivity

3-phonon (LASSO) — q-mesh: 9x11x6, supercell: 2x2x1

../../_images/fig_kappa4875.png

(a) Temperature-dependent lattice thermal conductivity

../../_images/fig_kappa_vs_grain_size2597.png

(b) Peierls lattice thermal conductivity w.r.t grain size

Phonon lifetime and scattering rates

../../_images/fig_lifetime2544.png

(a) Phonon lifetime due to phonon-phonon scattering

../../_images/fig_scat_rates2543.png

(b) Phonon scattering rates

Cumulative and spectral thermal conductivity

../../_images/fig_cumu_frequency2544.png

(a) Spectral and cumulative thermal conductivity w.r.t frequency

../../_images/fig_cumu_mfp2543.png

(b) Spectral and cumulative thermal conductivity w.r.t MFP

Force constants

../../_images/fig_fc26075.png

(a) Force constants w.r.t atomic distance

Summary

../../_images/fig_kappa4876.png

(a) Temperature-dependent lattice thermal conductivity

../../_images/fig_times11400.png

(b) Computation time