mp-6459/CaMgC2O6/anharm

Harmonic properties

../../_images/fig_bandos_pr6427.png

(a) Phonon dispersion with participation ratio and DOS

../../_images/fig_thermo6427.png

(b) Thermodynamic properties

Grüneisen parameters

../../_images/fig_gru_all2621.png

(a) Grüneisen parameters

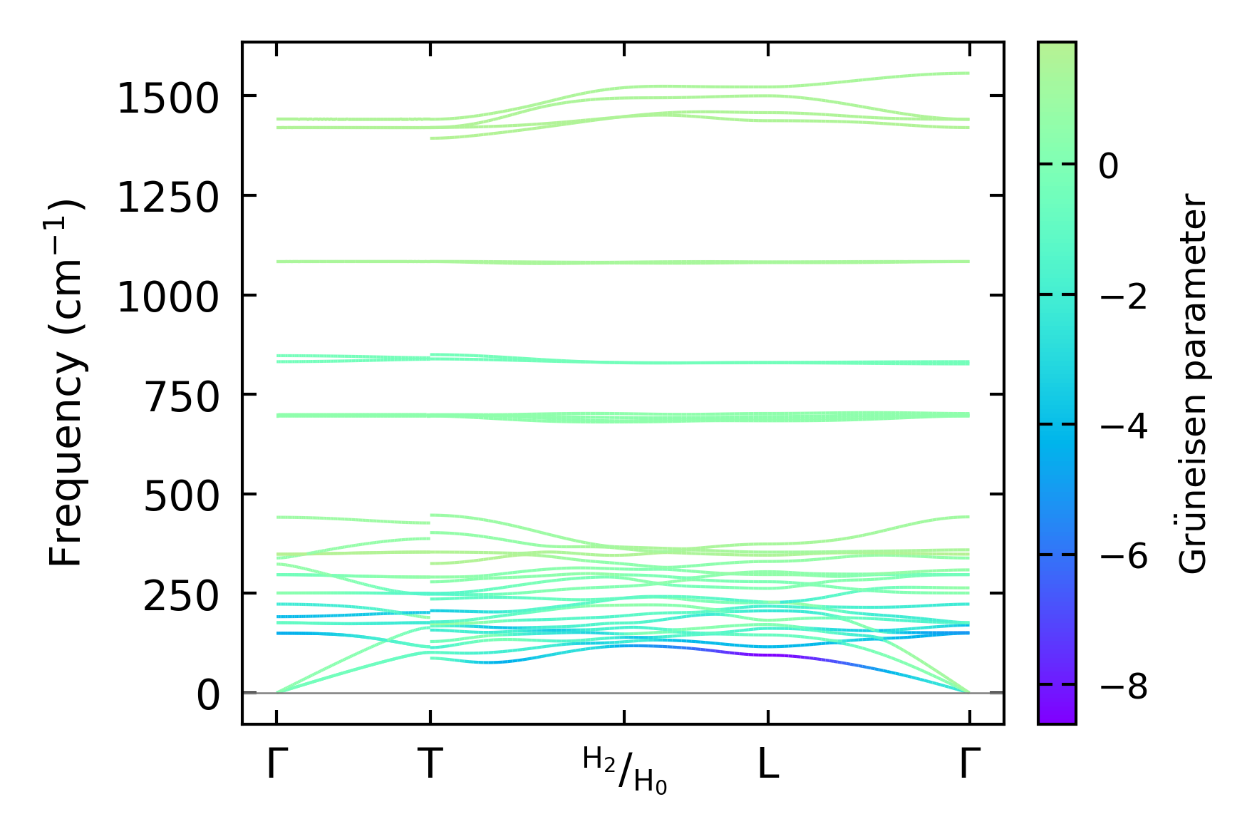
../../_images/fig_gruneisen2621.png

(b) Phonon dispersion with Grüneisen parameters

Thermal conductivity

3-phonon (LASSO) — q-mesh: 15x15x15, supercell: 2x2x1

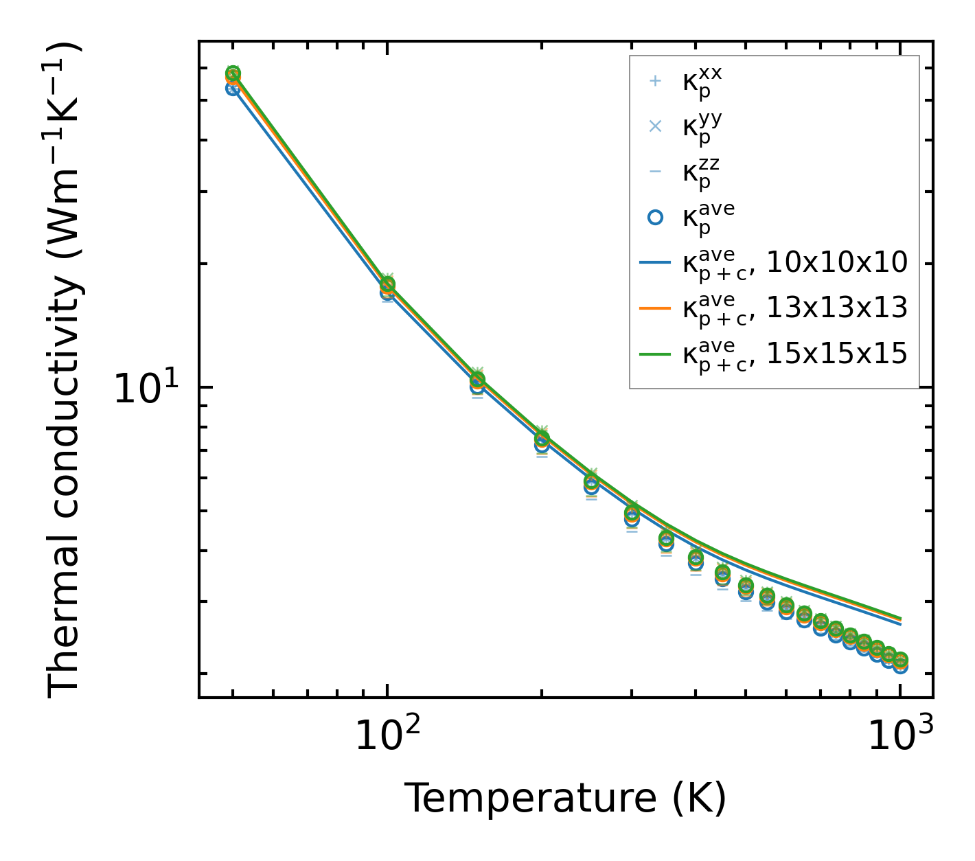
../../_images/fig_kappa4985.png

(a) Temperature-dependent lattice thermal conductivity

../../_images/fig_kappa_vs_grain_size2657.png

(b) Peierls lattice thermal conductivity w.r.t grain size

Phonon lifetime and scattering rates

../../_images/fig_lifetime2599.png

(a) Phonon lifetime due to phonon-phonon scattering

../../_images/fig_scat_rates2598.png

(b) Phonon scattering rates

Cumulative and spectral thermal conductivity

../../_images/fig_cumu_frequency2599.png

(a) Spectral and cumulative thermal conductivity w.r.t frequency

../../_images/fig_cumu_mfp2598.png

(b) Spectral and cumulative thermal conductivity w.r.t MFP

Force constants

../../_images/fig_fc26217.png

(a) Force constants w.r.t atomic distance

Summary

../../_images/fig_kappa4986.png

(a) Temperature-dependent lattice thermal conductivity

../../_images/fig_times11575.png

(b) Computation time