mp-28988/In7Br9/anharm

Harmonic properties

../../_images/fig_bandos_pr11347.png

(a) Phonon dispersion with participation ratio and DOS

../../_images/fig_thermo11347.png

(b) Thermodynamic properties

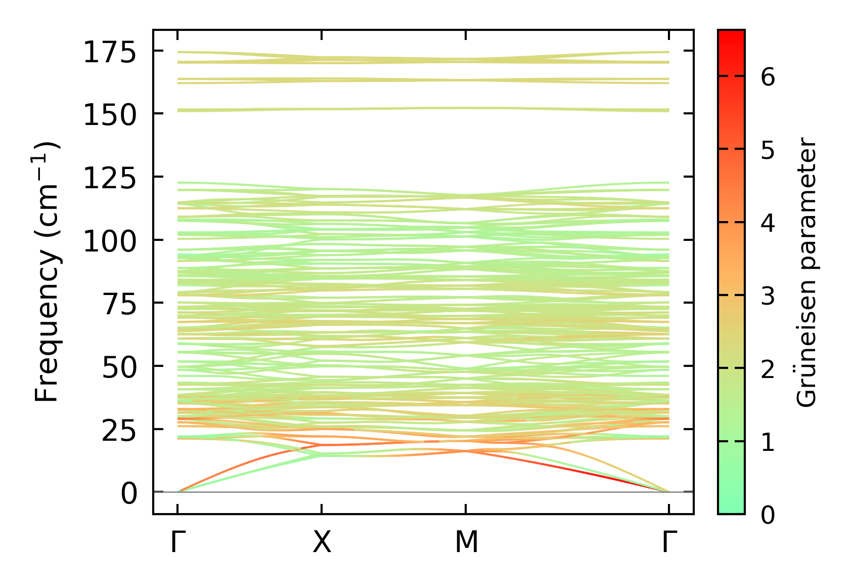
Grüneisen parameters

../../_images/fig_gru_all4691.png

(a) Grüneisen parameters

../../_images/fig_gruneisen4691.png

(b) Phonon dispersion with Grüneisen parameters

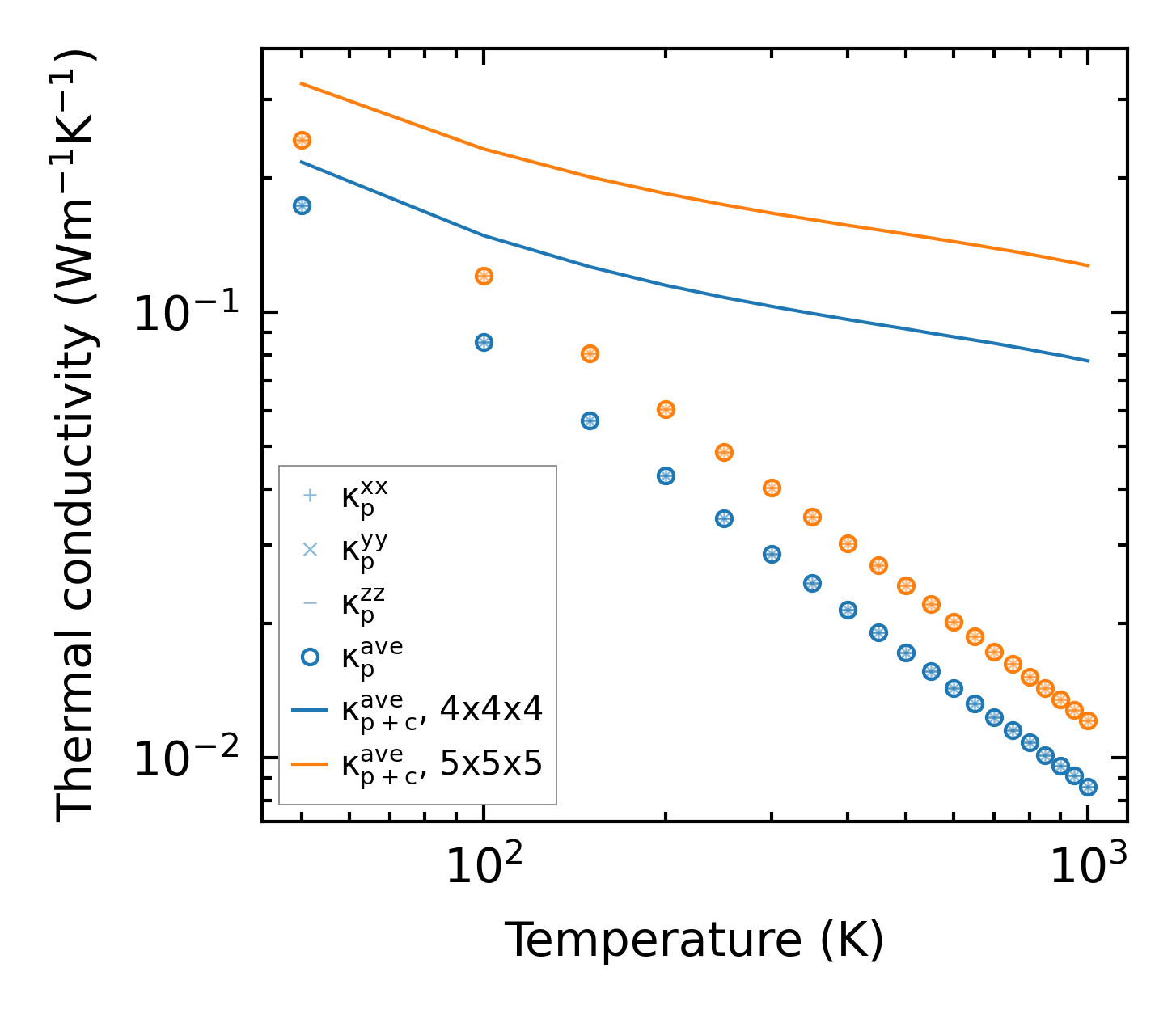
Thermal conductivity

3-phonon (LASSO) — q-mesh: 5x5x5, supercell: 1x1x1

../../_images/fig_kappa8855.png

(a) Temperature-dependent lattice thermal conductivity

../../_images/fig_kappa_vs_grain_size4750.png

(b) Peierls lattice thermal conductivity w.r.t grain size

Phonon lifetime and scattering rates

../../_images/fig_lifetime4647.png

(a) Phonon lifetime due to phonon-phonon scattering

../../_images/fig_scat_rates4646.png

(b) Phonon scattering rates

Cumulative and spectral thermal conductivity

../../_images/fig_cumu_frequency4647.png

(a) Spectral and cumulative thermal conductivity w.r.t frequency

../../_images/fig_cumu_mfp4646.png

(b) Spectral and cumulative thermal conductivity w.r.t MFP

Force constants

../../_images/fig_fc211063.png

(a) Force constants w.r.t atomic distance

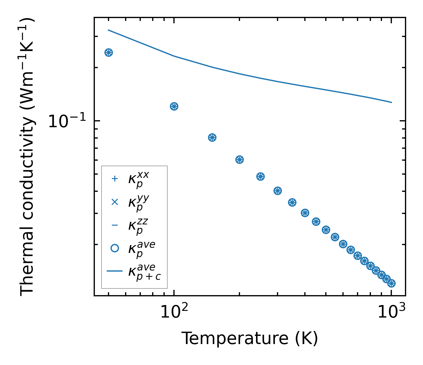
Summary

../../_images/fig_kappa8856.png

(a) Temperature-dependent lattice thermal conductivity

../../_images/fig_times19370.png

(b) Computation time