mp-28650-2/CsBr2F/anharm

Equation of state

../../_images/fig_bm5654.png

(a) Equation of state

Harmonic properties

../../_images/fig_bandos_pr11576.png

(a) Phonon dispersion with participation ratio and DOS

../../_images/fig_bandos15582.png

(b) Phonon dispersion and DOS

../../_images/fig_thermo11576.png

(c) Thermodynamic properties

Grüneisen parameters

../../_images/fig_gru_all4812.png

(a) Grüneisen parameters

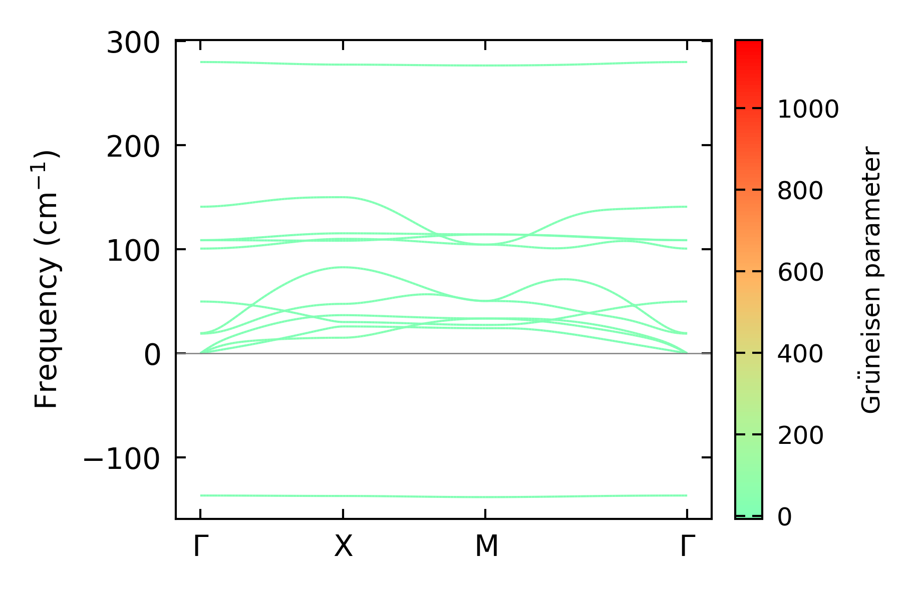
../../_images/fig_gruneisen4812.png

(b) Phonon dispersion with Grüneisen parameters

Thermal conductivity

3-phonon, supercell 4x4x3 — q-mesh: 16x16x9, supercell: 4x4x3

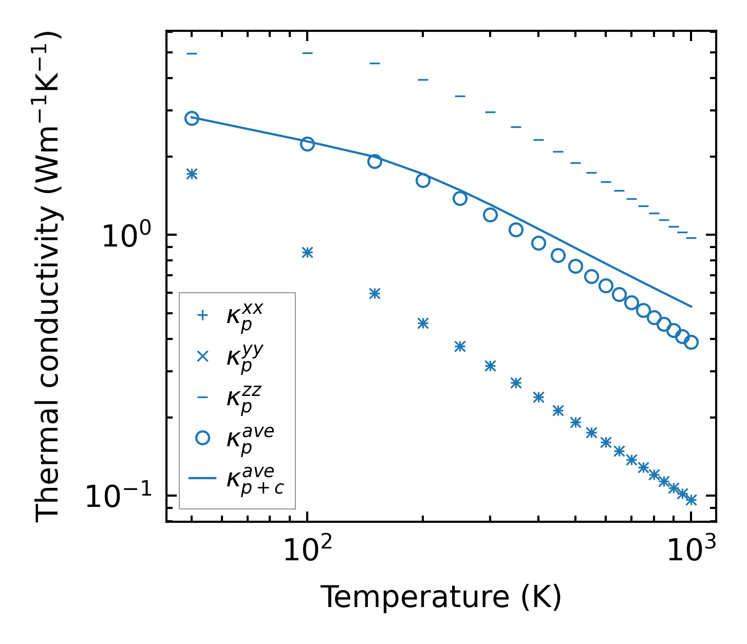
../../_images/fig_kappa9077.png

(a) Temperature-dependent lattice thermal conductivity

../../_images/fig_kappa_vs_grain_size4870.png

(b) Peierls lattice thermal conductivity w.r.t grain size

Phonon lifetime and scattering rates

../../_images/fig_lifetime4766.png

(a) Phonon lifetime due to phonon-phonon scattering

../../_images/fig_scat_rates4765.png

(b) Phonon scattering rates

Cumulative and spectral thermal conductivity

../../_images/fig_cumu_frequency4766.png

(a) Spectral and cumulative thermal conductivity w.r.t frequency

../../_images/fig_cumu_mfp4765.png

(b) Spectral and cumulative thermal conductivity w.r.t MFP

Force constants

../../_images/fig_fc3288.png

(a) Force constants w.r.t atomic distance

Summary

../../_images/fig_times19712.png

(a) Computation time