mp-28873-2/CsBrO3/harm

Harmonic properties

../../_images/fig_bandos_pr11663.png

(a) Phonon dispersion with participation ratio and DOS

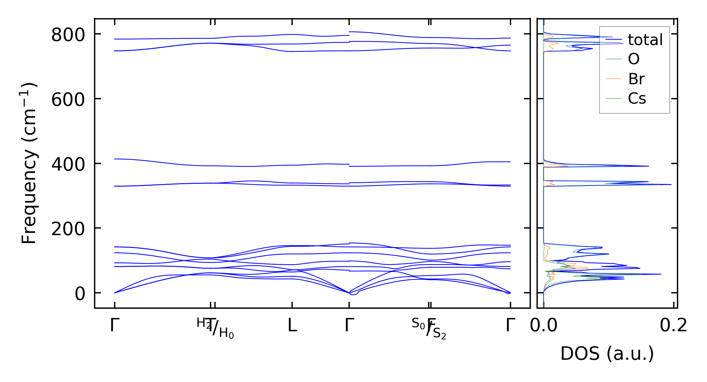
../../_images/fig_bandos15666.png

(b) Phonon dispersion and DOS

../../_images/fig_thermo11663.png

(c) Thermodynamic properties

Force constants

../../_images/fig_fc211375.png

(a) Force constants w.r.t atomic distance

Summary

../../_images/fig_times19837.png

(a) Computation time