mp-28872/RbBrO3/harm

Harmonic properties

../../_images/fig_bandos_pr11661.png

(a) Phonon dispersion with participation ratio and DOS

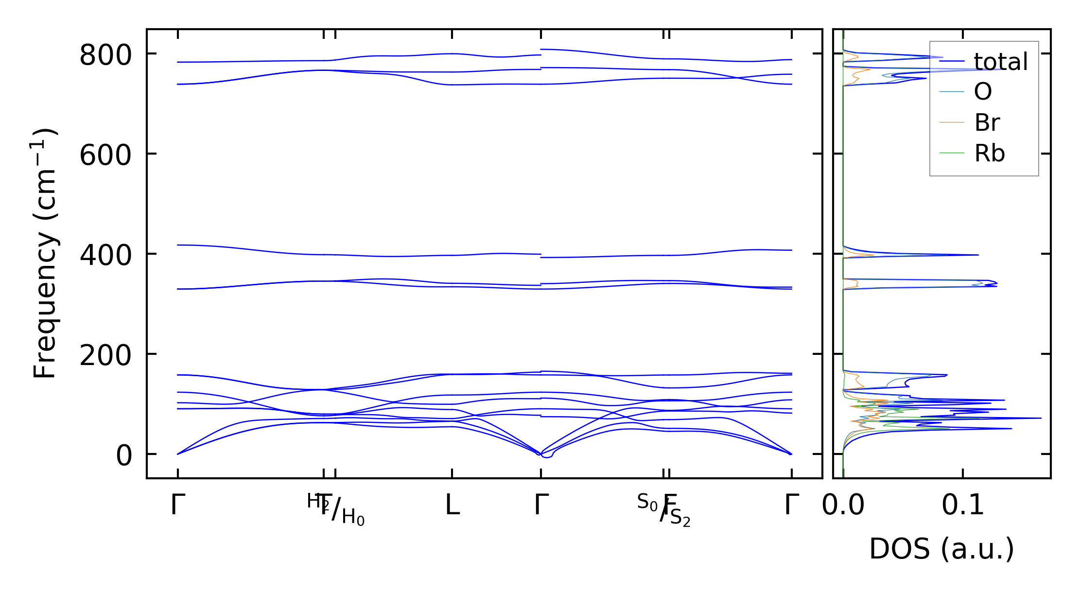
../../_images/fig_bandos15664.png

(b) Phonon dispersion and DOS

../../_images/fig_thermo11661.png

(c) Thermodynamic properties

Force constants

../../_images/fig_fc211373.png

(a) Force constants w.r.t atomic distance

Summary

../../_images/fig_times19835.png

(a) Computation time