mp-28264/RbH3O2/harm

Harmonic properties

../../_images/fig_bandos_pr11781.png

(a) Phonon dispersion with participation ratio and DOS

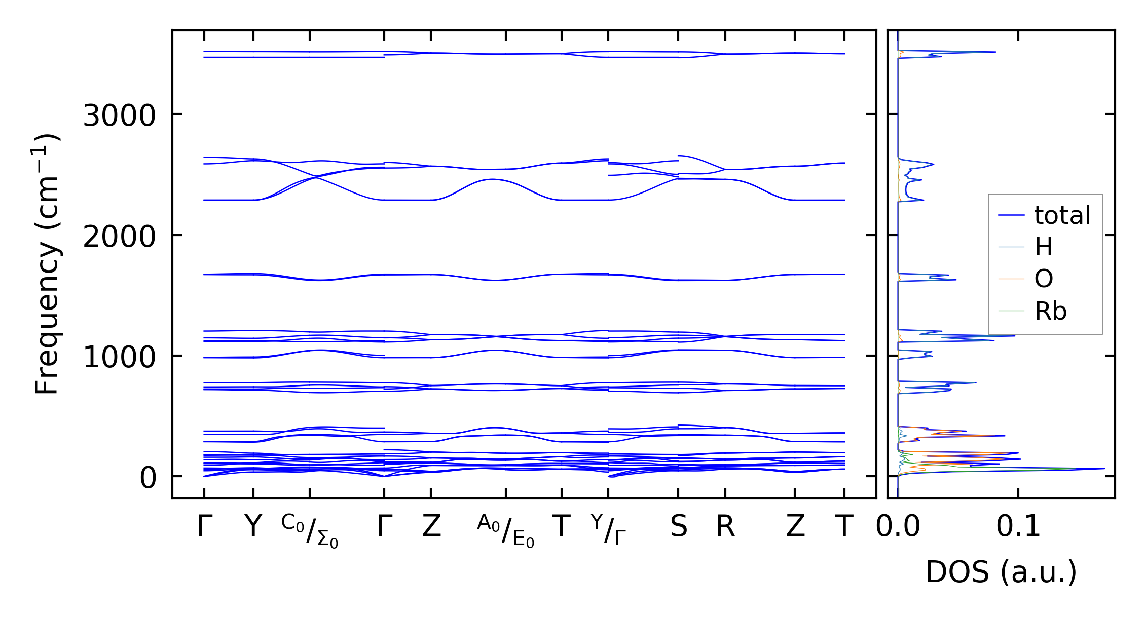
../../_images/fig_bandos15795.png

(b) Phonon dispersion and DOS

../../_images/fig_thermo11781.png

(c) Thermodynamic properties

Force constants

../../_images/fig_fc211492.png

(a) Force constants w.r.t atomic distance

Summary

../../_images/fig_times19998.png

(a) Computation time