mp-28160/Ca3C3Cl2/harm

Harmonic properties

../../_images/fig_bandos_pr11732.png

(a) Phonon dispersion with participation ratio and DOS

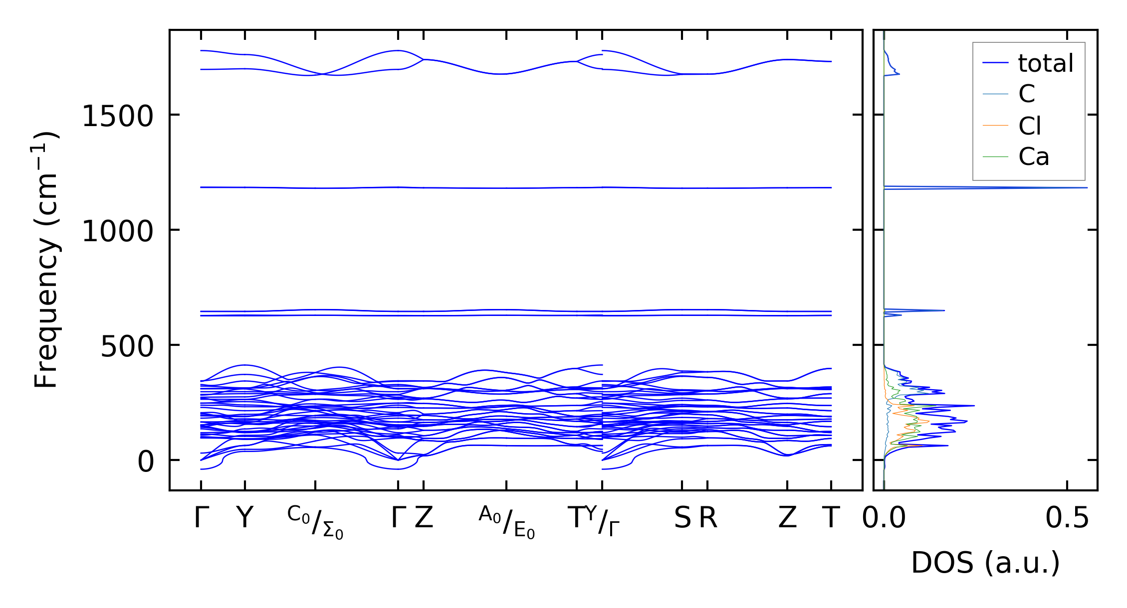
../../_images/fig_bandos15736.png

(b) Phonon dispersion and DOS

../../_images/fig_thermo11732.png

(c) Thermodynamic properties

Force constants

../../_images/fig_fc211443.png

(a) Force constants w.r.t atomic distance

Summary

../../_images/fig_times19926.png

(a) Computation time