mp-28255/LaHO/anharm

Harmonic properties

../../_images/fig_bandos_pr11776.png

(a) Phonon dispersion with participation ratio and DOS

../../_images/fig_thermo11776.png

(b) Thermodynamic properties

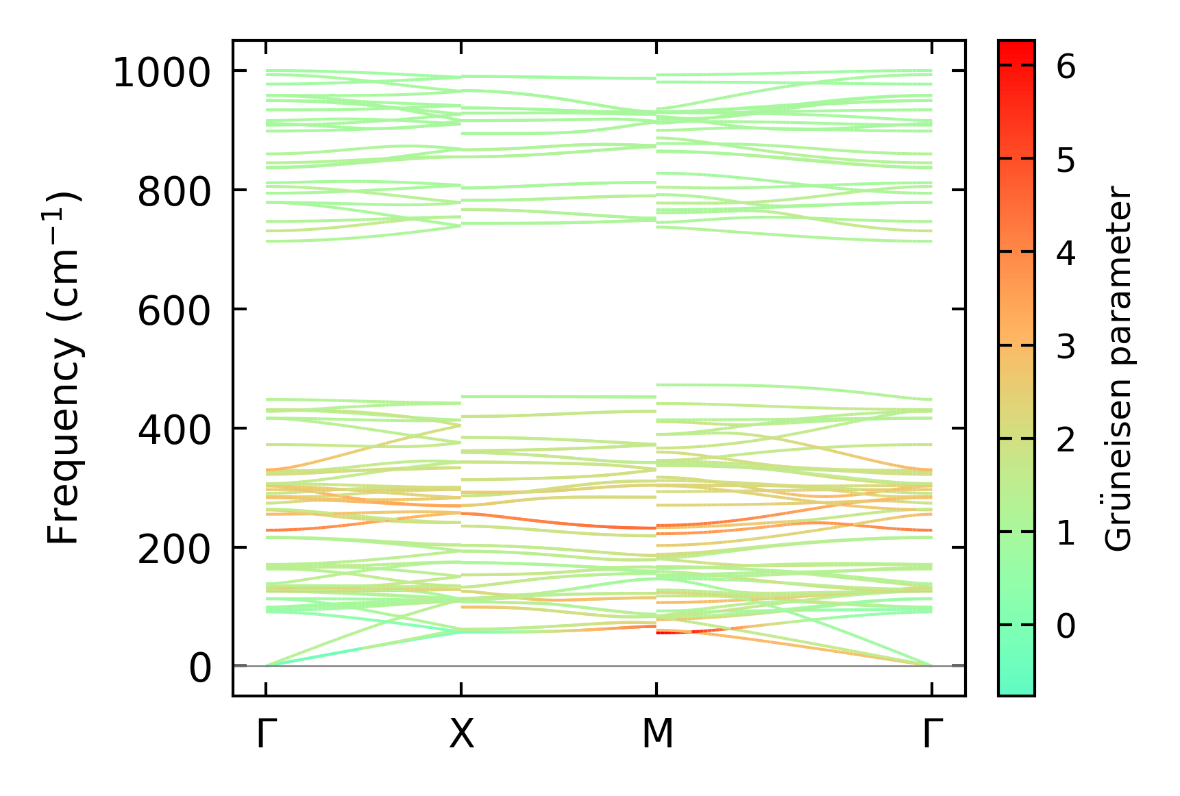
Grüneisen parameters

../../_images/fig_gru_all4904.png

(a) Grüneisen parameters

../../_images/fig_gruneisen4904.png

(b) Phonon dispersion with Grüneisen parameters

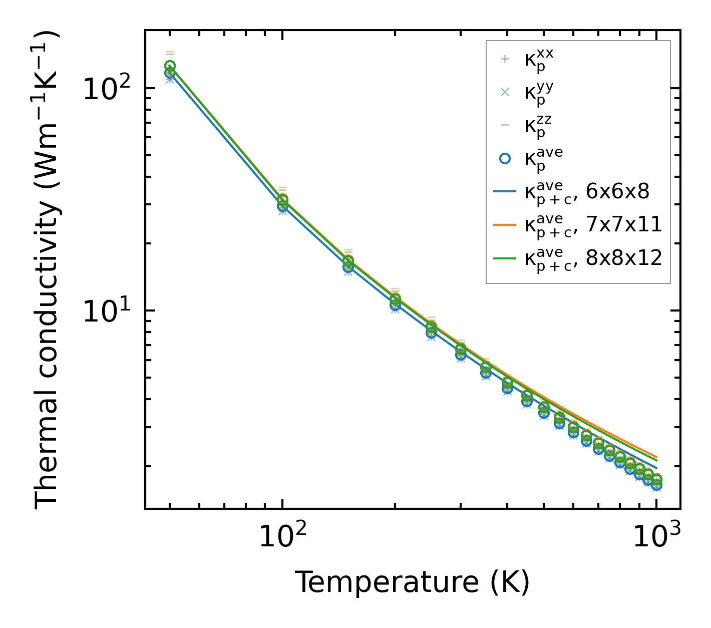
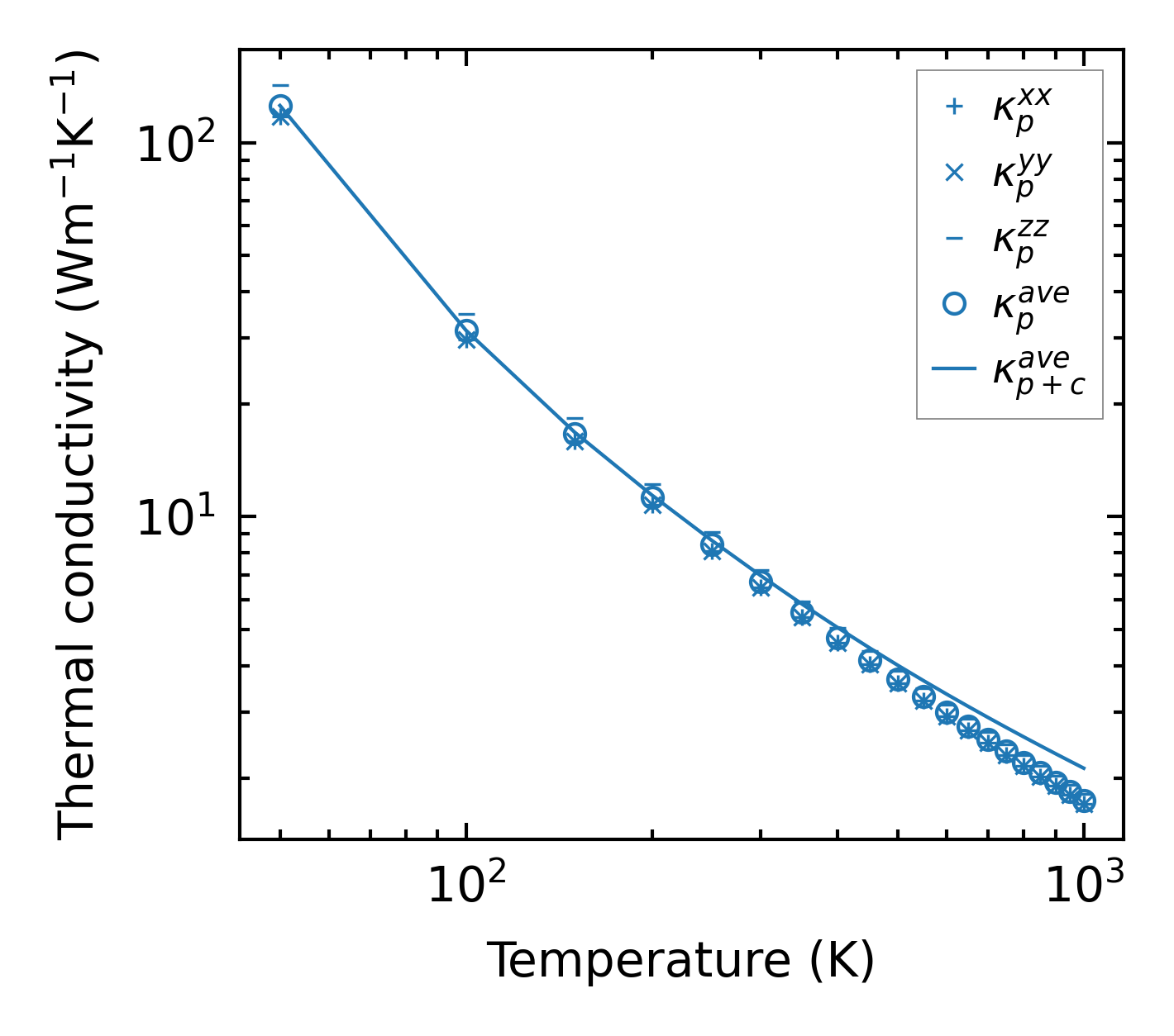
Thermal conductivity

3-phonon (LASSO) — q-mesh: 8x8x12, supercell: 1x1x2

../../_images/fig_kappa9243.png

(a) Temperature-dependent lattice thermal conductivity

../../_images/fig_kappa_vs_grain_size4961.png

(b) Peierls lattice thermal conductivity w.r.t grain size

Phonon lifetime and scattering rates

../../_images/fig_lifetime4855.png

(a) Phonon lifetime due to phonon-phonon scattering

../../_images/fig_scat_rates4854.png

(b) Phonon scattering rates

Cumulative and spectral thermal conductivity

../../_images/fig_cumu_frequency4855.png

(a) Spectral and cumulative thermal conductivity w.r.t frequency

../../_images/fig_cumu_mfp4854.png

(b) Spectral and cumulative thermal conductivity w.r.t MFP

Force constants

../../_images/fig_fc211487.png

(a) Force constants w.r.t atomic distance

Summary

../../_images/fig_kappa9244.png

(a) Temperature-dependent lattice thermal conductivity

../../_images/fig_times19989.png

(b) Computation time