mp-28040/HfB4H16/harm

Harmonic properties

../../_images/fig_bandos_pr12014.png

(a) Phonon dispersion with participation ratio and DOS

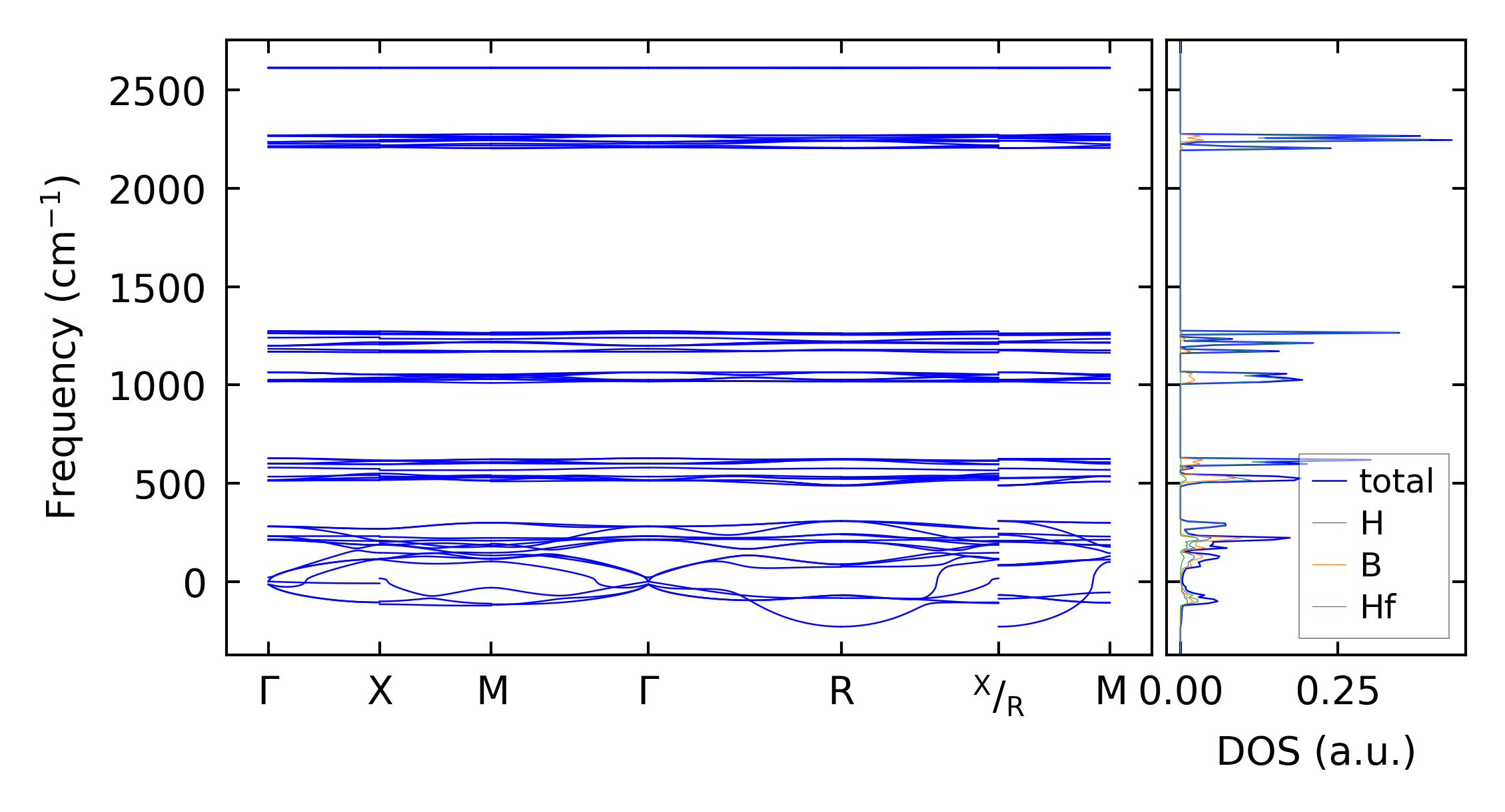
../../_images/fig_bandos16072.png

(b) Phonon dispersion and DOS

../../_images/fig_thermo12014.png

(c) Thermodynamic properties

Force constants

../../_images/fig_fc211717.png

(a) Force constants w.r.t atomic distance

Summary

../../_images/fig_times20363.png

(a) Computation time