mp-8978-2/CsNbN2/harm

Equation of state

../../_images/fig_bm622.png

(a) Equation of state

Harmonic properties

../../_images/fig_bandos_pr1678.png

(a) Phonon dispersion with participation ratio and DOS

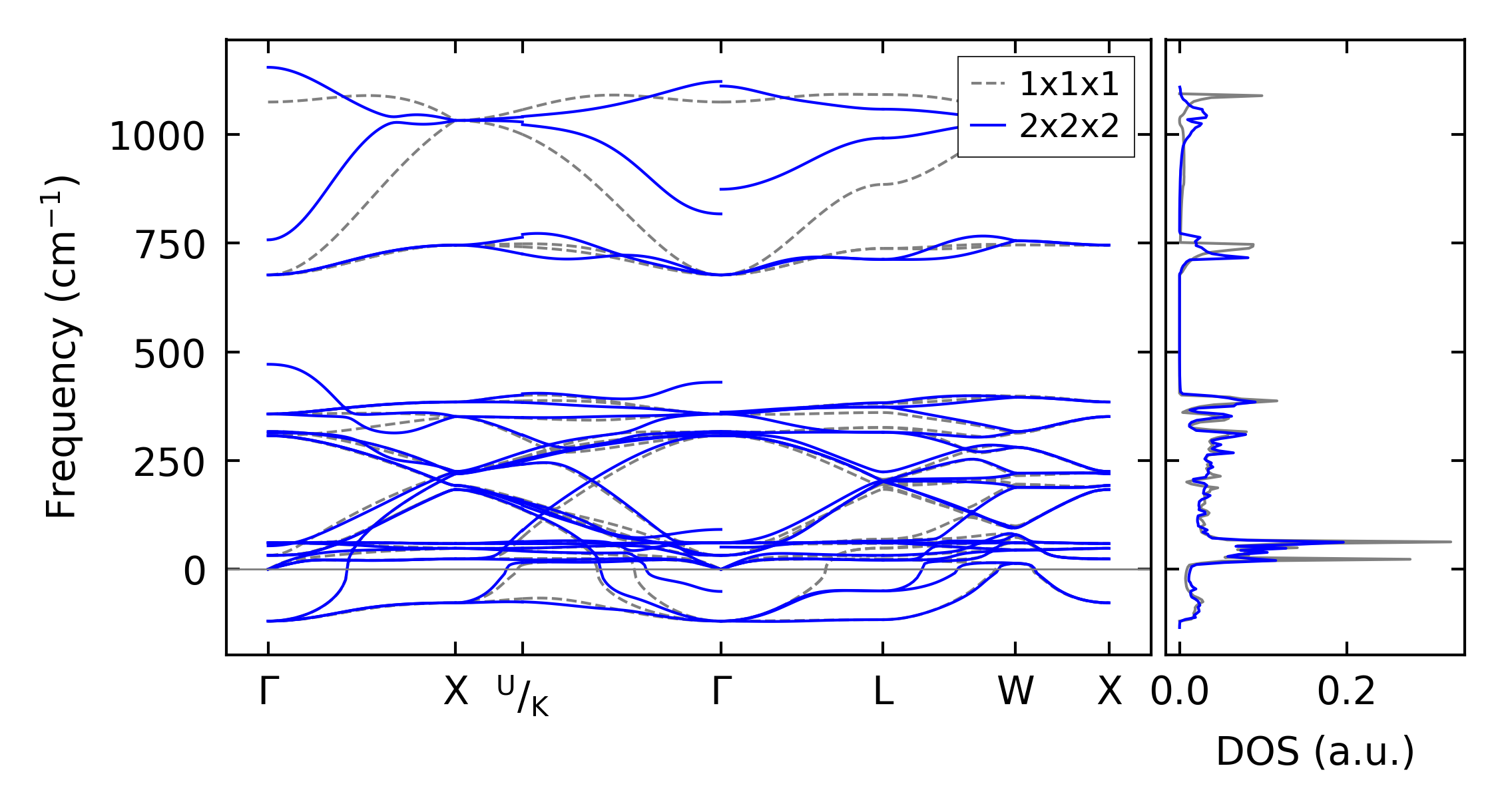
../../_images/fig_bandos1604.png

(b) Phonon dispersion and DOS

../../_images/fig_thermo1678.png

(c) Thermodynamic properties

Force constants

../../_images/fig_fc21511.png

(a) Force constants w.r.t atomic distance

Summary

../../_images/fig_times2505.png

(a) Computation time