mp-8697/ScBO3/anharm

Harmonic properties

../../_images/fig_bandos_pr1884.png

(a) Phonon dispersion with participation ratio and DOS

../../_images/fig_thermo1884.png

(b) Thermodynamic properties

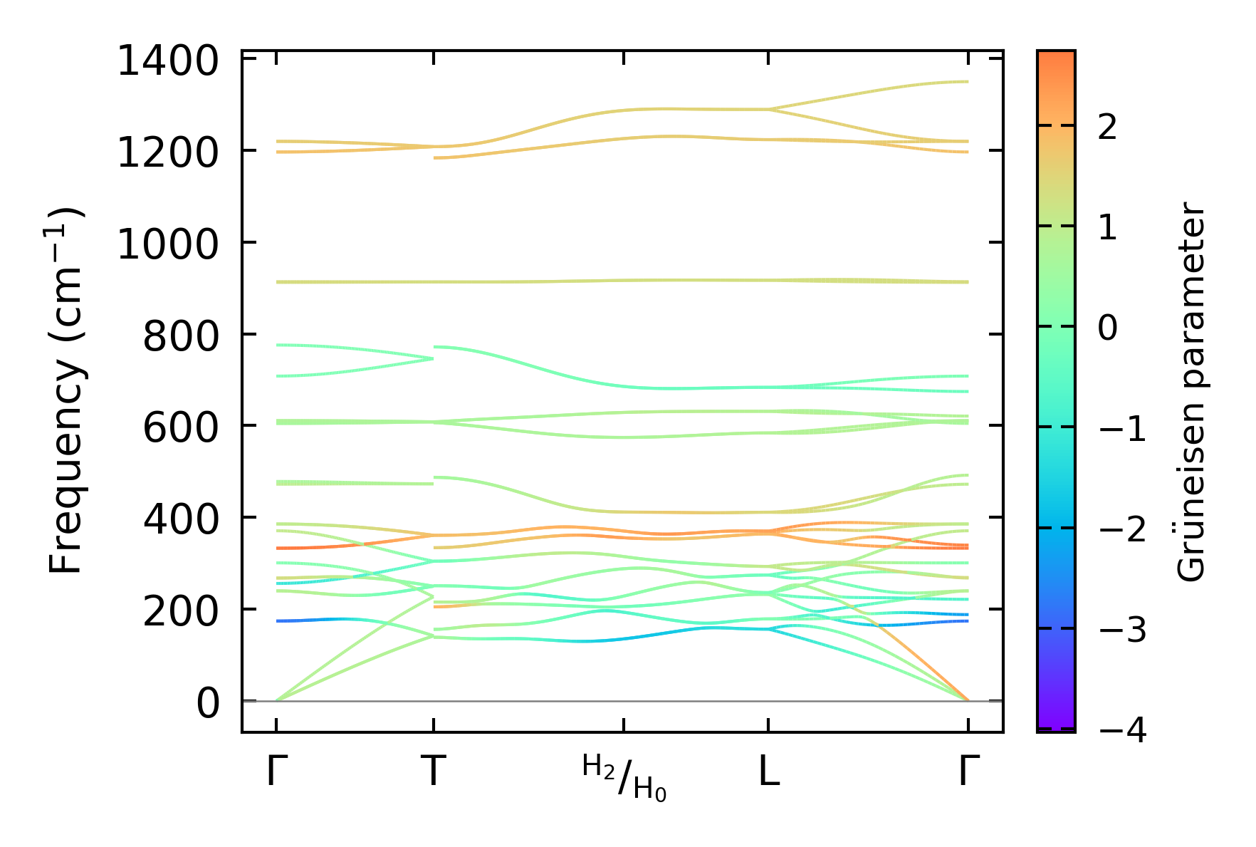
Grüneisen parameters

../../_images/fig_gru_all1072.png

(a) Grüneisen parameters

../../_images/fig_gruneisen1072.png

(b) Phonon dispersion with Grüneisen parameters

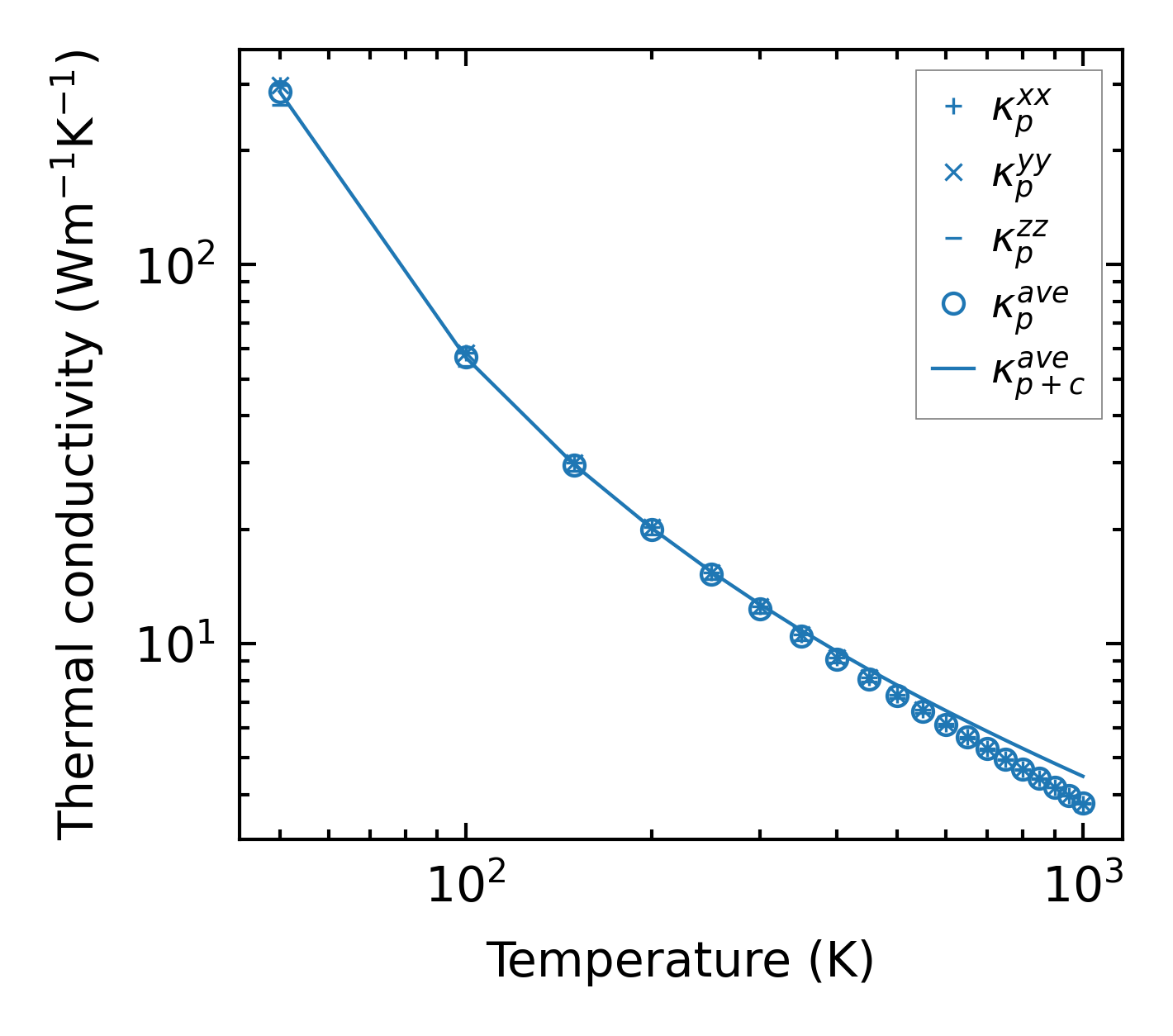
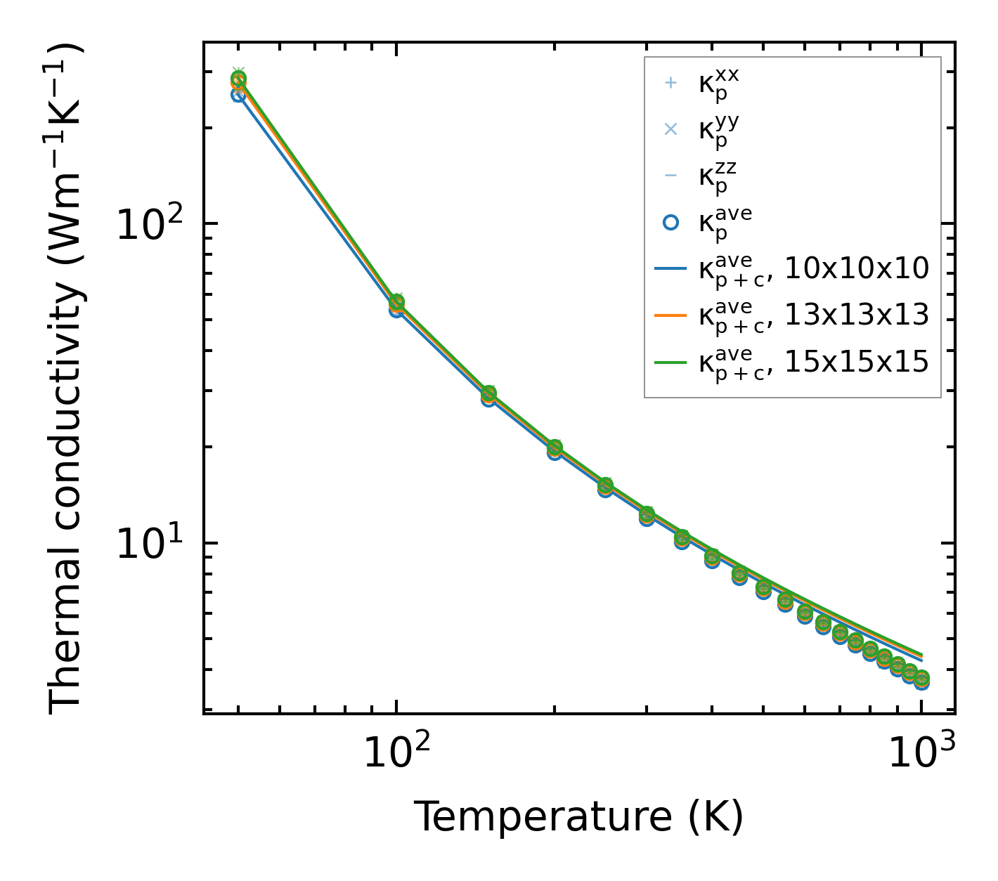
Thermal conductivity

3-phonon (LASSO) — q-mesh: 15x15x15, supercell: 2x2x1

../../_images/fig_kappa2068.png

(a) Temperature-dependent lattice thermal conductivity

../../_images/fig_kappa_vs_grain_size1083.png

(b) Peierls lattice thermal conductivity w.r.t grain size

Phonon lifetime and scattering rates

../../_images/fig_lifetime1063.png

(a) Phonon lifetime due to phonon-phonon scattering

../../_images/fig_scat_rates1062.png

(b) Phonon scattering rates

Cumulative and spectral thermal conductivity

../../_images/fig_cumu_frequency1063.png

(a) Spectral and cumulative thermal conductivity w.r.t frequency

../../_images/fig_cumu_mfp1063.png

(b) Spectral and cumulative thermal conductivity w.r.t MFP

Force constants

../../_images/fig_fc21707.png

(a) Force constants w.r.t atomic distance

Summary

../../_images/fig_kappa2069.png

(a) Temperature-dependent lattice thermal conductivity

../../_images/fig_times2875.png

(b) Computation time