mp-8454-2/KF/anharm

Equation of state

../../_images/fig_bm731.png

(a) Equation of state

Harmonic properties

../../_images/fig_bandos_pr1824.png

(a) Phonon dispersion with participation ratio and DOS

../../_images/fig_thermo1824.png

(b) Thermodynamic properties

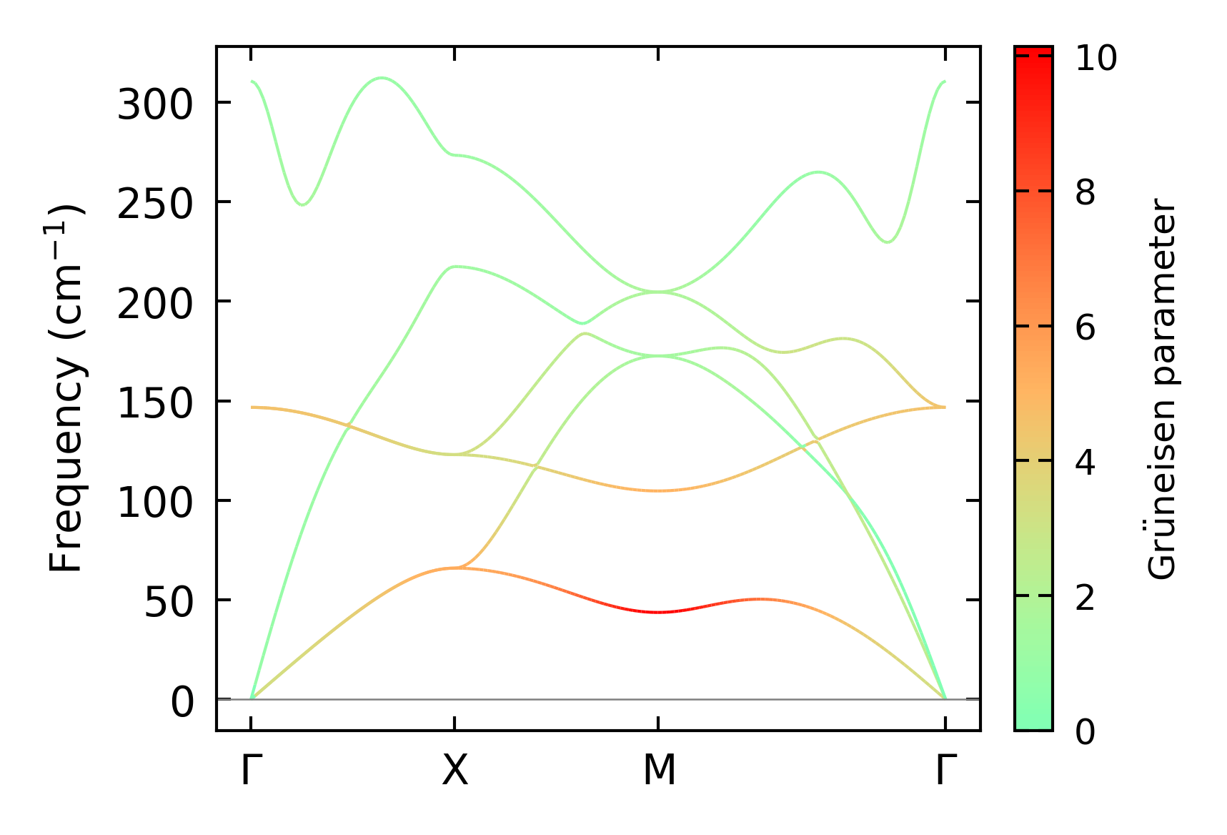
Grüneisen parameters

../../_images/fig_gru_all1038.png

(a) Grüneisen parameters

../../_images/fig_gruneisen1038.png

(b) Phonon dispersion with Grüneisen parameters

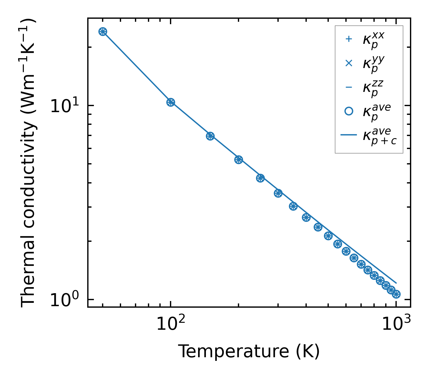
Thermal conductivity

3-phonon — q-mesh: 22x22x22, supercell: 4x4x4

../../_images/fig_kappa2010.png

(a) Temperature-dependent lattice thermal conductivity

../../_images/fig_kappa_vs_grain_size1050.png

(b) Peierls lattice thermal conductivity w.r.t grain size

Phonon lifetime and scattering rates

../../_images/fig_lifetime1030.png

(a) Phonon lifetime due to phonon-phonon scattering

../../_images/fig_scat_rates1029.png

(b) Phonon scattering rates

Cumulative and spectral thermal conductivity

../../_images/fig_cumu_frequency1030.png

(a) Spectral and cumulative thermal conductivity w.r.t frequency

../../_images/fig_cumu_mfp1030.png

(b) Spectral and cumulative thermal conductivity w.r.t MFP

Force constants

../../_images/fig_fc3176.png

(a) Force constants w.r.t atomic distance

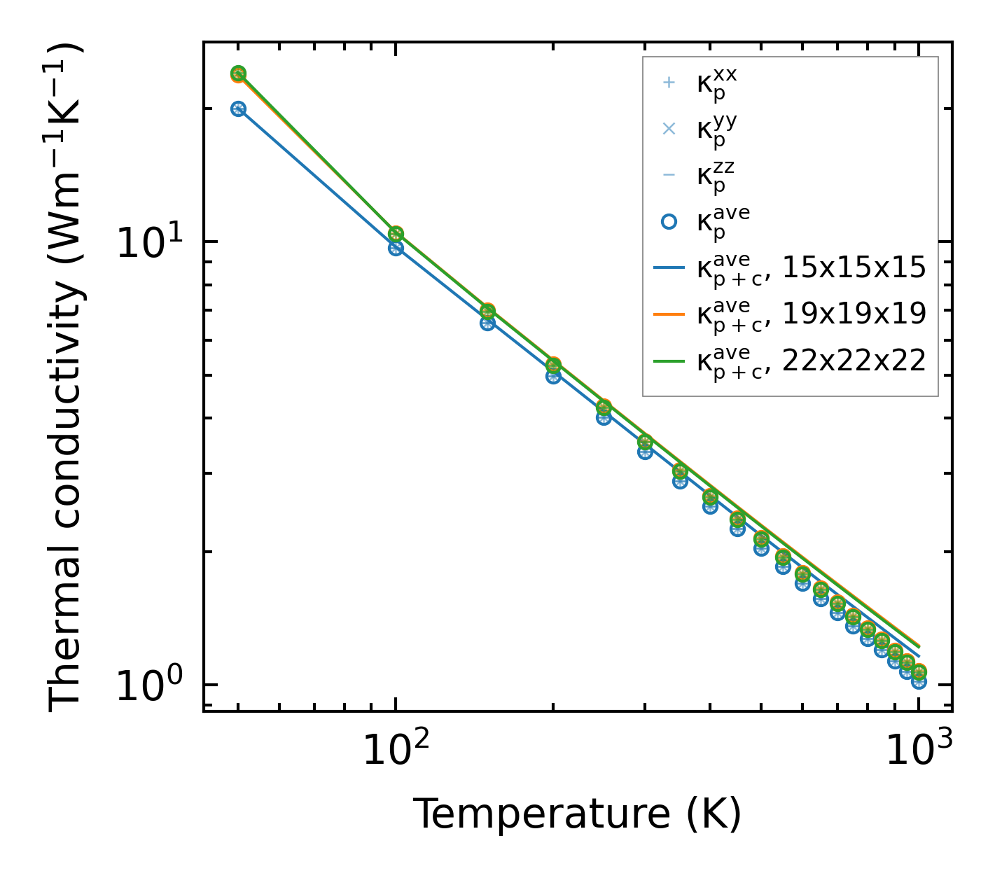
Summary

../../_images/fig_kappa2011.png

(a) Temperature-dependent lattice thermal conductivity

../../_images/fig_times2791.png

(b) Computation time