mp-8630/SbIrS/anharm

Equation of state

../../_images/fig_bm757.png

(a) Equation of state

Harmonic properties

../../_images/fig_bandos_pr1864.png

(a) Phonon dispersion with participation ratio and DOS

../../_images/fig_thermo1864.png

(b) Thermodynamic properties

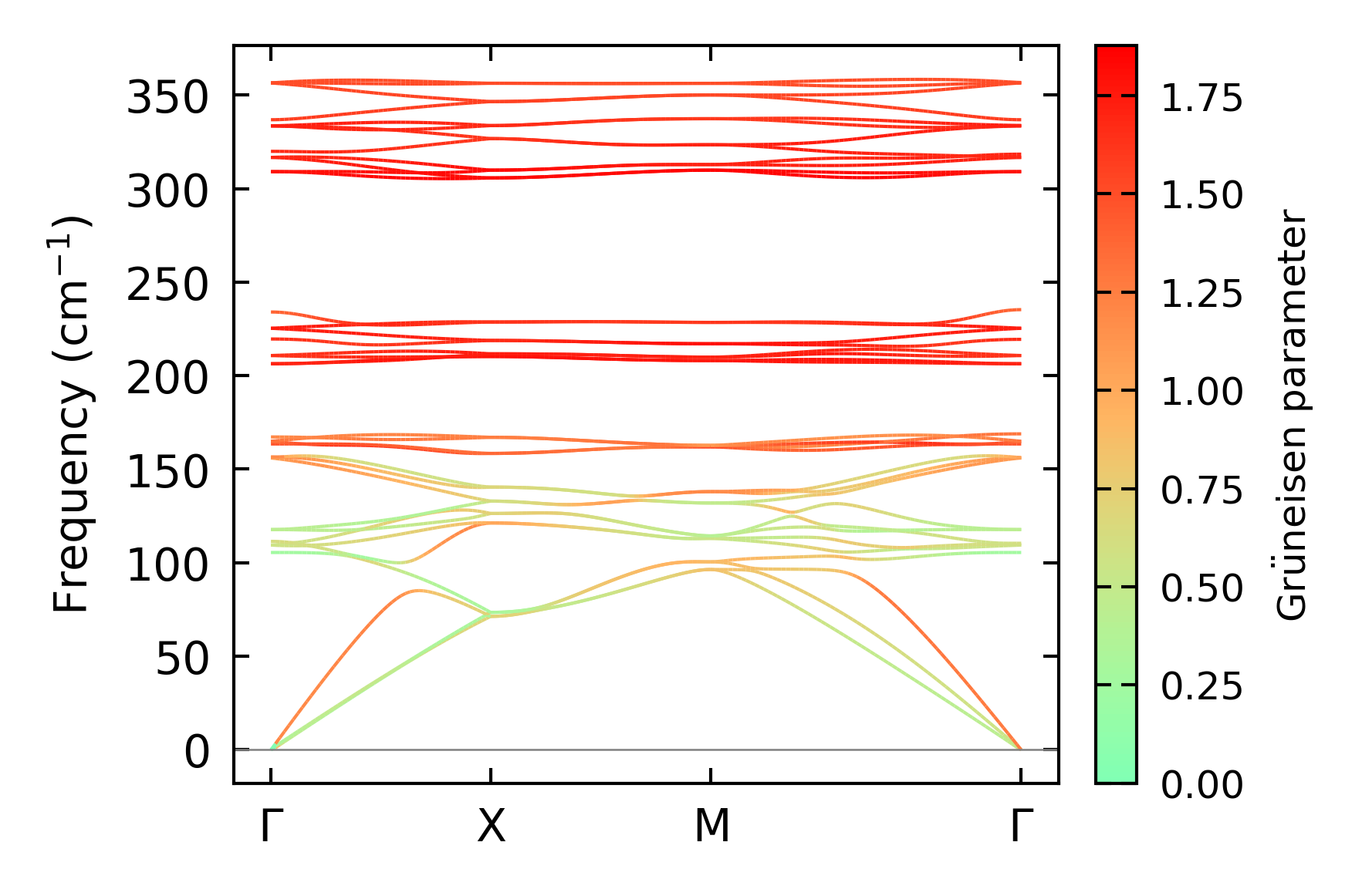
Grüneisen parameters

../../_images/fig_gru_all1064.png

(a) Grüneisen parameters

../../_images/fig_gruneisen1064.png

(b) Phonon dispersion with Grüneisen parameters

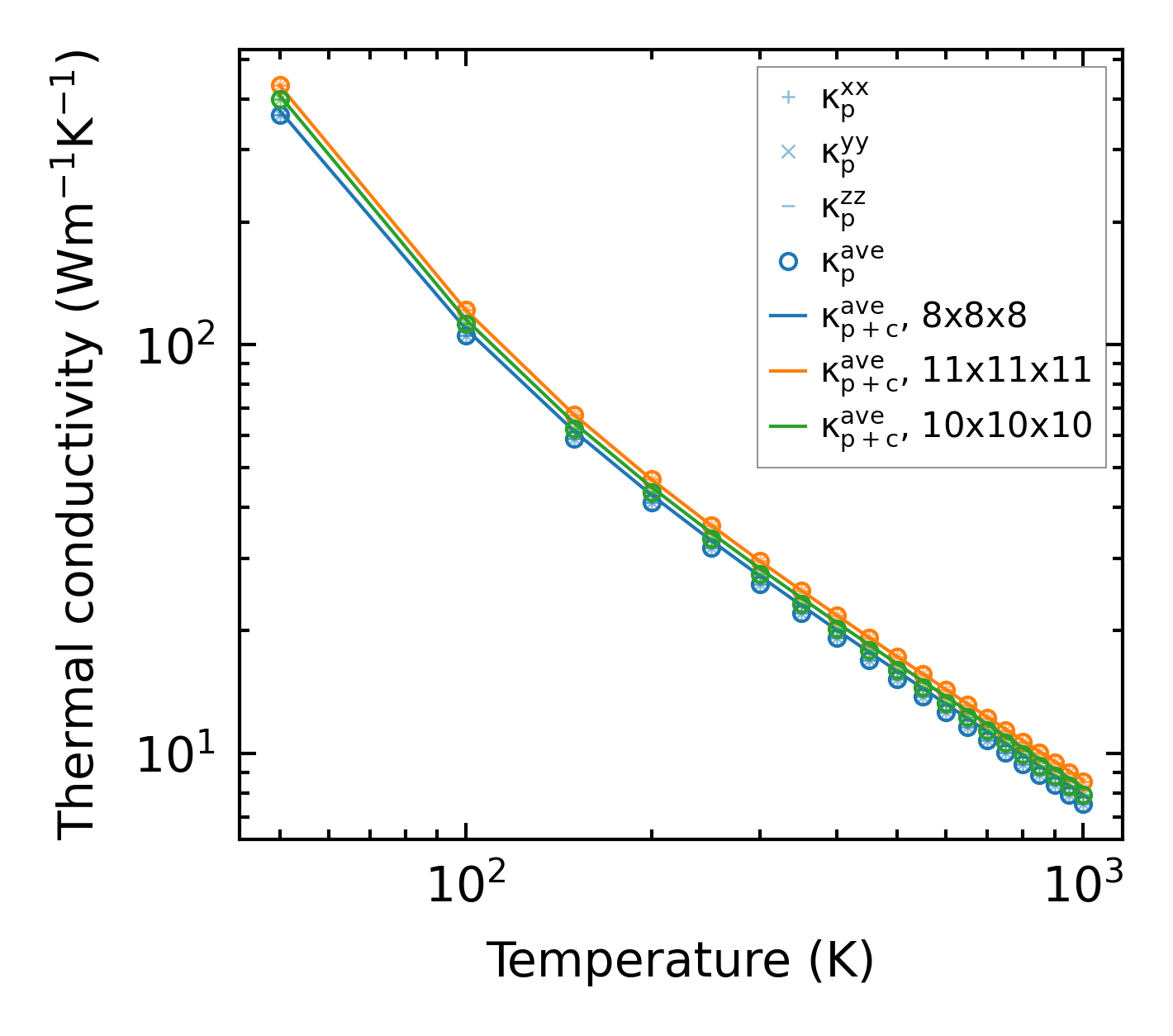
Thermal conductivity

3-phonon (LASSO) — q-mesh: 11x11x11, supercell: 2x2x2

../../_images/fig_kappa2053.png

(a) Temperature-dependent lattice thermal conductivity

../../_images/fig_kappa_vs_grain_size1075.png

(b) Peierls lattice thermal conductivity w.r.t grain size

Phonon lifetime and scattering rates

../../_images/fig_lifetime1055.png

(a) Phonon lifetime due to phonon-phonon scattering

../../_images/fig_scat_rates1054.png

(b) Phonon scattering rates

Cumulative and spectral thermal conductivity

../../_images/fig_cumu_frequency1055.png

(a) Spectral and cumulative thermal conductivity w.r.t frequency

../../_images/fig_cumu_mfp1055.png

(b) Spectral and cumulative thermal conductivity w.r.t MFP

Force constants

../../_images/fig_fc21687.png

(a) Force constants w.r.t atomic distance

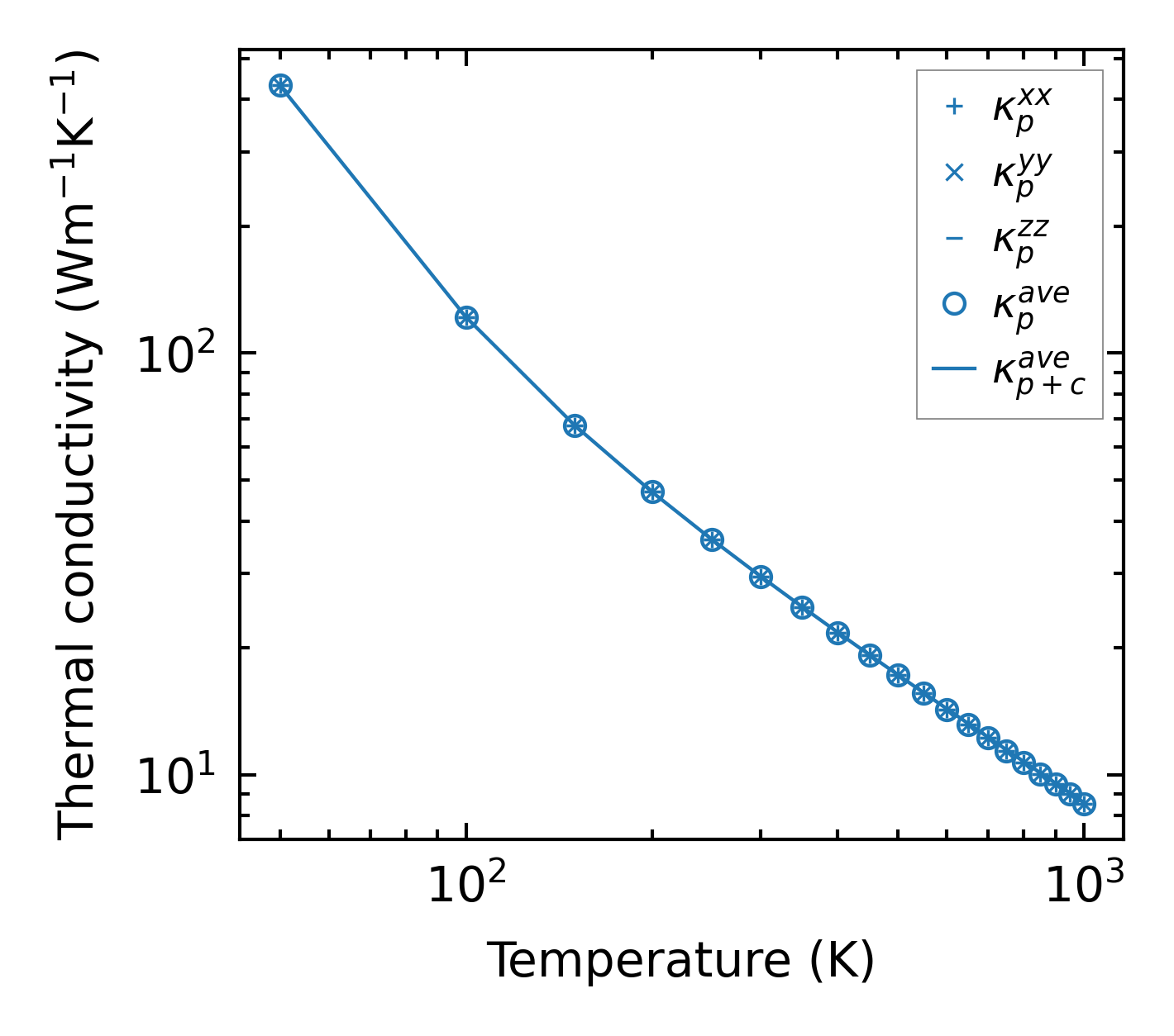
Summary

../../_images/fig_kappa2054.png

(a) Temperature-dependent lattice thermal conductivity

../../_images/fig_times2852.png

(b) Computation time